全球最实用的IT互联网站!
人工智能P2P分享搜索全网发布信息网站地图标签大全
共模抑制电感常见引脚断裂的原因以及解决方法
阅读全文2023-08-05
数字化仪和AWG在车辆测试中的应用(二)
影响小型一体成型电感电压承受能力的因素有哪
阅读全文2023-08-04
汽车电子抛负载测试 瞬态电压抑制TVS二极管型号
肖特基二极管可以代替普通二极管吗 肖特基二极
可调稳压电源工作原理是什么 lm317可调稳压电源
定向耦合器的耦合度,隔离度和方向性有关系吗
驱动电路的作用是什么?为何要设置驱动电路?
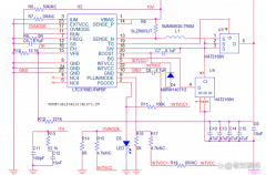
升压芯片是如何升压的(升压芯片LTC3769原理图)
1N4007G整流二极管 杭州东沃DOWO
数字电压表设计教程之LTC2308数据手册解读
慧能泰负载开关HUSB305A产品介绍
德州仪器新型单级转换器助力微型逆变器
IGBT短路失效分析
CPU | 内存 | 硬盘 | 显卡 | 显示器 | 主板 | 电源 | 键鼠 | 网站地图
Copyright © 2025-2035 诺佳网 版权所有 备案号:赣ICP备2025066733号 本站资料均来源互联网收集整理,作品版权归作者所有,如果侵犯了您的版权,请跟我们联系。