全球最实用的IT互联网站!
人工智能P2P分享搜索全网发布信息网站地图标签大全
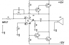
基于741运放的12W放大器电路图
阅读全文2023-08-02
基于MOSFET的耳机放大器原理图
DCDC转换器的类型 dcdc转换器的主要功能
整流二极管是什么二极管
不同类型的晶体管及其功能
什么是数模转化器?
Silicon Box计划建设chiplet半导体代工厂
来自英飞凌开发者社区的10问10答——IGBT篇
高压放大器在静电喷涂中的作用有哪些
阅读全文2023-08-01
高压功率放大器Tabor9400A无法正常放大信号维修
数字电压表设计教程之LTC2308数据手册解读
慧能泰负载开关HUSB305A产品介绍
德州仪器新型单级转换器助力微型逆变器
IGBT短路失效分析
CPU | 内存 | 硬盘 | 显卡 | 显示器 | 主板 | 电源 | 键鼠 | 网站地图
Copyright © 2025-2035 诺佳网 版权所有 备案号:赣ICP备2025066733号 本站资料均来源互联网收集整理,作品版权归作者所有,如果侵犯了您的版权,请跟我们联系。