全球最实用的IT互联网站!
人工智能P2P分享搜索全网发布信息网站地图标签大全
温度反转效应它到底为什么会发生呢?
阅读全文2023-04-07
新的集成DAC如何提高效率并减少模拟量输出模块
用氮化镓重新考虑功率密度
深度洞察 | 碳化硅如何革新电气化趋势
阅读全文2023-04-06
安森美开发IGBT FS7开关平台,应用工业市场
赛思x光大证券:建设高精尖北斗授时平台,打造
赛思x上海联通:解决IDC机房高精度对时需求问题
一文带你深度了解大型多GHz时钟树中的相位偏差
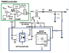
用隔离式误差放大器取代光耦合器和并联稳压器
智驾系统中电源管理模块中的功能安全设计
数字电压表设计教程之LTC2308数据手册解读
慧能泰负载开关HUSB305A产品介绍
德州仪器新型单级转换器助力微型逆变器
IGBT短路失效分析
CPU | 内存 | 硬盘 | 显卡 | 显示器 | 主板 | 电源 | 键鼠 | 网站地图
Copyright © 2025-2035 诺佳网 版权所有 备案号:赣ICP备2025066733号 本站资料均来源互联网收集整理,作品版权归作者所有,如果侵犯了您的版权,请跟我们联系。