全球最实用的IT互联网信息网站!
AI人工智能P2P分享&下载搜索网页发布信息网站地图
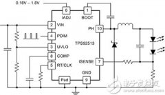
探索负载点DC/DC转换器性能一些关键差别
阅读全文2018-08-06
AVR嵌入式评估板执行固件更新的技巧和诀窍
基于PCM1864前端语音处理解决方案(2)
TI 高精度实验室:如何准确的测量噪声
ADS8353 演示套件介绍
关于电流反馈运算放大器的原理及特点介绍
如何利用TAS6424的DC与AC负载诊断功能?
SAR和Delta Sigma转换器架构及SAR ADC的特点及工作方
关于语音信号前处理的特点及应用方向
通过使用低通滤波器传递PWM信号来生成模拟信号
阅读全文2018-08-03
数字电压表设计教程之LTC2308数据手册解读
慧能泰负载开关HUSB305A产品介绍
德州仪器新型单级转换器助力微型逆变器
IGBT短路失效分析
CPU | 内存 | 硬盘 | 显卡 | 显示器 | 主板 | 电源 | 键鼠 | 网站地图
Copyright © 2025-2035 诺佳网 版权所有 备案号:赣ICP备2025066733号 本站资料均来源互联网收集整理,作品版权归作者所有,如果侵犯了您的版权,请跟我们联系。