全球最实用的IT互联网信息网站!
AI人工智能P2P分享&下载搜索网页发布信息网站地图
阻容降压电路及应用设计
阅读全文2018-06-11
一种快速判断发送器是否工作的方法
电磁频谱技术决定未来战争赢家
雷击浪涌防护器件的优缺点和雷击浪涌抑制电路
阅读全文2018-06-10
为什么变送器选择4~20mA.DC作传送信号
感测解决方案中如何评估模块GUI
阅读全文2018-06-08
针对过程控制应用的温度变送器架构
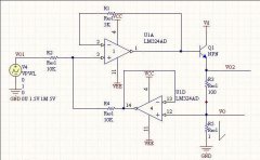
电路分析中的集成电路应用电路的识图
Microchip mTouch™电容触摸解决方案
MCP16321/2/3 1A/2A/3A同步降压转换器
数字电压表设计教程之LTC2308数据手册解读
慧能泰负载开关HUSB305A产品介绍
德州仪器新型单级转换器助力微型逆变器
IGBT短路失效分析
CPU | 内存 | 硬盘 | 显卡 | 显示器 | 主板 | 电源 | 键鼠 | 网站地图
Copyright © 2025-2035 诺佳网 版权所有 备案号:赣ICP备2025066733号 本站资料均来源互联网收集整理,作品版权归作者所有,如果侵犯了您的版权,请跟我们联系。