时间:2019-03-19 09:46
人气:
作者:admin
防孤岛保护对于确保并网能量收集系统在电网本身断电时切断与电网的连接至关重要。然而,识别电网中的功率损耗可能具有挑战性,需要能够在对电网中的正常波动的敏感性和对电网电力故障的响应性之间找到适当平衡的方法。构建并网逆变器的工程师可以利用关键设计方法和制造商提供的组件(包括ADI公司,飞思卡尔半导体公司,Microchip Technology公司,安森美半导体公司,TE Connectivity公司和德州仪器公司公司等)实现可靠的抗孤岛保护。 。
小规模的能源收集可以提供大量的电力 - 足以满足个别建筑物的需求,并仍然将多余的电力输送回电网以获得信贷。然而,利用这种类型的分布式发电,当太阳能电池阵列或风力涡轮机例如继续供电时,电网中的电力损失可能产生危险情况。在这种情况下,能量收集系统成为向无动力电网供电的岛屿。防孤岛保护提供了机制,旨在通过在电网变暗时断开能量收集系统和电网之间的连接来防止这些电力岛的出现。
反孤岛保护非常重要,因此美国和其他拥有发达电网系统的国家需要具备反岛屿化的具体能力和规范。孤岛不仅会使公用事业维修人员处于危险之中,活跃的岛屿也会使恢复电网电力的过程复杂化。
断电检测
在许多情况下,确定电网何时断电可能是一项重大挑战。在对典型的并网能量收集系统进行随意检查时,电网的功率损失似乎很快就会明显(图1)。然而,在某些情况下,当电网断电时,本地负载可能会产生导致有功和无功功率变化非常小的特性。结果,逆变器将不能检测到差异,因此将继续向无动力电网供电,从而导致孤岛状态。另一方面,当电网继续提供电力时反复断开连接的逆变器将减少其返回的电力量并且减少其所有者的收入机会。

图1:如果电网电源出现故障,本地负载可能会屏蔽微型逆变器检测到的有功功率或无功功率的任何变化,从而导致孤岛运行,或者从能量收集源继续向电网输送电力。 (由Microchip Technology提供)
逆变器无法检测电网功率损耗的一组条件称为非检测区(NDZ)。有效的反孤岛方法的目标是使用来自电网的某种形式的反馈来减少或理想地消除NDZ。用于减少NDZ的传统方法通常依赖于所谓的无源方法,其中逆变器测量电网电压或频率。当测量的特性低于阈值时,逆变器确定存在孤岛状态,并且在继续为本地负载供电的同时将其自身完全关闭或从电网断开。
最常见的被动反孤岛方法利用了逆变器的关键机制。在典型的逆变器设计中,数字电源控制器通常使用脉冲宽度调制器(PWM)来管理输出电压,以产生所需的交流波形(图2)。通过监测电网电压波形并测量其过零点,逆变器可以启动PWM输出周期的开始,以产生与电网保持同步的AC波形。

图2:反孤岛方法侧重于分析交流波形生成和与网格同步的环境中的网格反馈。 (由Silicon Laboratories提供)
为确保同步,设计人员可以将过零检测器与基于锁相环(PLL)的控制器结合使用,以产生与电网波形保持同相的交流输出波形(图3)。这里,波形控制器使用PLL产生网格同步波形,以确保输出正弦波与网格波形的过零点之间的紧密匹配。
![]()
图3:被动反孤岛检测可以使用由硬件或软件实现的基于PLL的控制器执行的电网频率监控,如图所示这个例子。 (德州仪器公司提供)
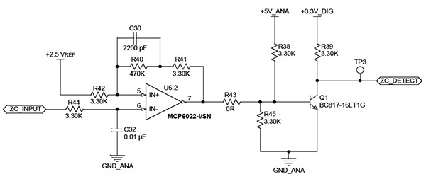
对于过零检测功能,工程师将使用围绕运算放大器构建的简单模拟电路。事实上,有效的过零检测电路只需要通用运算放大器,如Microchip Technology MCP6022,安森美半导体BC817-16LT1G等晶体管,以及一些额外的无源元件(图4)。
![]()
图4:一个简单的过零检测器只需要运算放大器,晶体管和一些无源元件来提供过零检测信号直接控制逻辑或驱动执行控制程序的MCU的GPIO引脚。 (由Microchip Technology提供)
通过查找电网波形的过零点,频率或电压的偏差,反孤岛逆变器可以检测电网中的功率损耗并将其自身与电网断开当孤岛发生时。在这种情况下,当检测到孤岛时(或当逆变器进入故障状态时),需要快速打开继电器。
国际标准规定,断开与电网连接的继电器电路每极必须至少有1.5 mm的接触间隙,需要使用TE Connectivity PCFN太阳能继电器等设备。接触间隙大于1.8毫米。在典型的反孤岛逆变器设计中,MCU产生继电器启用/禁用信号,继而由继电器驱动器缓冲(图5)。
灵活的防孤岛
设计人员通常选择使用集成处理器进行基于固件的逆变器设计,例如飞思卡尔半导体MC56F8257,Microchip Technology dsPIC33FJ16GS504和TI C2000的Texas Instruments TMS320F2802 Piccolo MCU C28x Piccolo系列。除了现有设计的代码增强优势之外,基于软件的反孤岛还可以部署更复杂的检测方案。

图5:在逆变器设计中,飞思卡尔MC56F8257等先进处理器允许实施复杂的基于软件的防孤岛方案,并在检测到孤岛时断开与电网连接所需的关键继电器的直接控制。 (由飞思卡尔半导体公司提供)
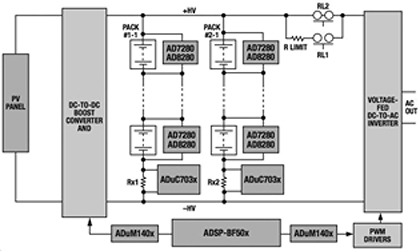
对于集成电池管理的微型逆变器,设计相应地变得更加复杂(图6)。然而,反岛屿管理的相同原则也适用。在这种类型的逆变器设计中,诸如ADI公司Blackfin ADSP-BF50x之类的DSP提供了在执行反孤岛控制程序时支持更复杂的要求组合所需的性能和功能。在这里,Analog的AD7280,AD8280和ADuC703x锂离子电池管理IC可以从DSP卸载电池充电和串平衡,DSP使用ADuM140 IC进行数字隔离。

图6:在更复杂的能量收集系统中,锂离子电池串用于备用电源,如ADI公司的ADSP-BF50等DSP可以在执行反孤岛机制的同时管理能量收集和电池管理。 (由ADI公司提供)
使用MCU和DSP对于实现主动防孤岛方法至关重要。虽然无源方法只是监控电网电压和频率,但主动方法会将小扰动注入电网,以确定电网是否仍然连接并提供稳定的电力。例如,桑迪亚频移方法故意在输出波形中引入相位角的小偏差,并寻找下一周期中电网频率的任何变化。使用有源电网,电网频率不受影响。与使用被动方法相比,主动方法通常可以提供更大的NDZ减少,但仍然是行业研究的活跃领域。
结论
反对孤岛对于并网逆变器的安全可靠性能至关重要,并且在拥有先进电网的国家仍然是法定要求。然而,在许多情况下,确定何时发生孤岛运输可能具有挑战性,当连接的逆变器馈入无电网时会产生危险,或者当逆变器不必要地从有源电网断开时导致收入损失。对于工程师来说,实现反孤岛方案可以建立在用于网格同步的常用方法的基础上,并利用使用可用MCU和DSP的强大的基于软件的方法。