时间:2018-09-06 17:44
人气:
作者:admin
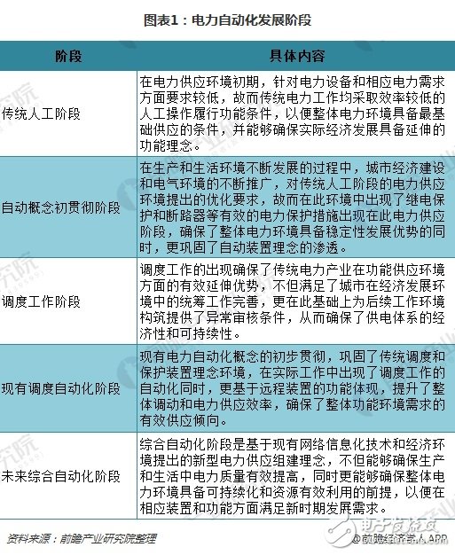
随着电力系统在近几年的不断发展和技术创新,电力系统自动化技术已经逐步应用电力生产和电力供应系统之中,并且提供了快捷、方便、安全、稳定的电力传输途径。与此同时,电力自动化呈现出稳定化、简单化、人性化、小型化、远程化、智能化趋势,以及朝着综合自动化阶段发展。

稳定化主要是指电力系统在日常的运行过程中,能够保证一定的稳定性。电力系统的日常运行不仅对人们的日常生活产生重要的影响,而且对其自身的发展也有密切联系。在这种形势下,电力企业要不断提高其自身在运行过程中,保证电力系统在日常运行过程中的稳定性。自动化技术的应用,同样也要保证计算机的安全运行,只有这样才能够促使两者之间的有效结合,将自动化技术的影响和作用充分发挥出来,促使电力系统能够逐渐实现网络化。
另外,还需要对变压器自身的安全和稳定性提供切实有效的保障。由于变压器是电力系统和用户之间的有效连接,对变压器的实际工作情况要进行实时有效的监督和管理,一旦发现其中存在的问题,进行及时有效的解决,从根本上为电力系统的稳定性提供保障。
在电力系统的正常运行过程中,将自动化技术与其进行有效结合,不仅能够减少人力、物力的投入,而且能够促使电力系统的正常操作逐渐走向简单化的趋势。在电力系统自动化技术水平的不断提升下,电力系统自身的运行智能化水平也在提高当中,这样一来,操作流程以及程序就会越来越简单化、便捷化,这是电力系统自身发展过程中的必然趋势。
当前,虽然我国电力系统在实际运作过程中,仍然存在很多问题,比如其自身的结构比较复杂、地区之间的协调性比较差等等,这些问题的存在或多或少都会对自动化技术水平的应用造成影响。但是,在自动化技术的应用过程中,通过不断的实践和经验总结,对这些问题进行切实有效的解决,从根本上推动电力系统智能化的发展。
电力系统是非常复杂的一个系统,在当前社会经济不断快速发展形势下,人们对于电力系统的要求越来越高,不仅要求其自身能够满足人们的日常用电需求,而且要能够保证供电过程中的稳定性和安全性。在这种形势下,电力系统对其自身的故障检测技术和日常维护就需要提高标准和要求,针对这种情况,电力系统日后会朝着人性化的趋势方向发展。

人性化主要是指电力服务的人性化,在人性化水平的不断提高形势下,电力系统的维护人员能够根据用户的实际情况,高效快捷的找出故障的具体位置,并且提出有针对性的解决措施,从而保证供电的安全性和稳定性。
传统电力系统在实际操作过程中,基本上都是利用远程终端控制系统来进行控制,一般情况下,都会利用工业控制计算机来实现,这种系统在实际应用过程中,虽然其自身的开发设计比较简单,但是仍然存在很多弊端。在当前科学技术不断大力发展形势下,这种方式对电力系统自身的发展来说,也会产生相对应的一些不利影响,比如其自身的成本比较高、结构自身的灵活度不够等等。
而在科学技术的发展背景下,电力系统智能化的水平越来越高,针对这种情况,电力系统的终端最终会朝着远程化的趋势方向发展。并且电力系统的控制系统还会朝着小型化的趋势方向发展,这样不仅能够提高电力系统远程终端的有效性和实用性,而且能够从根本上满足现代人对于电力系统的整体需求。
在当前科学技术大力发展的形势下,电力系统自动化技术的应用越来越广泛,其自身也在不断的进步和发展当中,会朝着智能化的趋势方向发展。

我国电网在智能化投资的比例较低,但是随着智能电网的推进,智能化投资在电网投资中的比例将显著提升。在这个基础上,不仅能够对存在于电力系统当中的一些故障进行切实有效的预防,而且能够从根本上提高电力系统运行过程中的稳定性和安全性。