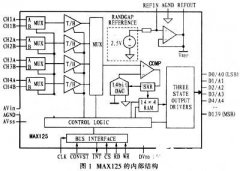
基于MAX125转换器和TMS320LF2407A芯片实现电能质量监
阅读全文2020-04-22
基于Watchdog技术和87C522单片机实现智能型配电仪系
阅读全文2020-04-19
阅读全文2020-04-19
阅读全文2020-04-19
基于STPM01计量芯片和P89LPC9401微控制器实现防窃电
阅读全文2020-04-19
阅读全文2020-04-19
阅读全文2020-04-18
阅读全文2020-04-18
阅读全文2020-04-18
阅读全文2020-04-18