时间:2023-07-31 23:52
人气:
作者:admin
编者荐语:高能侠一款AFT1000户外储能电源,其中电流传感器芯片来自crosschip芯进,型号CC6920SO,量程为50A。
隔离耐压3.5kV,抗磁/电源干扰、温度稳定性好,阶跃响应快、体积小。

-----充电头网拆解报告第2687篇-----
前言
高能侠GONONKi是上海安弗特新能源科技旗下的便携储能电源品牌,专注于打造专业级大功率储能电源。充电头网拿到了高能侠一款AFT1000户外储能电源,这款储能电源采用高颜值铝合金外壳,内置高规格安全电芯,容量为1013Wh/1302Wh,单手可提起,使用方便。
这款户外电源支持双向逆变技术,额定逆变功率为1200W,升维输出功率为2000W,峰值功率为2400W,能够满足大功率家用电器使用。并且双向逆变模块可以为户外电源充电,充电功率约为980W,1小时30分钟即可充满户外电源。户外电源随包装附送5.5mm输出线,车充输入线和交流电源线,支持太阳能板充电,车充充电和AC市电充电。
输出方面这款户外电源具备2C2A四个输出接口,4个USB口采用独立芯片控制,可以满足四台设备最大功率使用。其中USB-C接口支持100W输出功率,双口独立可同时输出200W功率,DC接口支持12V5A输出,点烟器支持12V10A输出。此外户外电源顶部还内置一个无线充电器,支持15W无线充电,可以方便的为手机进行充电。户外电源内置散热风扇,在工作时开启,并配合底部电池物理散热方式,降低工作时的温升。下面充电头网就带来高能侠这款户外电源的拆解,看看内部的设计和做工。
此前充电头网已经对高能侠这款1200W户外电源做了详细评测,欢迎查阅。
高能侠1200W户外电源开箱
包装盒正面印有GONONKI高能侠品牌、产品外观以及“自由远行 全程高能”标语等,产品属高能侠户外电源AFT ONE系列,从外观图可以看出产品有三种配色可选。

侧面印有产品可适配设备简图以及相应的可充电次数,户外电源有1度电和1.3度电两个版本,三种配色分别为赛博银、游侠绿和边境黄。

另一侧印有产品外观以及功能卖点介绍。

底部印有产品参数信息,下面到实物环节再详细介绍。

除户外电源外,包装内还有小配件盒、产品宣传手册以及印有产品外观和品牌的信封。

信封内是两份漫画贴纸以及高能侠户外电源用户手册。

配件盒内装有AC交流充电线、车充充电线以及DC5521连接线各一条。

户外电源采用铝合金材质打造拥有高精度、高强度和高耐腐蚀性特性的外壳,通过高压铸模冷却成型,边角打造出类钻棱角造型,拥有绝佳顺滑手感的同时凸显未来科技美感。

机身正面右下角的“高能侠 GONONKi”品牌LOGO拥有高达29次镜面抛光工艺、喷砂工艺,再辅以纳米级镜面填充工艺制作,拉满光泽质感。

从顶部看,高能侠这款户外电源边缘是倾斜的八面体形态,十分独特有个性。

顶部两侧设有一体式提手,方便用户搬运。

顶面还拥有液晶显示屏和各功能模块开关按键,中间设有内凹的15W无线充电区域。

AC交流输出、无线充、USB、点烟器以及照明开关键都有相应的图标设计,方便用户区别使用,各功能模块独立操控更省电。

支持十级调节的智能数显彩屏能够实时显示输出功率、使用时间、电池剩余容量、各功能开启情况以及异常情况提示,电源使用情况随时掌握。

机身一端两侧分别设有点烟器输出口、太阳能/车充充电输入端口和交流充电 AC 端口。

输入端口旁都印有相应的规格参数。

点烟器输出口有防尘橡胶塞保护,可支持12V 10A 120W最大输出功率,满足大部分车载电器的供电需求。

机身另一端配置电源总开关按键、2C2A共四个USB端口、两个 DC 5521 端口、照明灯以及两组3+2 AC插口。两端黑色面板具有栅格设计,帮助散热避免内部积热。

总开关键与指示灯二合一设计,可以提示用户户外电源是否开启,USB-C和USB-A接口旁分别印有100W和18W字样,表明这两类接口对应的最大输出功率,用户可根据实际情况灵活使用。

AC插口支持220V市电输出,下方设有输出指示灯。

机身底部镭雕产品详细参数。

产品参数特写
型号:AFT1000
容量:1013Wh
放电环境温度:-20~45℃
充电环境温度:0~45℃
AC输入:220V-240V/50Hz/980W
太阳能/直流输入:12-24V/10A/最大200W
AC总输出功率:1200W
交流输出(*2):220V
USB-A 输出(*2):5V2.4A、9V2A、12V1.5A(每个端口最大18W,总共36W)
USB-C 输出(*2):5V/9V/12V/20V5A(每个端口最大100W,总共200W)
DC 输出(5521*2):12V5A(每个端口最大60W)
点烟器:12V10A(最大120W)
无线充电:5W/7.5W/10W/15W。

户外电源底部采用加厚橡胶垫设计,放置在地面阻力更大,不易滑动。

实测高能侠这款户外电源机身高度约24cm。

宽度约34cm。

厚度约22cm。

另外测得户外电源重量为11.9kg。

开启户外电源,测试AC插口输出电压,实测电压为217.9V。

使用ChargerLAB POWER-Z KM003C测得USB-C口支持PE2.0、PD3.0、PPS、QC5、DCP充电协议。

此外PDO报文显示USB-C口还具备5V3A、9V3A、12V3A、15V3A、20V5A五组固定电压档位,以及3.3-21V3A一组PPS电压档位。

测得另一个USB-C口兼容协议一样。

此外PDO报文也完全相同,两个USB-C口支持功率盲插,无需标识也可方便使用。

测得USB-A口支持FCP、AFC、QC3.0、SFCP、PE2.0、DCP、SAM 2A充电协议。

测得另外一个USB-A口协议也一样,两个USB-A口也支持功率盲插。

将手机放在机身顶部无线充电区域,可正常进行无线充电,随放随充很方便。
高能侠1200W户外电源拆解

首先拆下底部的防滑脚垫,螺丝隐藏在脚垫下面。

拧下固定螺丝,拆下户外电源外壳。

连接USB接口和DC插座的接线特写。

拆下户外电源外壳,内部双向逆变模块采用金属外壳屏蔽,并与下方的电池组固定。

电源开关按钮及USB接口小板通过导线连接,焊点涂胶加固。

户外电源外壳和内部电池组以及逆变模块特写。

双向逆变模块金属屏蔽外壳通过螺丝固定,两侧固定散热风扇。在电池组上连接电池单体电压采样线,连接到电池保护板。

侧面两个散热风扇一览,使用螺丝固定,进气为双向逆变模块散热。

另一侧连接器用于为外壳内部的快充面板供电。

侧面两个风扇用于吹出内部的热风,四个风扇形成风道。

电池组侧面粘贴防尘网。

拧开两侧的固定螺丝,拆下逆变模块覆盖的外壳。

逆变模块采用金属外壳保护,并组成风道提升散热效果。

散热风扇通过螺丝固定在金属外壳上。

另一侧两个散热风扇特写。

风扇来自KINGMOT苏州金马达电机,为6020尺寸,供电为12V 2W。

风扇导线采用扎带和固定座固定。

风扇通过延长导线连接供电。

使用游标卡尺测得外壳厚度约为1.74mm。

屏蔽外壳为铁板材质,磁铁可以吸附。

在铁壳下面是双向逆变模块,上方固定散热片为开关管散热。

双向逆变模块焊接导线连接到电池组。

逆变模块导线通过接线柱连接到电池组,还固定一条导线用于连接直流快充面板。

拧开接线柱螺丝,分离开双向逆变模块和电池组。

连接到直流快充面板的导线特写。

连接器采用XT60H-M。

连接双向逆变模块的接线柱特写。

逆变模块通过螺丝固定在底部的塑料支架上。

从电池组上取下电池保护板。

电池组正负极通过金属片与保护板连接,塑料固定支架通过8根螺丝将电池组与底部散热铝板固定,进行被动散热。

电池的塑料固定支架上标注了正极+标识。

负极为-标识。

电池组为6串14并连接,共使用84节电池,采用BAK比克 N18650CP电池,单节电池容量为3350mAh,能量为12.06Wh,电池组总容量为1013Wh。

拧下电池组的固定螺丝,电池组通过导热垫接触到底部铝板,利用大面积铝板为电池组进行被动散热,降低温升,延长电池组的使用寿命。这是充电头网拆解到目前唯一一家利用外壳为内部电池进行散热的户外电源产品。

外壳内部为直流快充面板,通过螺丝固定。

壳体内部点烟器插座特写,采用插座连接,并涂胶加固。

交流充电输入和直流输入插座小板特写,同样做了打胶保护处理。

交流输出插座特写,导线焊点涂胶加固。

USB接口小板,DC插座与电源开关特写,打胶加固保护防松动。

机身提手通过螺丝固定。

连接USB-C和USB-A接口的导线特写,连接器和导线焊点均打胶加固。

在壳体内部还固定无线充电模块。

取出壳体内部的快充面板和接口小板,继续进行拆解。

照明灯灯杯特写。

电池保护板正面覆盖铝制散热片,上下和左侧焊接电池接线柱。

保护板背面为电池保护管的固定螺丝。

拧下螺丝拆下散热片,在散热片上粘贴导热垫为功率管散热。

散热片对应功率管的位置压出凹痕。

电池保护管采用六颗并联。

电池保护芯片和均衡电路涂胶密封防潮保护。

清理掉胶水,电池保护芯片来自中颖电子,型号SH367309U,是一颗支持5-16串的锂电池数字前端芯片,支持电池过充保护,过放保护,温度保护,充放电过流保护,短路保护和二次过充电保护。芯片支持均衡功能,内置的ADC可以用于采集电芯电压和电流,统计电池参数,通信接口可以连接MCU进行参数显示。

电池保护管来自新洁能,型号NCEP033N10D,NMOS,耐压100V,导阻2.7mΩ,采用TO
263贴片封装。

用于检测电池组电流的四颗取样电阻并联,电阻为3mΩ。

电池正极自控制保险丝来自维安,型号WPF45A7K,规格为45A,适用于6-7串联电池应用,采用三颗并联。这是充电头网在拆解的户外电源中,首次发现使用三端主动控制熔断的保险丝,自控制保险丝可以由保护芯片进行控制。
当电池组出现严重过充或者严重不平衡,影响安全使用时,由保护芯片输出切断信号,自控制保险丝熔断,切断电池与外部电路的连接,从而避免故障扩大,安全系数更高。

一颗或非门来自安森美,型号MC14001B,为二输入四门NOR或非门。

保护板上焊接一颗MCU来自ST意法半导体,型号STM32L431CCT6,内置80MHz主频M4 32位CPU和FPU,内置高速存储器和增强型I/O及外设,具有标准和高级通信接口。

金升阳 TD041S485H 隔离RS485收发器,符合TIA/EIA-485-A标准,I/O电压范围支持3.3和5V MCU,具备3750Vrms隔离能力,通讯速率高达1Mbps,具备极低的通讯延时,具备总线失效保护和总线驱动短路保护,符合AEC-Q100标准,满足EN62368标准,采用DFN 10*10封装。

金升阳 B0505MT-1WR4 隔离模块电源,具备3000VDC隔离能力,效率高达85%,具备可持续的短路保护能力,符合AEC-Q100标准。模块输出电压为5V,最大输出功率1W。

两颗二极管来自LGE 鲁光,型号S10M,是一颗10A 1000V的二极管,用于防反接保护。

485通信接口和微动按键特写。

快充面板正面焊接LCD屏幕,散热片和功能按键。

背面焊接MPPT模块,电源输入导线,输出导线以及降压电路等。

DC充电接口小板一览,焊接导线连接,并通过螺丝固定。

照明灯,USB-C接口,USB-A接口和DC插座都焊接在一块小板上,并全部打胶加固。

小板背面焊接连接导线和LED照明灯,导线焊接处打胶保护。

PCB开孔透过LED照明灯。

LED灯板背面标注参数。

USB-C与USB-A母座均为过孔焊接固定,下方导线插头打胶加固防脱落。

5521 DC输出母座也采用过孔焊接固定。

按钮开关下方为指示灯,用于指示开关状态

散热片为MPPT模块散热。

对应USB-C和USB-A接口的降压电路特写,焊接降压芯片,降压电感和MOS管,连接线插拔式设计并打胶加固。

滤波电容来自AiSHi艾华,RS系列长寿电容。

电解电容规格为100V 100μF。

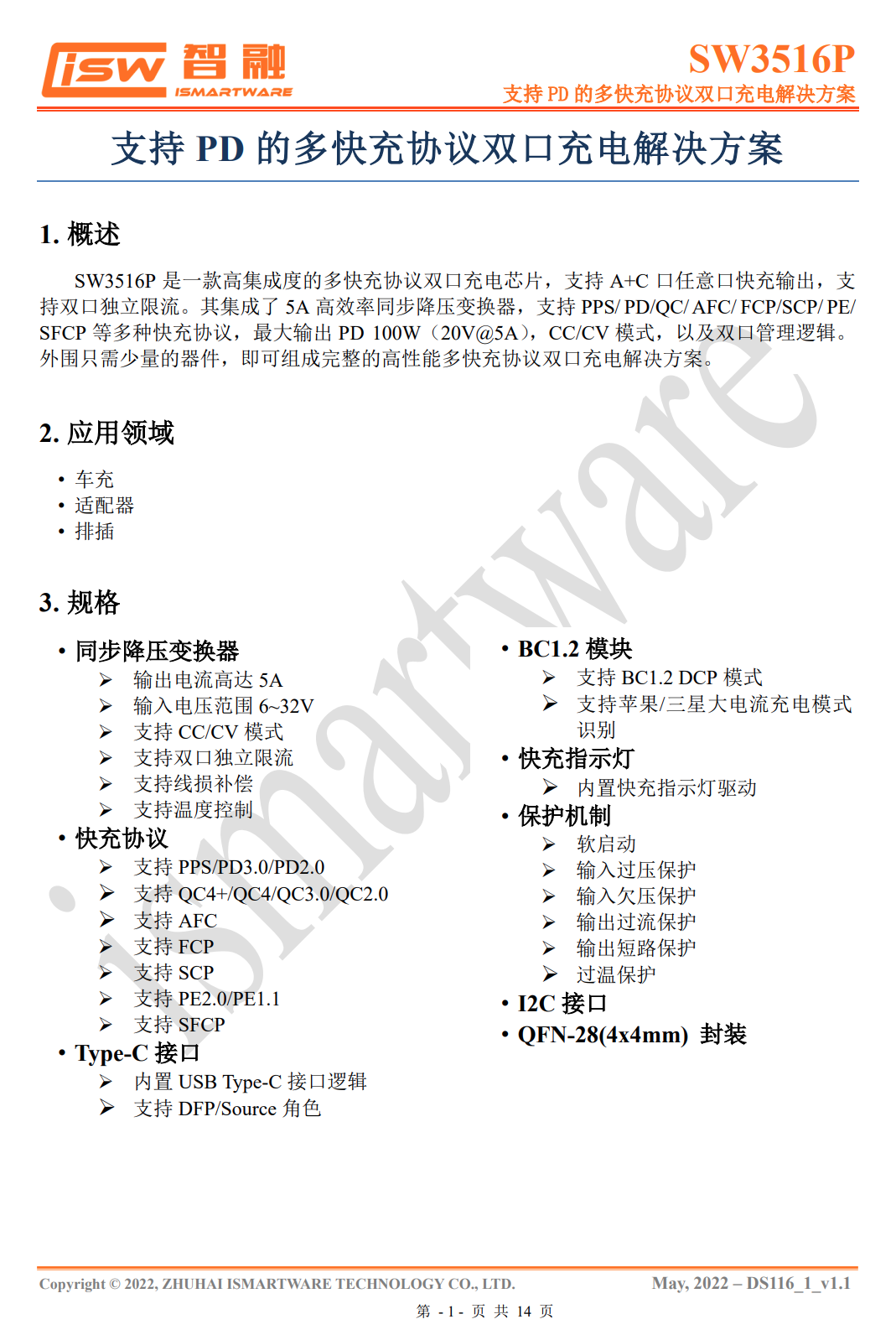
USB-C和USB-A口降压协议IC采用智融SW3516P,这是一款高集成度的多快充协议双口充电芯片,支持A+C口任意口快充输出,支持双口独立限流,参数和规格均与智融SW3516H相同。
SW3516P集成了5A 高效率同步降压变换器。支持PPS/PD/QC/AFC/FCP/SCP/PE/SFCP等多种快充协议,最大输出PD 100W,CC/CV模式,以及双口管理逻辑。外围只需少量的器件,即可组成完整的高性能多快充协议双口充电解决方案。

智融 SW3516P 详细资料。
充电头网拆解了解到,智融 SW3516P 此前还被闪极100W 3C1A氮化镓充电器、公牛67W 3C1A山峰安全快充插座、魅族PANDAER 67W 2C1A氮化镓变速箱潮充、绿联MFM认证100W二合一氮化镓充电站等产品采用,芯片性能质量获客户一致认可。

降压开关管来自智融科技,型号SWT40N45。

一路降压电路采用MPS MP9928,是一颗60V输入的同步降压控制器,搭配协议芯片进行点烟器和 5521 输出。芯片开关频率可编程,支持逐周期电流限制,支持输出过电压保护,具有高精度的过热保护功能。

外置两颗开关管来自恒泰柯,型号HGN016N04BL,NMOS,耐压40V,导阻1.3mΩ,采用DFN5*6封装。

主控MCU芯片来自兆易创新,型号GD32F303RCT6,是一颗主频达120MHz的MCU,内置Cortex-M4内核,具备256KB FLASH和48KB SRAM,支持PWM信号输出。负责双向逆变驱动信号输出和保护功能检测。

LCD驱动电路来自深圳远乐科技,型号YL1621,是一颗32*4 LCD驱动电路,用于屏幕驱动。

思瑞浦 TP2412用于信号采样放大。

数字隔离芯片来自荣湃,π120M31双通道数字隔离通信芯片,为单向传输。

通信接口与对应的通信芯片和保护电路特写。

RS485/422收发器来自GATEMODE捷茂微,型号GM75176,是一款半双工通信的10Mbps高速收发器,内置驱动器和接收器以及失效保护电路。

两颗自恢复保险丝来自君耀,用于过流保护。

SMB6.8CA TVS用于过压保护。

降压电路和MPPT充电电路一览,其中MPPT电路为单独的模块结构,导线焊点打胶加固。

升降压控制器采用南芯科技SC8701,这是一款同步4开关降压升压控制器,它可以有效地输出电压,无论是高、低或等于输入电压。同时也支持非常宽的输入和输出电压范围,它可以支持2.7V到36V的输入范围和2V到36V的输出范围。驱动器电压设置为10V,以充分利用外部MOSFET实现最高效率。

南芯SC8701资料信息。
充电头网拆解了解到,南芯升降压芯片可广泛应用在充电器、无线充、移动电源、车充等产品上,并被小米80W帆船风冷无线充、华为50W超级快充无线车充、安克PowerHouse II 400户外电源、羽博300W便携式储能电源、紫米20号200W PD快充移动电源、征拓100W双向快充移动电源SuperTank Pro、三星10000mAh 25W PD快充移动电源、小米20000mAh移动电源 50W超级闪充版等数十款产品采用。

同步开关管采用东沅科技 FKBA6066,耐压为60V。

升降压电感采用扁铜带绕制。

FMD辉芒微 MCU用于充电控制。

润石 RS8558双运放用于信号采集放大。

一颗降压芯片来自TI德州仪器,型号TPS5450,是一颗5A输出电流的宽输入范围降压转换器,芯片内部集成开关管,外置肖特基二极管续流。

SK54肖特基二极管用于输出续流。

滤波钽电容规格为16V 100uF。

无线充电模块正面固定无线充电线圈。

PCB背面焊接屏蔽罩,降压电路和供电连接器。

使用热风枪加热拆下屏蔽罩。

屏蔽罩内部是无线充电芯片和谐振电容。

无线充电芯片丝印6MT32,内部集成无线充电主控和功率级。

四颗并联的NPO谐振电容特写。

用于指示无线充电状态的两颗指示灯特写。

降压芯片来自纳芯威科技,型号NS6316,是一颗30V输入,3A输出电流的同步降压转换器,芯片内置开关管,支持FB引脚调压,可搭配协议芯片进行快充输出。

无线充电线圈采用纱包线绕制。

双向逆变模块正面一览,左下角为直流输入端,焊接升压开关管,保险丝,滤波电容,变压器和谐振电感,上方焊接LLC开关管和谐振电容。右侧上方焊接高压滤波电容,下方散热片为输出调制管散热。下方焊接PFC升压电感,滤波电容和共模电感。

PCBA模块背面焊接电流采样芯片,光耦和驱动器芯片,对应低压侧的位置画有白线,用于区分低压和高压区域。焊接导线连接正负极,导线另一端压接端子连接到电池保护板。

侧面使用胶水固定一块小板,用于逆变模块整机控制。

电池正负极通过接线柱连接,焊接电流传感器和滤波电容,两颗滤波电容采用胶水加固。

逆变器输入导线压接端子,并套有热缩管绝缘。

电池正极端使用三颗30A保险丝并联用于过流保护。

负极侧电流传感器来自优博尔科技,为STK-HD系列。

两颗滤波电容来自Ruelicon瑞之林电子,规格35V4700μF。

负极对应开关管焊接铜条增加载流,降低电阻。

电容另一侧的开关管也焊接铜片增加载流。

隔离放大器来自纳芯微,型号NSi1300D25D,采用电容隔离,耐压5000V,固定增益可选。

开关管来自华润微,型号CRST045N10N,NMOS,耐压100V,导阻3.6mΩ,采用TO220封装。通过绝缘粒和导热垫固定到散热片上。

用于检测散热片温度的热敏电阻特写。

屹晶微 EG27324配合隔离变压器用于升压MOS管驱动。

隔离变压器特写。

升压变压器特写。

另一侧为谐振电感,底部垫电木板绝缘。

LLC开关管与谐振电容特写。

谐振电容来自JURCC捷威。

规格为0.01μF 2KV,六颗并联。

两颗LLC开关管来自尚阳通,型号SRC60R145BS,NMOS,耐压600V,导阻145mΩ,采用TO-220F封装。

边缘的隔离驱动变压器特写。

用于辅助电源的变压器特写。

另一颗变压器也用于辅助电源供电。

电源芯片来自上海贝岭,型号BL8812,是一颗内置开关管的电源芯片,输出功率为12W,采用SOP7封装。

电源控制芯片来自ST意法半导体,型号3845B,用于辅助电源供电。

一颗开关管来自新洁能,型号NCE0208KA,是一颗耐压200V的NMOS,采用TO252封装。

两颗奥伦德 PC817光耦用于电压反馈调节。

一颗滤波电容来自OKCAP奥凯普,规格为16V2200μF。

在小板后面焊接两颗高压滤波电容和四颗IGBT。

滤波电容来自深圳市瑞之林电子,规格为500V220μF,两颗并联。

电解电容后面的散热片上焊接四颗IGBT,用于输出调制。型号CRG40T60AN3L,是一颗600V 40A的IGBT,采用TO247封装。

散热片上固定一颗热敏电阻用于检测温度。

散热片和高压滤波电容之间焊接两颗隔离驱动器。

上海贝岭 BLD2113 用于IGBT驱动。

拆下侧面的控制小板,小板通过胶水固定。

小板和主板之间通过排针连接。

小板正面焊接主控芯片,驱动器和存储器等元件,侧面还焊接接线插座。

小板背面焊接一颗隔离芯片以及滤波电容等元件。

主控芯片来自TI德州仪器,为C2000系列实时微控制器,型号为TMS320F28034PNT,芯片内置32位CPU内核,主频60MHz,支持连动运算,快速中断响应和处理,内置128KB闪存。可用于空调外机,DC-DC,逆变器和电机控制,OBC,充电桩,BLDC电机驱动等用途。

一颗缓冲器来自TI德州仪器,丝印AD244,实际型号SN74ACT244,兼容TTL CMOS输入,具备8通道三态输出。

一颗存储器丝印CN。

另一颗存储器来自上海贝岭,型号BL24C02F,是一颗256字节的存储器,具备1百万写入循环,数据保存期100年。

思瑞浦 LM2902A 四运放用于信号采集放大。

乐山无线电LR2003L,是一颗高压高电流达林顿阵列,用于继电器驱动控制。

小板背面焊接的隔离芯片来自纳芯微,型号NSi8242,为高可靠性四通道双向数字隔离器。

1117 3.3V稳压芯片用于为小板上的芯片供电。

7805稳压芯片用于为小板供电。

电流传感器芯片来自crosschip芯进,型号CC6920SO,量程为50A。

磁环滤波电感特写。

在散热片后方焊接滤波电感,滤波电容和共模电感等元件。

X2安规电容来自JURCC捷威。

容量为4.7μF。

共模电感采用铜带绕制。

三颗继电器用于输入输出切换。

用于输入输出切换的继电器来自美硕,型号MPA-S-112A,线圈电压12V,触点电流10A。

14D511K压敏电阻用于浪涌过电压保护。

温度保险丝用于压敏电阻的温度保护。

全部拆解一览,来张全家福。
充电头网拆解总结
高能侠这款AFT1000户外电源采用铝合金外壳设计,颜值高并且坚固耐用。两侧设有提手便于搬运,并在顶部设有无线充电区域,方便手机充电。在机身侧面设置AC输出插座和输入插座,并设有USB-C和USB-A接口,还设有通气格栅用于内部散热。
户外电源具备220V交流和PD快充输出能力,内置电池组容量为1013Wh,支持1200W额定输出功率和2400W峰值输出功率。两个USB-C接口均支持100W快充,可以满足大功率设备供电。屏幕具备输入输出功率、使用时间、电池剩余容量显示,方便了解用电状态。
充电头网通过拆解了解到,高能侠这款户外电源采用模块化组装设计,直流快充面板固定在外壳顶部,外壳内部双向逆变模块和电池组固定在一起。电池组采用6串14并连接,共使用84节电池,采用BAK比克 N18650CP电池,单节电池容量为3350mAh,能量为12.06Wh,使用中颖电子SH367309U保护芯片,并配有均衡电路。
双向逆变模块采用TI德州仪器TMS320F28034进行整机控制,搭配多颗驱动器和变压器进行充放电控制,逆变模块采用华润微开关管和尚阳通开关管。快充模块采用兆易创新GD32F303RCT6进行功能控制,屏幕显示控制,参数采集和保护控制。并采用智融SW3516P进行USB接口输出降压。户外电源内部主要芯片均采用知名品牌大厂的芯片,稳定性、可靠性更高。隔离芯片和隔离电源均采用车规级产品,可靠性和抗干扰能力更强。
户外电源内置四个风扇,用于为双向逆变模块散热,加速空气流通,降低温升。电池组采用绝缘框架固定,并配合导热垫通过底板物理散热。电池保护板和逆变器均配有保险丝进行过流保护,确保使用安全。
下一篇:12V/10A开关电源电路图