时间:2023-08-02 16:58
人气:
作者:admin
开关电源的工作原理
开关电源是利用现代电力电子技术,控制开关管开通和关断的时间比率,维持稳定输出电压的一种电源,开关电源一般由脉冲宽度调制(PWM)控制IC和MOSFET构成。
开关电源的工作过程相当容易理解,在线性电源中,让功率晶体管工作在线性模式,与线性电源不同的是,PWM开关电源是让功率晶体管工作在导通和关断的状态,在这两种状态中,加在功率晶体管上的伏安乘积是很小的(在导通时,电压低,电流大;关断时,电压高,电流小)/功率器件上的伏安乘积就是功率半导体器件上所产生的损耗。
与线性电源相比,PWM开关电源更为有效的工作过程是通过“斩波”,即把输入的直流电压斩成幅值等于输入电压幅值的脉冲电压来实现的。脉冲的占空比由开关电源的控制器来调节。一旦输入电压被斩成交流方波,其幅值就可以通过变压器来升高或降低。通过增加变压器的二次绕组数就可以增加输出的电压值。最后这些交流波形经过整流滤波后就得到直流输出电压。
开关电源一般由脉冲宽度调制(PWM)控制IC和MOSFET构成。随着随着电力电子技术的发展和创新,目前开关电源主要以小型、轻量和高效率的特点被广泛应用到几乎所有的电子设备,其重要性可见一斑。
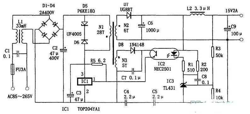
基于TOP204的15V开关电源电路图
图为TOP204的典型应用电路。该电源的技术特点是输入电压为交流85~265V;输出电压为15V±2%;额定输出功率为30W;输出电压纹波不大于±50mV;线性调整率为±2%;效率为85%。电路中,由N3、D8、C7、IC2、IC3、R1~R4和C8构成输出电压取样电路,控制IC1输出脉冲的占空比,从而实现稳定输出电压的目的。

调整C3和R5使振荡频率在30KHz-45KHz。输出电压需要稳压。输出电流可以达到500mA.有效功率8W、效率87%。其他没有要求就可以正常工作。
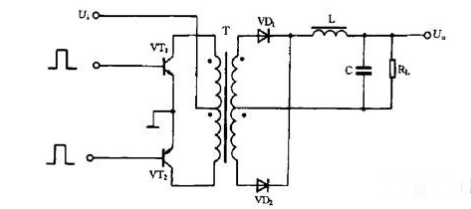
推挽式开关电源电路图
推挽式开关电源的典型电路如下图所示。它是一个双端转换电路,高频变压器的磁芯工作在磁滞回线的两侧。该电路采用两个开关管VT1和VT2。两个开关管在外部激励方波信号的控制下交替导通和截止。在变压器T的次级组中得到方波电压,经整流滤波成所需的直流电压。

这种电路的优点是两个开关管易于驱动,主要缺点是开关管的耐压必须达到电路峰值电压的两倍。电路的输出功率比较大,一般在100-500W的范围内。
降压式开关电源电路图
降压式开关电源的典型电路如下图所示。当开关管VT1导通时,二极管VD1截止,输人的整流电压经VT1和L向C充电,这一电流使电感L中的储能增加。当开关管VT1截止时,电感L感应出左负右正的电压,经负载RL和续流二极管VD1释放电感L中存储的能量,维持输出直流电压不变。电路输出直流电压的高低由加在VT1基极上的脉冲宽度确定。

这种电路使用元件少,它同下面介绍的另外两种电路一样,只需要利用电感、电容和二极管即可实现。