网站首页

人工智能P2P分享搜索全网发布信息网站地图标签大全

当前位置:诺佳网 > 电子/半导体 > 嵌入式技术 >

FS68001A是一款5W无线充方案IC兼容WPC Qi v1.2.4最新标

时间:2022-05-25 13:45

人气:

作者:admin

标签:   fs68001  FS68001A 

导读:FS68001A是泛海微推出的一款无线充电发射端控制SoC芯片,采用SOP8封装, 兼容 WPC Qi v1.2.4 最新标准...

FS68001A无线充IC方案概述:

FS68001A是泛海微推出的一款无线充电发射端控制SoC芯片,采用SOP8封装, 兼容 WPC Qi v1.2.4 最新标准,支持 A11线圈, 支持 5W 、苹果 5W 、三星 5W充电 。输入5V1A无线输出5V0.8A功率给手机充电,FS68001A是一款5W的简易无线充电发射端控制芯片,兼容 WPC Qi v1.2.4 *新标准,支持 A11 线圈,支持 QI 5W 无线充电。 FS68001A通过analog ping 检测到无线接收器,并建立与接收端之间的通信,则开始功率传输。 FS68001A解码从接收器发送的通信数据包,然后用 PID 算法来改变振荡频率从而调整线圈上的输出功率。 片内集成全桥驱动电路电流解码。FS68001A是一款低端简易无线充电发射端控制芯片,兼容 WPC Qi v1.2.4 *新标准,支持A11线圈,支持QI的5W无线充电。 FS68001A通过analog ping 检测到无线接收器,并建立与接收端之间的通信,则开始功率传输。 FS68001A解码从接收器发送的通信数据包,然后用PID算法来改变振荡频率从而调整线圈上的输出功率, 片内集成全桥驱动电路和电流解码。

FS68001A一款兼容 Qi5W、 WPC 规范的单线圈无线快充发射芯片。支持A11线圈,外围简单,成本低、采用SOP8封装。灯显状态:待机红灯亮,空载双灯闪,充电蓝灯亮,充满灯灭。输入5V1A,无线输出5V0.8A。

FS68001A应用:适用于智能手机,可穿戴应用且符合 WPC 标准的无线充电器专用无线充电器:如手机,手表,台灯,按摩器,牙刷,蓝牙耳机,充电宝,助听器,等,本产品为 5V 供电,适用范围广。采用硬件实现高速高精度 ADC,高速 PWM 逆变电路以及解码算法。是一款用于符合 WPC 标准无线充电低成本SOC。适用于 5W 以内的无线充电方案,系统效率高达 75%。

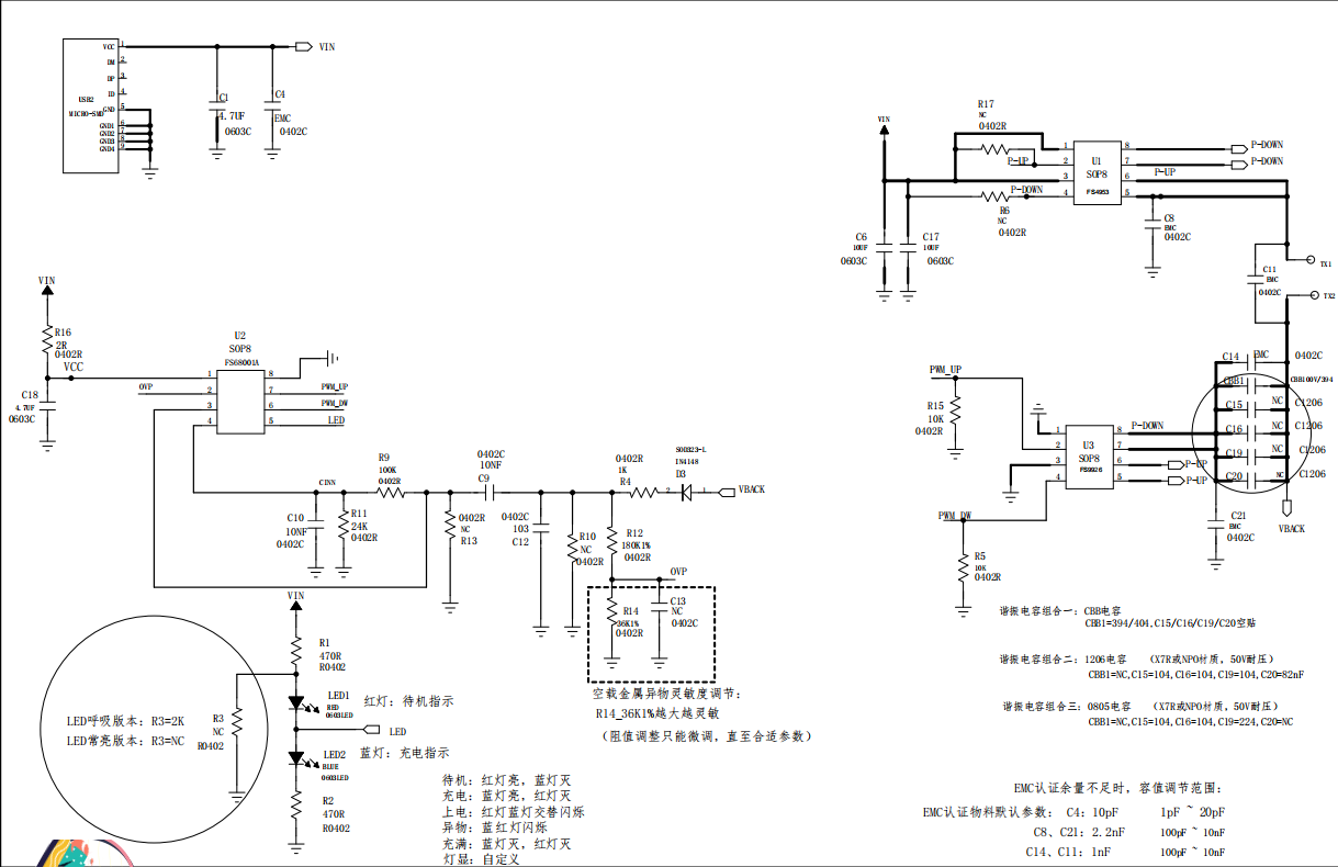
FS68001A 5W无线充方案原理图如下:

pYYBAGKNwjSATIPgAAKrVf_cLl8357.png
温馨提示:以上内容整理于网络,仅供参考,如果对您有帮助,留下您的阅读感言吧!
相关阅读
本类排行
相关标签
本类推荐

CPU | 内存 | 硬盘 | 显卡 | 显示器 | 主板 | 电源 | 键鼠 | 网站地图

Copyright © 2025-2035 诺佳网 版权所有 备案号:赣ICP备2025066733号
本站资料均来源互联网收集整理,作品版权归作者所有,如果侵犯了您的版权,请跟我们联系。

关注微信