时间:2022-07-07 14:29
人气:
作者:admin



电动单车行业痛点:
1.电池安全性能差监测不到位,导致火灾频发
2.续航里程低、电量SOC预测不准
3.充电焦虑,禁止入户,公共充电覆盖不足、充电慢
4.车辆欠缺定位防盗、导致车辆盗窃
5.智能化功能欠缺,人机交互、用户习惯学习等
6.车辆欠缺健康自检(SOH)、故障上报,维修不便
共享电单车和换电租电或加快智能化转型
站在风口上的共享电单车和换电在数字化、智能化应用较早。共享电单车在传统的车型上面加上了4G联网、人机交互。换电租电侧重智能iBMS电池管理和4G联网。根据市场调查,接触过共享电单车的用户都反馈使用过程智能、方便。智能表现在,无钥匙启动、车速控制,有车机交互。方便表现在,定位准确,停放指导等。换电租电注重的是快捷安全,换电租电在电池包里面加入智能BMS管理系统和定位系统,电池安全性更好。租户可以直观了解每节电芯的各项指数。
电单车智能化转型需结合以上应用和以下功能
发展特征硬件:锂电化、车机联网、智能中控、智能防盗、液晶仪表、更多传感器、AI摄像头、胎压监测、智能导航(投屏)
发展特征软件:智能iBMS管理系统、RideyFun智控系统、OTA升级、
大数据平台、APP、小程序
发展特征功能:无钥匙解锁、远程控制、定速巡航、上下坡补助、自适应灯光、语音提醒、一键寻车、电子围栏、
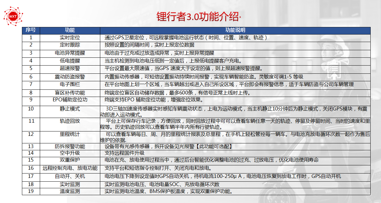
万芯通科技“锂行者”3.0是集,智能中控、智能iBMS管理、车联网终端、大数据服务平台为一体的智能电单车解决方案,可快速帮助两轮车企智能化转型、同时可解决共享电单车、电池租/换定制化需求。市面上通常做4G中控和BMS都是两家不同公司研发,这样就会存在软件协议上的不同需要双方配合调试但最后多少都会存在一定的兼容性稳定性的问题,同时开发时间也会更久,锂行者3.0智能BMS保护一套板从硬件到软件都是我司独家研发,具备兼容性好、稳定性更强,体积更小,成本更低开发周期更短的优势。目前该套软硬件解决方案已经服务众多企业,如拓邦、铁塔、瑞典VOI、北美、新加坡品牌车厂,国内两轮车企也在同步测试相信后期会有越来越多的电单车用上这套成熟稳定的智能解决方案。
大数据云服务平台+APP+小程序:
大数据云平台,为品牌厂家提供终端消费者信息管理、车况管理、售后服务质量数据化管控等各种角度的数据,方便车企为用户提供更准确的产品和配件推荐,同时帮助车企有针对性地作出更精准的营销决策,打造一个电动车的大数据生态圈。

共享电单车/电池租换电平台
服务器方面:多维度可视信息监察,电池监控、远程操控、故障报警、营收管理、
站点分销经营系统设备管理、骑手管理、租赁订单、固件管理、应用 中心等
小程序方面:用户端:扫码,注册,交付押金、网点分布、订单处理、电池接还,
电池状态等 运维端:网点定位、异常处理、维修等