时间:2023-08-21 15:14
人气:
作者:admin
“ 嘿,你看这个东西它又亮又圆?”,“ 是什么?”,原来是小安派又上新了,开源硬件新成员——小安派-Knob,来看看介绍~
01概述
小安派-Knob 是安信可开源团队设计的一款旋转编码器驱动板(简称旋钮),集成了1.28寸圆形屏幕,排针接口,旋转编码器,RGB灯,内置音频,红外发射和红外接收,下载排针,IO排针,串口下载USB接口,并且引出了USB接口。
小安派-Knob出厂已烧录好固件,并且做了四个演示界面:洗衣机界面、RGB灯界面、电视控制界面、空调控制界面。

02总体外设


03电源电路

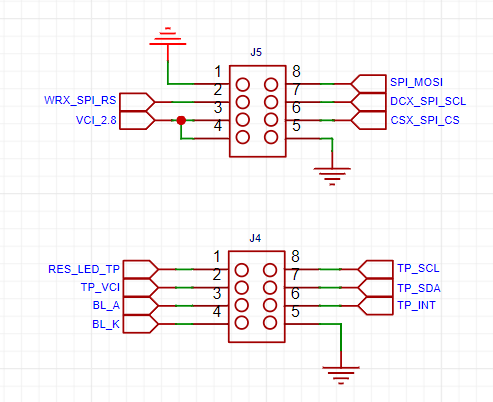
04屏幕排针接口

05旋转编码器

06RGB灯
在出厂固件中,RGB灯可以通过旋钮进入RGB控制界面,可以在控制RGB的亮度及色温:

07功放

08红外发射

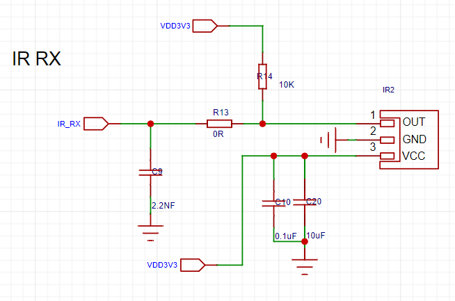
09红外接收

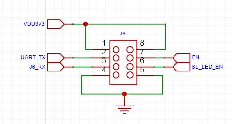
10下载排针

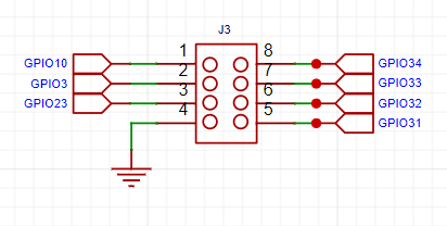
11IO排针

12串口下载USB接口

13USB接口

审核编辑 黄宇