时间:2023-07-17 17:39
人气:
作者:admin
安信可玩转开源硬件,小安派又上新啦,来看看这2款音频开发板的基本参数吧。
一、小安派-Voice(AiPi-Voice)
>>>>概述
小安派-Voice(AiPi-Voice)安信可开源团队专门为Ai-M61-32S设计的一款开发板,支持WiFi6、BLE5.3。所搭载的Ai-M61-32S 模组具有丰富的外设接口,具体包括 DVP、MJPEG、Dispaly、AudioCodec、USB2.0、SDU、以太网 (EMAC)、SD/MMC(SDH)、SPI、UART、I2C、I2S、PWM、GPDAC、GPADC、ACOMP 和 GPIO 等。AiPi-Voice通过内置语音芯片实现语音输出处理,通过音频编码解码器可以录制及播放声音。外接显示屏可以做到控件播放声音。

>>>>系统框图

>>>>电源管理模块
采用的是RT8059/SOT23-5芯片由5V转3.3V电压

>>>>内置语音模块
内置语音可以实现语音播报。

>>>>GPIO引脚设计

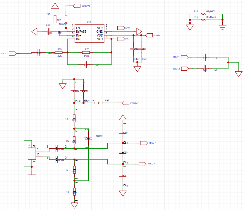
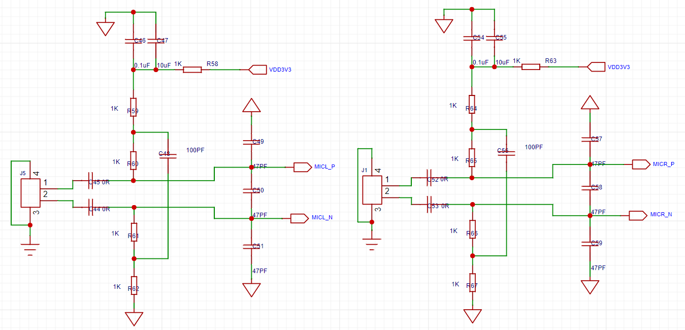
二、小安派-Audio(AiPi-Auido)
>>>>概述
小安派-Audio(AiPi–Audio)是安信可团队专门为Ai-M61-32S设计的音频驱动开发板,搭配BL618芯片,其外置ES8388音频编码解码器,能够设计对讲机等方案或者结合其他语音平台实现语音识别。
所搭载的Ai-M61-32S 模组具有丰富的外设接口,具体包括 DVP、MJPEG、Dispaly、AudioCodec、USB2.0、SDU、以太网 (EMAC)、SD/MMC(SDH)、SPI、UART、I2C、I2S、PWM、GPDAC、GPADC、ACOMP 和 GPIO 等。

>>>>系统框图

>>>>电池管理模块

>>>>外置语音模块


>>>>GPIO引脚模块设计
