时间:2023-06-30 10:25
人气:
作者:admin
Milk-V Duo是一款基于算能 CV1800B芯片的MPU,能够运行基于LINUX和RTOS的操作系统。Milk-V Duo为专业人士、工业OEM企业、物联网爱好者、业余爱好者、DIYers和创作者提供了一个可靠、低成本且极具功能的平台,使他们能够打造和调试自己的想法,并将其变成现实。
一拿到开发板就迫不及待的拆箱了, 开始看到这么小的包装还不敢相信,以为是配件,仔细一看确实是开发板,真的是太小巧了。


小心拆开包装,开发板用静电袋包好的

打开静电袋, 看到主角,给开发板来个正反面特写


和Pico-RP2040对比,比其还小一圈,Pico-RP2040是MCU开发板性能一般,而本板是主频高达1GHz的MPU高性能开发板,完全不再一个档次。

看到开发板这么小的身材,那么他究竟有什么能力呢,来看看开发板的资源。
先看接口有个大概的映像
TYPE-C接口,摄像头CSI接口,TF卡接口,以太网网,还有JTAG接口,对于学习开发RISC-V也非常方便。
其他见下图


TYPE-C接口,背面有测试点

电源
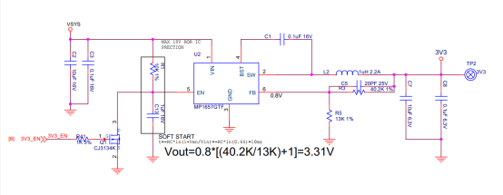
TYPE-C电源输入转3V3

3V3转0.9V

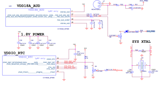
3V3转1.8V
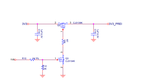
控制外设电源3V3_PREI的开关

接口和MIPI





电平转换

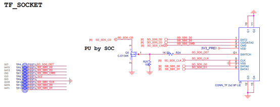
TF卡

开发板网站https://milkv.io/duo
https://milkv.io/docs/duo/getting-started
MILK-V DUO开发板真的是太小巧太精致了,性能确非常强悍,可以发挥创客强大的创造力,玩起来吧。
【小身板大能力 RISC-V开发板 MILK-V DUO - 开箱】 https://www.bilibili.com/video/BV1fj411S7GM/?share_source=copy_web&vd_source=30f88a61ba48d80acfe41f622b10a844
审核编辑:汤梓红