时间:2023-06-20 09:51
人气:
作者:admin
AiPi-Eyes-S1 是安信可开源团队专门为Ai-M61-32S设计的一款开发板,支持WiFi6、BLE5.3。所搭载的Ai-M61-32S 模组具有丰富的外设接口,具体包括 DVP、MJPEG、Dispaly、AudioCodec、USB2.0、SDU、以太网 (EMAC)、SD/MMC(SDH)、SPI、UART、I2C、I2S、PWM、GPDAC、GPADC、ACOMP 和 GPIO 等。
AiPi-Eyes-S1集成了SPI屏幕接口,DVP摄像头接口,外置ES8388音频编解码芯片以及预留TF卡座,并且引出USB接口,可接入USB摄像头。
而AiPi-Eyes-S2因为采用的是内置音频电路,会比AiPi-Eyes-S1尺寸小且音频通道也会少一组。

小安派-Eyes-S1

小安派-Eyes-S2
1.小安派-Eyes-S1系统框图

2.小安派-Eyes-S2系统框图

SPI屏幕接口采用30PIN FPC排座连接,出厂适配GC9307N彩屏+CHSC6540触摸,已写好驱动程序。

集成DVP 24Pin 摄像头接口,可兼容GC0308、GC0328等摄像头,最高支持200W分辨率。

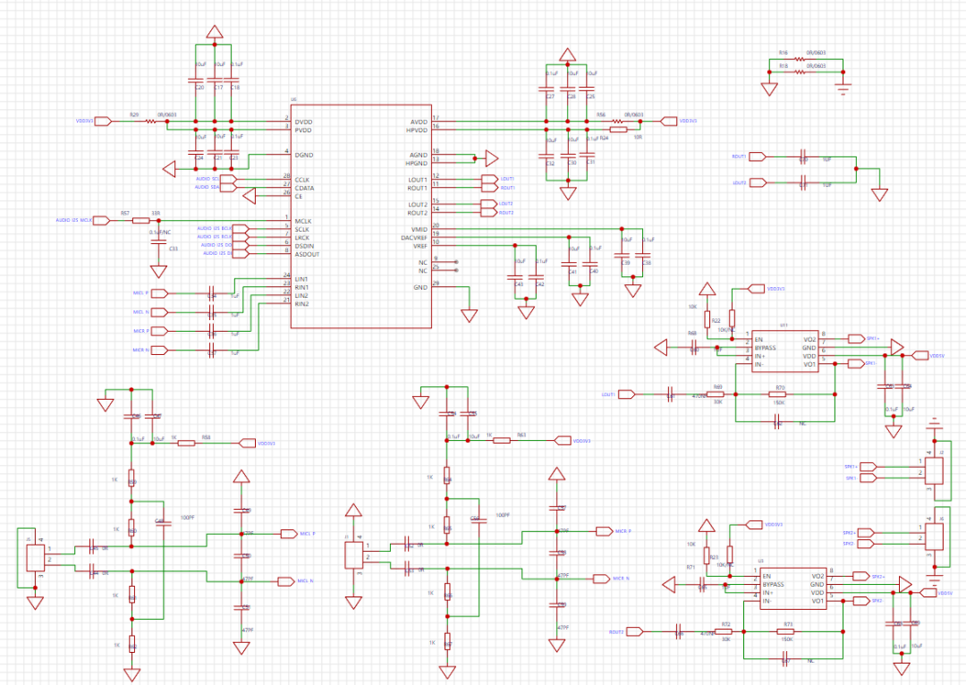
1.小安派-Eyes-S1 外置音频电路

2.小安派-Eyes-S2 外置功放电路
