时间:2023-06-06 09:37
人气:
作者:admin
本项目由闽江学院宋晓彬、宋翔、韦坚彬同学完成。
1、项目背景
科学进步的今天,电子秤技术从过去单一的追求测出结果到现在人们对原来的测量仪器有了更加严格的要求。这些要求包括测量仪器的精准度、稳定度和能否适应环境的变化。对于电子秤来说传感器技术最为重要。如果没有传感器技术,那么可想而知,就没有什么信息采集和处理可言。传感器技术的发展和改进推动了电子秤的变革。现在电子秤运用于各行各业,更加方便、准确快捷的实现了对物体质量的测量。电子技术的革命性的变革使得可以更好的将微处理技术和性价比良好的传感器结合起来,这样一来就可以设计出一款高精度、低成本的电子秤。电子秤的更新和发展都是以传感器为前提的,还有就是电子秤系统的模块化结合。电子秤系统模块化结合使得电子秤从过去单一的称重测量方式向多功能化转变,这样就方便了人们日常生活需求。
目前来看,国内的电子秤测量技术通过近几年的不断发展和完善,有了很大程度上的提高。衡量物体质量的手段从人类早期社会的杠杆式的称的测量方式到现在的电子秤测量方式有了很大的变革。人们不单追求的是单一的能够测量出物体的质量,而且对测量结果有了更严格的要求。随着数据处理技术和电子技术的深入发展,电子秤从结构单一到智能化进行了转变。目前国内衡量物体的手段有了空前的发展,已经跟上国际的发展水平。国内电子秤的精确度已经达到了0.019(10mg)的精确度。但是国内电子秤大多数是仿照国外的技术,根本上没有创新和发展。电子秤无论是在精确度还是稳定性方面,国外电子秤测量已经达到了领先的水平。国外的电子秤技术的发展结果可举例如下:电子秤设计的佼佼者也就是美国公司Revere,设计出的电子秤精度可以达到5000D(美国的物体质量精确度表示方式,相当于中国的5微克)。德国公司HBM的耐压防爆型电子秤,它的性价比足以和处在国际领先水平的电子秤相媲美。国内电子秤一般都是仿照和进口国外的电子秤,有些偏远山区依旧使用老式的杠杆原理的称。相比于国外电子秤的发展水平,国内电子秤的依旧是发展缓慢,并没有掌握核心科技。总体来看,国内电子秤发展欠缺,电子秤技术没有掌握核心,电子秤发展存在广阔的发展空间。
2、项目简介
2.1项目描述
本文基于单片机小凌派RK2206设计了一款智能化电子秤,可实现称重、按键调节、显示等功能。设计的基本要求为:测量量程0~10kg,测量误差不能大于5g,能够通过按键完成显示清零、去皮、校准等功能。
图2.1便携式智能语音电子秤框图
2.2设计原理
本次设计的电子秤主要由6部分组成,分别是:压力传感器、A/D转换器、单片机主控芯片、液晶显示器、按键控制、超重报警及指示灯。工作原理:(1)由压力传感器采集数据,将压力转换为微弱的模拟电压信号;(2)HX711模块对模拟电压信号放大后进行A/D转换,输出数字信号给单片机;(3)单片机通过计算在显示器上显示物体重量;(4)如果物体超重报警器报警,且红色LED指示灯闪烁。
智能语音电子秤 | |
HX711模块 | 桥式压变电桥、NPN三极管 |
SYN6228模块 | PNP三极管、喇叭 |
供电电压 | +5V |
图2.2电路设计
2.3系统功能模块划分
基于HX711芯片电子秤与SYN6288语音播报实现智能语音电子秤。当物体放在秤盘上时,压力施加给传感器,该传感器发生弹性形变,从而使阻抗发生变化,同时使用激励电压发生变化,输出一个变化的模拟信号。该信号经HX711芯片(放大电路放大输出到模数转换器)。转换成便于处理的数字信号输出到CPU(RK2206)运算控制。直至得出这种结果并通过串口发送到SYN6228芯片播报。该模块通过小凌派RK2206为核心模块驱动。
2.4项目展示
图2.4便携式智能语音电子秤实物
1、硬件方案
3.1 主控芯片选择方案
我们使用的国产主控芯片RK2206是瑞芯微推出的一种低功耗、高集成的MCU无线局域网处理器,它可以应用在不同的应用领域,如物联网、可穿戴设备、家庭自动化、云连接等。RK2206支持802.11b/g/n无线和全介质接入控制WLAN整体解决方案,同时有丰富的外围设备,如USB2.0OTG、I2C、UART、PWM、SPI、CapSense、I2S、PDM、i8080显示接口、相机串行接口等,使产品开发更加简单多样。

图3.1RK2206主控芯片
3.2SYN6288模块
SYN6288通过异步串口(UART)通信方式,接收待合成的文本数据实现文本到语音(或TTS语音)的转换。TTS语音为:存储在FlashROM中的是编码后的语音参数,由MCU控制将FlashROM中的数据取出并译码,根据相应的语音合成方法,由语音参数转换为数字语音信号,通过D/A转换器转换为模拟语音信号。

图3.2 SYN6288模块
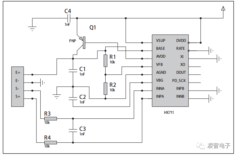
3.3 专用模数(A/D)转换模块
HX711是一款专为电子秤而设计的24位高精度模数(A/D)转换器芯片,具有集成度高、响应速度快和抗干扰性强等优点。HX711芯片集成了稳压电源,可以向内部的A/D转换器和外部的压力传感器供电。压力传感器产生的电压信号十分微弱,而HX711芯片内集成有低噪声可编程、增益可调的放大器,首先完成电压信号的放大,再进行A/D转换。连接方式:压力传感器输出电压信号分别连接HX711芯片的引脚INNA与引脚INPA。电压信号经放大、数字化后通过引脚DOUT和PD_SCK传输给单片机,分别接小凌派RK2206的P2.0和P2.1引脚。稳压电路为压力传感器提供稳定的输入电压。

图3.3模数转换模块HX711
3.4 按键模块
按键模块由4个按键组成,分别完成复位清除、去皮、校准加、校准减四个功能。其中,复位清除功能是通过将单片机复位重启按键实现的,即单片机复位按键为清除显示按键。去皮、校准加、校准减按键接小凌派RK2206的ADC引脚,判断不同的电压值来判断不同按键。
1、系统程序设计
4.1程序设计流程
首先,对单片机、液晶显示屏、A/D转换芯片初始化;然后,单片机读取A/D转换芯片的数据,通过计算将数字电压信号转换为重量值,并传输给显示器显示重量,再判断是否超重;再次,如果超重,则发出指令给报警模块,使得蜂鸣器发出警报,红色LED灯不断闪烁,提示超重。如果未超重,绿色LED灯常亮表示正常。最后,不断读取A/D转换芯片,重复以上操作。

图4.1.0主要程序设计流程图

图4.1.1主流程图
4.2软件总体框架
在应用层中分成:数据交换层、数据控制层和数据存储层。数据的交换层实现对编码器信号的接收、参数设定板参数的设定以及内、外呼信号的控制。数据控制层实现对物理地址寻址、数据的成帧、流量控制、数据的检错、重发等。通过数据存储空间,用户可以将数据保存到设备上。当计算机关机时,数据仍得以保留。用户可以指示计算机从存储设备中提取数据,而无需手动将数据输入计算机。计算机可根据需要从各种来源读取输入数据,然后再创建输出,并将其保存到相同的源位置或其他存储位置。用户还可以与他人共享数据存储。简单来说,现代计算机(或称为终端)直接或通过网络连接到存储设备。 用户指示计算机从这些存储设备访问数据并将数据存储到其中。 但根本而言,数据存储有两个基本要素: 数据所采取的形式,以及记录和存储数据的设备。内核,是一个操作系统的核心。是基于硬件的第一层软件扩充,提供操作系统的最基本的功能,是操作系统工作的基础,它负责管理系统的进程、内存、设备、驱动、程序、文件和网络系统,决定着系统的性能和稳定性。现代操作系统设计中,为减少系统本身的开销,往往将一些与硬件紧密相关的(如中断处理程序、设备驱动程序等)、基本的、公共的、运行频率较高的模块(如时钟管理、进程调度等)以及关键性数据结构独立开来,使之常驻内存,并对他们进行保护。
图4.1.2软件总体框架
5、项目总结和展望
本设计实现了以小凌派RK2206为主控芯片的电子秤,配备精度较高的压力传感器和专用A/D转换器模块HX711,具备实时显示、超重报警等功能。该电子秤使用简单、携带方便、计量准确,可以满足基本需求。由于使用了单片机系统,可以通过电路扩展实现电子秤的进一步智能化,如显示日期、计算价格、语音播报、上传数据到APP等,也是未来工作的方向。电子称在我们的日常生活中已经成为必不可少的工具,因此,有针对性地开发出一套有实用价值的电子秤系统。