时间:2023-02-27 11:13
人气:
作者:admin
在道路车辆智能监测中,监测系统采用了先进的光电技术、图像处理技术、模式识别技术对进出车辆进行识别储存,能够提供兼具现场全景及辨别车辆的细节特征的图像信息,实现对公路运行车辆的构成、流量分布进行常年不间断的自动记录来统计数据。而在监测系统中,常常需要对高速信号进行采集与处理,且数据采集与处理系统的精度要求还非常高。因此,本文推荐芯炽SC1083模数转换器用于道路车辆信息的采集。
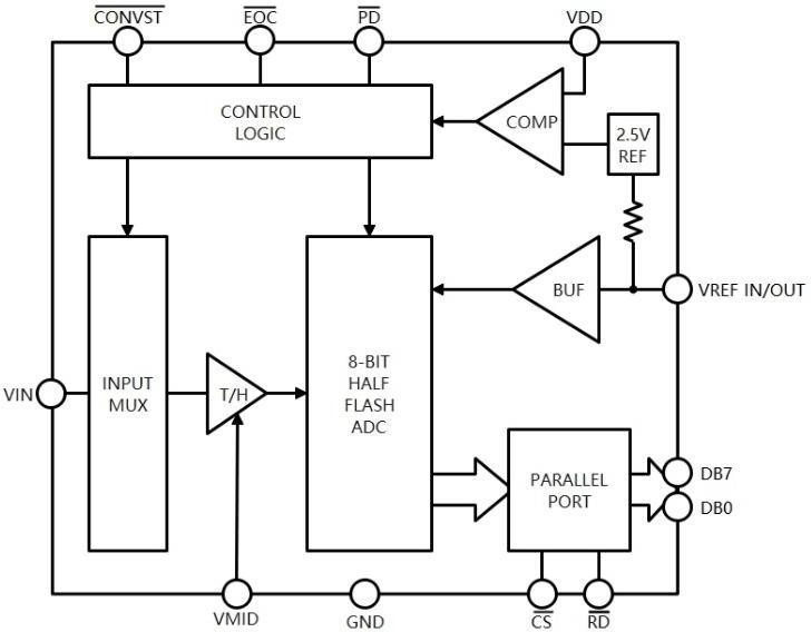
芯炽SC1083为高速、单通道、微处理器兼容型、8位模数转换器,最大吞吐量为2MSPS,三款器件都内置一个 2.5V片内基准电压源、一个采样保持放大器、一个 8 位半快速型(half-flash)ADC和一个高速并行接口。

SC1083模块示意图
SC1083将转换启动与关断功能结合在CONVST引脚上,可实现在一次转换结束时自动关断的独特省电模式。当转换结束,即EOC(转换结束)信号变为高电平后,会对CONVST引脚上的逻辑电平进行采样。如果它在该点为逻辑低电平,则ADC关断。SC1083还具有单独的关断引脚。
芯炽SC1083模数转换器的性能特征如下:
1、SC1083为单端模拟输入通道,并提供输入偏移调节;
2、SC1083在采样时提供最高10MHz输入频率时的信噪比性能;
3、SC1083在转换结束时将会自动关断;
4、SC1083片内基准电压源(2.5V);
5、SC1083具有较宽的工作电压范围:3V-5V;
6、SC1083采用灵活的并行接口,可方便地与微处理器和DSP进行接口;
7、SC1083采用紧缩小型封装TSSOP-20;
注:如涉及作品版权问题,请联系删除。