时间:2023-01-29 15:25
人气:
作者:admin
YOLOv5 模型是 Ultralytics 公司于 2020 年 6 月 9 日公开发布的。YOLOv5 模型是基于 YOLOv3 模型基础上改进而来的,有 YOLOv5s、YOLOv5m、YOLOv5l、YOLOv5x 四个模型。YOLOv5 相比YOLOv4 而言,在检测平均精度降低不多的基础上,具有均值权重文件更小,训练时间和推理速度更短的特点。YOLOv5 的网络结构分为输入端BackboneNeck、Head 四个部分。
本教程针对目标检测算法yolov5的训练和部署到EASY-EAI-Nano(RV1126)进行说明,而数据标注方法可以参考我们往期的文章《Labelimg的安装与使用》。
以下为YOLOv5训练部署的大致流程:

本教程以口罩检测为例
解压完成后得到以下三个文件:

在数据集目录下执行脚本list_dataset_file.py:
python list_dataset_file.py
执行现象如下图所示:

得到训练样本列表文件train.txt和验证样本列表文件有效.txt,如下图所示:

通过git工具,在PC端克隆远程仓库

得到下图所示目录:

切换到yolov5的工作目录,接下来以训练一个口罩检测模型为例进行说明。需要修改data/mask.yaml里面的train.txt和valid.txt的路径。

执行下列脚本训练算法模型:
python train.py --data mask.yaml --cfg yolov5s.yaml --weights "" --batch-size 64
开始训练模型,如下图所示:

关于算法精度结果可以查看./runs/train/results.csv获得。
训练完毕后,在./runs/train/exp/weights/best.pt生成通过验证集测试的最好结果的模型。同时可以执行模型预测,初步评估模型的效果:
python detect.py --source data/images --weights ./runs/train/exp/weights/best.pt --conf 0.5

算法部署到EASY-EAI-Nano需要转换为RKNN模型,而转换RKNN之前可以把模型先转换为ONNX模型,同时会生成best.anchors.txt:
python export.py --include onnx --rknpu RV1126 --weights ./runs/train/exp/weights/best.pt
生成如下图所示:

onnx模型需要转换为rknn模型才能在EASY-EAI-Nano运行,所以需要先搭建rknn-toolkit模型转换工具的环境。当然tensorflow、tensroflow lite、caffe、darknet等也是通过类似的方法进行模型转换,只是本教程onnx为例。
模型转换环境搭建流程如下所示:

为了保证模型转换工具顺利运行,请下载网盘里”AI算法开发/RKNN-Toolkit模型转换工具/rknn-toolkit-v1.7.1/docker/rknn-toolkit-1.7.1-docker.tar.gz”。
网盘下载链接:https://pan.baidu.com/s/1LUtU_-on7UB3kvloJlAMkA 提取码:teuc
把下载完成的docker镜像移到我司的虚拟机ubuntu18.04的rknn-toolkit目录,如下图所示:

在该目录打开终端:

执行以下指令加载模型转换工具docker镜像:
docker load --input /home/developer/rknn-toolkit/rknn-toolkit-1.7.1-docker.tar.gz
执行以下指令进入镜像bash环境:
docker run -t -i --privileged -v /dev/bus/usb:/dev/bus/usb rknn-toolkit:1.7.1 /bin/bash
现象如下图所示:

输入“python”加载python相关库,尝试加载rknn库,如下图环境测试成功:

至此,模型转换工具环境搭建完成。
EASY EAI Nano支持.rknn后缀的模型的评估及运行,对于常见的tensorflow、tensroflow lite、caffe、darknet、onnx和Pytorch模型都可以通过我们提供的 toolkit 工具将其转换至 rknn 模型,而对于其他框架训练出来的模型,也可以先将其转至 onnx 模型再转换为 rknn 模型。模型转换操作流程如下图所示:

下载百度网盘链接:https://pan.baidu.com/s/1uAiQ6edeGIDvQ7HAm7p0jg 提取码:6666
把model_convert.tar.bz2解压到虚拟机,如下图所示:

执行以下指令把工作区域映射进docker镜像,其中/home/developer/rknn-toolkit/model_convert为工作区域,/test为映射到docker镜像,/dev/bus/usb:/dev/bus/usb为映射usb到docker镜像:
docker run -t -i --privileged -v /dev/bus/usb:/dev/bus/usb -v /home/developer/rknn-toolkit/model_convert:/test rknn-toolkit:1.7.1 /bin/bash
执行成功如下图所示:

模型转换测试Demo由mask_object_detect和quant_dataset组成。coco_object_detect存放软件脚本,quant_dataset存放量化模型所需的数据。如下图所示:

mask_object_detect文件夹存放以下内容,如下图所示:

在docker环境切换到模型转换工作目录:
cd /test/mask_object_detect/
如下图所示:

执行gen_list.py生成量化图片列表:
python gen_list.py
命令行现象如下图所示:

生成“量化图片列表”如下文件夹所示:

rknn_convert.py脚本默认进行int8量化操作,脚本代码清单如下所示:
import os import urllib import traceback import time import sys import numpy as np import cv2 from rknn.api import RKNN ONNX_MODEL = 'best.onnx' RKNN_MODEL = './yolov5_mask_rv1126.rknn' DATASET = './pic_path.txt' QUANTIZE_ON = True if __name__ == '__main__': # Create RKNN object rknn = RKNN(verbose=True) if not os.path.exists(ONNX_MODEL): print('model not exist') exit(-1) # pre-process config print('--> Config model') rknn.config(reorder_channel='0 1 2', mean_values=[[0, 0, 0]], std_values=[[255, 255, 255]], optimization_level=3, target_platform = 'rv1126', output_optimize=1, quantize_input_node=QUANTIZE_ON) print('done') # Load ONNX model print('--> Loading model') ret = rknn.load_onnx(model=ONNX_MODEL) if ret != 0: print('Load yolov5 failed!') exit(ret) print('done') # Build model print('--> Building model') ret = rknn.build(do_quantization=QUANTIZE_ON, dataset=DATASET) if ret != 0: print('Build yolov5 failed!') exit(ret) print('done') # Export RKNN model print('--> Export RKNN model') ret = rknn.export_rknn(RKNN_MODEL) if ret != 0: print('Export yolov5rknn failed!') exit(ret) print('done')
把onnx模型best.onnx放到mask_object_detect目录,并执行rknn_convert.py脚本进行模型转换:
python rknn_convert.py
生成模型如下图所示,此模型可以在rknn环境和EASY EAI Nano环境运行:

用yolov5_mask_test.py脚本在PC端的环境下可以运行rknn的模型,如下图所示:

yolov5_mask_test.py脚本程序清单如下所示:
import os
import urllib
import traceback
import time
import sys
import numpy as np
import cv2
import random
from rknn.api import RKNN
RKNN_MODEL = 'yolov5_mask_rv1126.rknn'
IMG_PATH = './test.jpg'
DATASET = './dataset.txt'
BOX_THRESH = 0.25
NMS_THRESH = 0.6
IMG_SIZE = 640
CLASSES = ("head", "mask")
def sigmoid(x):
return 1 / (1 + np.exp(-x))
def xywh2xyxy(x):
# Convert [x, y, w, h] to [x1, y1, x2, y2]
y = np.copy(x)
y[:, 0] = x[:, 0] - x[:, 2] / 2 # top left x
y[:, 1] = x[:, 1] - x[:, 3] / 2 # top left y
y[:, 2] = x[:, 0] + x[:, 2] / 2 # bottom right x
y[:, 3] = x[:, 1] + x[:, 3] / 2 # bottom right y
return y
def process(input, mask, anchors):
anchors = [anchors[i] for i in mask]
grid_h, grid_w = map(int, input.shape[0:2])
box_confidence = sigmoid(input[..., 4])
box_confidence = np.expand_dims(box_confidence, axis=-1)
box_class_probs = sigmoid(input[..., 5:])
box_xy = sigmoid(input[..., :2])*2 - 0.5
col = np.tile(np.arange(0, grid_w), grid_w).reshape(-1, grid_w)
row = np.tile(np.arange(0, grid_h).reshape(-1, 1), grid_h)
col = col.reshape(grid_h, grid_w, 1, 1).repeat(3, axis=-2)
row = row.reshape(grid_h, grid_w, 1, 1).repeat(3, axis=-2)
grid = np.concatenate((col, row), axis=-1)
box_xy += grid
box_xy *= int(IMG_SIZE/grid_h)
box_wh = pow(sigmoid(input[..., 2:4])*2, 2)
box_wh = box_wh * anchors
box = np.concatenate((box_xy, box_wh), axis=-1)
return box, box_confidence, box_class_probs
def filter_boxes(boxes, box_confidences, box_class_probs):
"""Filter boxes with box threshold. It's a bit different with origin yolov5 post process!
# Arguments
boxes: ndarray, boxes of objects.
box_confidences: ndarray, confidences of objects.
box_class_probs: ndarray, class_probs of objects.
# Returns
boxes: ndarray, filtered boxes.
classes: ndarray, classes for boxes.
scores: ndarray, scores for boxes.
"""
box_scores = box_confidences * box_class_probs
box_classes = np.argmax(box_class_probs, axis=-1)
box_class_scores = np.max(box_scores, axis=-1)
pos = np.where(box_confidences[...,0] >= BOX_THRESH)
boxes = boxes[pos]
classes = box_classes[pos]
scores = box_class_scores[pos]
return boxes, classes, scores
def nms_boxes(boxes, scores):
"""Suppress non-maximal boxes.
# Arguments
boxes: ndarray, boxes of objects.
scores: ndarray, scores of objects.
# Returns
keep: ndarray, index of effective boxes.
"""
x = boxes[:, 0]
y = boxes[:, 1]
w = boxes[:, 2] - boxes[:, 0]
h = boxes[:, 3] - boxes[:, 1]
areas = w * h
order = scores.argsort()[::-1]
keep = []
while order.size > 0:
i = order[0]
keep.append(i)
xx1 = np.maximum(x[i], x[order[1:]])
yy1 = np.maximum(y[i], y[order[1:]])
xx2 = np.minimum(x[i] + w[i], x[order[1:]] + w[order[1:]])
yy2 = np.minimum(y[i] + h[i], y[order[1:]] + h[order[1:]])
w1 = np.maximum(0.0, xx2 - xx1 + 0.00001)
h1 = np.maximum(0.0, yy2 - yy1 + 0.00001)
inter = w1 * h1
ovr = inter / (areas[i] + areas[order[1:]] - inter)
inds = np.where(ovr <= NMS_THRESH)[0]
order = order[inds + 1]
keep = np.array(keep)
return keep
def yolov5_post_process(input_data):
masks = [[0, 1, 2], [3, 4, 5], [6, 7, 8]]
anchors = [[10, 13], [16, 30], [33, 23], [30, 61], [62, 45],
[59, 119], [116, 90], [156, 198], [373, 326]]
boxes, classes, scores = [], [], []
for input,mask in zip(input_data, masks):
b, c, s = process(input, mask, anchors)
b, c, s = filter_boxes(b, c, s)
boxes.append(b)
classes.append(c)
scores.append(s)
boxes = np.concatenate(boxes)
boxes = xywh2xyxy(boxes)
classes = np.concatenate(classes)
scores = np.concatenate(scores)
nboxes, nclasses, nscores = [], [], []
for c in set(classes):
inds = np.where(classes == c)
b = boxes[inds]
c = classes[inds]
s = scores[inds]
keep = nms_boxes(b, s)
nboxes.append(b[keep])
nclasses.append(c[keep])
nscores.append(s[keep])
if not nclasses and not nscores:
return None, None, None
boxes = np.concatenate(nboxes)
classes = np.concatenate(nclasses)
scores = np.concatenate(nscores)
return boxes, classes, scores
def scale_coords(x1, y1, x2, y2, dst_width, dst_height):
dst_top, dst_left, dst_right, dst_bottom = 0, 0, 0, 0
gain = 0
if dst_width > dst_height:
image_max_len = dst_width
gain = IMG_SIZE / image_max_len
resized_height = dst_height * gain
height_pading = (IMG_SIZE - resized_height)/2
print("height_pading:", height_pading)
y1 = (y1 - height_pading)
y2 = (y2 - height_pading)
print("gain:", gain)
dst_x1 = int(x1 / gain)
dst_y1 = int(y1 / gain)
dst_x2 = int(x2 / gain)
dst_y2 = int(y2 / gain)
return dst_x1, dst_y1, dst_x2, dst_y2
def plot_one_box(x, img, color=None, label=None, line_thickness=None):
tl = line_thickness or round(0.002 * (img.shape[0] + img.shape[1]) / 2) + 1 # line/font thickness
color = color or [random.randint(0, 255) for _ in range(3)]
c1, c2 = (int(x[0]), int(x[1])), (int(x[2]), int(x[3]))
cv2.rectangle(img, c1, c2, color, thickness=tl, lineType=cv2.LINE_AA)
if label:
tf = max(tl - 1, 1) # font thickness
t_size = cv2.getTextSize(label, 0, fontScale=tl / 3, thickness=tf)[0]
c2 = c1[0] + t_size[0], c1[1] - t_size[1] - 3
cv2.rectangle(img, c1, c2, color, -1, cv2.LINE_AA) # filled
cv2.putText(img, label, (c1[0], c1[1] - 2), 0, tl / 3, [225, 255, 255], thickness=tf, lineType=cv2.LINE_AA)
def draw(image, boxes, scores, classes):
"""Draw the boxes on the image.
# Argument:
image: original image.
boxes: ndarray, boxes of objects.
classes: ndarray, classes of objects.
scores: ndarray, scores of objects.
all_classes: all classes name.
"""
for box, score, cl in zip(boxes, scores, classes):
x1, y1, x2, y2 = box
print('class: {}, score: {}'.format(CLASSES[cl], score))
print('box coordinate x1,y1,x2,y2: [{}, {}, {}, {}]'.format(x1, y1, x2, y2))
x1 = int(x1)
y1 = int(y1)
x2 = int(x2)
y2 = int(y2)
dst_x1, dst_y1, dst_x2, dst_y2 = scale_coords(x1, y1, x2, y2, image.shape[1], image.shape[0])
#print("img.cols:", image.cols)
plot_one_box((dst_x1, dst_y1, dst_x2, dst_y2), image, label='{0} {1:.2f}'.format(CLASSES[cl], score))
'''
cv2.rectangle(image, (dst_x1, dst_y1), (dst_x2, dst_y2), (255, 0, 0), 2)
cv2.putText(image, '{0} {1:.2f}'.format(CLASSES[cl], score),
(dst_x1, dst_y1 - 6),
cv2.FONT_HERSHEY_SIMPLEX,
0.6, (0, 0, 255), 2)
'''
def letterbox(im, new_shape=(640, 640), color=(0, 0, 0)):
# Resize and pad image while meeting stride-multiple constraints
shape = im.shape[:2] # current shape [height, width]
if isinstance(new_shape, int):
new_shape = (new_shape, new_shape)
# Scale ratio (new / old)
r = min(new_shape[0] / shape[0], new_shape[1] / shape[1])
# Compute padding
ratio = r, r # width, height ratios
new_unpad = int(round(shape[1] * r)), int(round(shape[0] * r))
dw, dh = new_shape[1] - new_unpad[0], new_shape[0] - new_unpad[1] # wh padding
dw /= 2 # divide padding into 2 sides
dh /= 2
if shape[::-1] != new_unpad: # resize
im = cv2.resize(im, new_unpad, interpolation=cv2.INTER_LINEAR)
top, bottom = int(round(dh - 0.1)), int(round(dh + 0.1))
left, right = int(round(dw - 0.1)), int(round(dw + 0.1))
im = cv2.copyMakeBorder(im, top, bottom, left, right, cv2.BORDER_CONSTANT, value=color) # add border
return im, ratio, (dw, dh)
if __name__ == '__main__':
# Create RKNN object
rknn = RKNN(verbose=True)
print('--> Loading model')
ret = rknn.load_rknn(RKNN_MODEL)
if ret != 0:
print('load rknn model failed')
exit(ret)
print('done')
# init runtime environment
print('--> Init runtime environment')
ret = rknn.init_runtime()
# ret = rknn.init_runtime('rv1126', device_id='1126')
if ret != 0:
print('Init runtime environment failed')
exit(ret)
print('done')
# Set inputs
img = cv2.imread(IMG_PATH)
letter_img, ratio, (dw, dh) = letterbox(img, new_shape=(IMG_SIZE, IMG_SIZE))
letter_img = cv2.cvtColor(letter_img, cv2.COLOR_BGR2RGB)
# Inference
print('--> Running model')
outputs = rknn.inference(inputs=[letter_img])
print('--> inference done')
# post process
input0_data = outputs[0]
input1_data = outputs[1]
input2_data = outputs[2]
input0_data = input0_data.reshape([3,-1]+list(input0_data.shape[-2:]))
input1_data = input1_data.reshape([3,-1]+list(input1_data.shape[-2:]))
input2_data = input2_data.reshape([3,-1]+list(input2_data.shape[-2:]))
input_data = list()
input_data.append(np.transpose(input0_data, (2, 3, 0, 1)))
input_data.append(np.transpose(input1_data, (2, 3, 0, 1)))
input_data.append(np.transpose(input2_data, (2, 3, 0, 1)))
print('--> transpose done')
boxes, classes, scores = yolov5_post_process(input_data)
print('--> get result done')
#img_1 = cv2.cvtColor(img, cv2.COLOR_RGB2BGR)
if boxes is not None:
draw(img, boxes, scores, classes)
cv2.imwrite('./result.jpg', img)
#cv2.imshow("post process result", img_1)
#cv2.waitKeyEx(0)
rknn.release()
执行后得到result.jpg如下图所示:


虚拟机要保证接上adb设备:

由于在虚拟机里ubuntu环境与docker环境对adb设备资源是竞争关系,所以需要关掉ubuntu环境下的adb服务,且在docker里面通过apt-get安装adb软件包。以下指令在ubuntu环境与docker环境里各自执行:

在docker环境里执行adb devices,现象如下图所示则设备连接成功:

运行precompile_rknn.py脚本把模型执行预编译:
python precompile_rknn.py
执行效果如下图所示,生成预编译模型yolov5_mask_rv1126_pre.rknn:

至此预编译部署完成,模型转换步骤已全部完成。生成如下预编译后的int8量化模型:

本小节展示yolov5模型的在EASY EAI Nano的部署过程,该模型仅经过简单训练供示例使用,不保证模型精度。
EASY EAI Nano开发板,microUSB数据线,带linux操作系统的电脑。需保证EASY EAI Nano与linux系统保持adb连接。
本示例需要交叉编译环境的支持,可以参考在线文档“入门指南/开发环境准备/安装交叉编译工具链”。
下载yolov5 C Demo示例文件。
下载解压后如下图所示:

下载程序包移至ubuntu环境后,执行以下指令解压:
tar -xvf yolov5_detect_C_demo.tar.bz2
执行以下脚本编译demo:
./build.sh
编译成功后如下图所示:

执行以下指令把可执行程序推送到开发板端:
adb push yolov5_detect_demo_release/ /userdata
登录到开发板执行程序:
adb shell cd /userdata/yolov5_detect_demo_release/ ./yolov5_detect_demo
执行结果如下图所示,算法执行时间为50ms:

取回测试图片:
adb pull /userdata/yolov5_detect_demo_release/result.jpg .
测试结果如下图所示:

本小节展示yolov5模型的在EASY EAI Nano执行摄像头Demo的过程,该模型仅经过简单训练供示例使用,不保证模型精度。
下载解压后如下图所示:

tar -xvf yolov5_detect_camera_demo.tar.tar.bz2
./build.sh
编译成功后如下图所示:

adb push yolov5_detect_camera_demo_release/ /userdata
登录到开发板执行程序:
adb shell cd /userdata/yolov5_detect_camera_demo_release/ ./yolov5_detect_camera_demo
测试结果如下图所示:

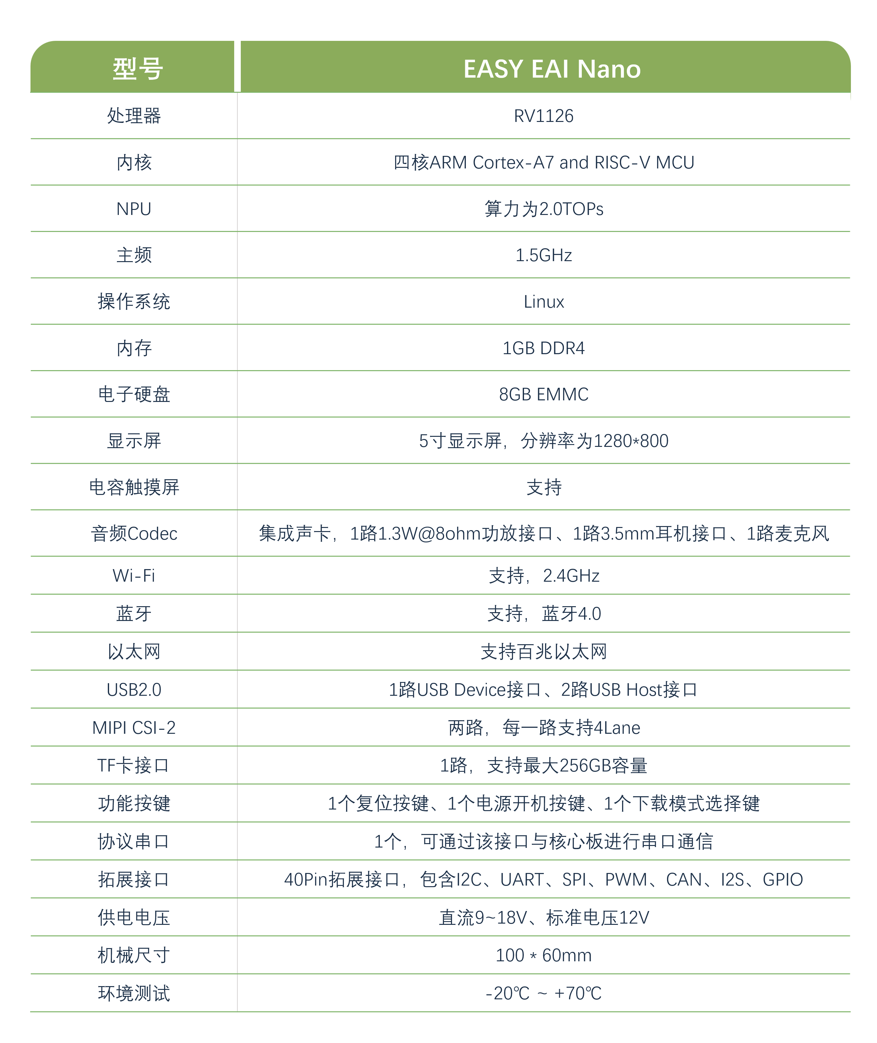
本教程使用的是EASY EAI nano(RV1126)开发板。
EASY EAI Nano是基于瑞芯微RV1126 处理器设计,具有四核CPU@1.5GHz与NPU@2Tops AI边缘计算能力。实现AI运算的功耗不及所需GPU的10%。配套AI算法工具完善,支持Tensorflow、Pytorch、Caffe、MxNet、DarkNet、ONNX等主流AI框架直接转换和部署。有丰富的软硬件开发资料,而且外设资源丰富,接口齐全,还有丰富的功能配件可供选择。集成有以太网、Wi-Fi 等通信外设。摄像头、显示屏(带电容触摸)、喇叭、麦克风等交互外设。2 路 USB Host 接口、1 路 USB Device 调试接口。集成协议串口、TF 卡、IO 拓展接口(兼容树莓派/Jetson nano拓展接口)等通用外设。内置人脸识别、安全帽监测、人体骨骼点识别、火焰检测、车辆检测等各类 AI 算法,并提供完整的 Linux 开发包供客户二次开发。
