时间:2022-10-24 15:53
人气:
作者:admin
“音频”是大部分嵌入式产品所必备的功能,在许多场景里都有着重要的应用,性能稳定的音频IC也是许多开发者选型时的硬性要求。
飞凌嵌入式FET3568-C核心板因其强大的音频能力,成为了许多工程师开发音频设备的首选。开发者在使用FET3568-C核心板时如果想要get音频功能,是无需外接音频IC的,其中的秘诀就在于FET3568-C核心板内部的PMIC电源管理芯片集成了音频Codec。
FET3568-C核心板这样的设计看似简单,但对开发者来说就无需再对音频外围电路进行设计了,同时减少了PCBlayout的工作量,还可以更合理地使用PCB空间,开发更多的功能。
自带的Codec可以实现耳机输出、1.3W单声道喇叭输出以及一路差分或两路单端音频输入。

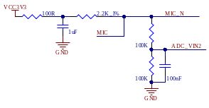
MIC为一路单端音频输入,HPL_OUT及HPR_OUT为耳机输出,PHONE_DET接到IO口用于热插拔检测,HP_SNS为耳机参考地。


值得注意的是,FET3568-C核心板凭借采样范围为0~1.8V、采样精度为10bits的ADC采样接口的加持,辅以巧妙的电路设计,可轻松实现耳机线控。
作为一款面向AIOT和工业市场打造的产品,FET3568-C核心板具有高性能、低功耗、功能丰富的综合优势,目前已应用于医疗、电力、交通、安防等多个领域,加之飞凌具备竞争力的价格优势及完备的售后技术支持,助力您的产品快速上市,走在行业前沿。