时间:2022-08-09 10:52
人气:
作者:admin
前言
IAP 是 In Application Programing 的首字母缩写,在应用编程,即在程序运行的过程中进行编程(升级程序, 更新固件)。IAP 是用户自己的程序在运行过程中对 Flash 部分区域进行烧写,目的是为了在产品发布后可以方便地通过 预留的通信口对产品中的固件程序进行更新升级。
1
功能实现
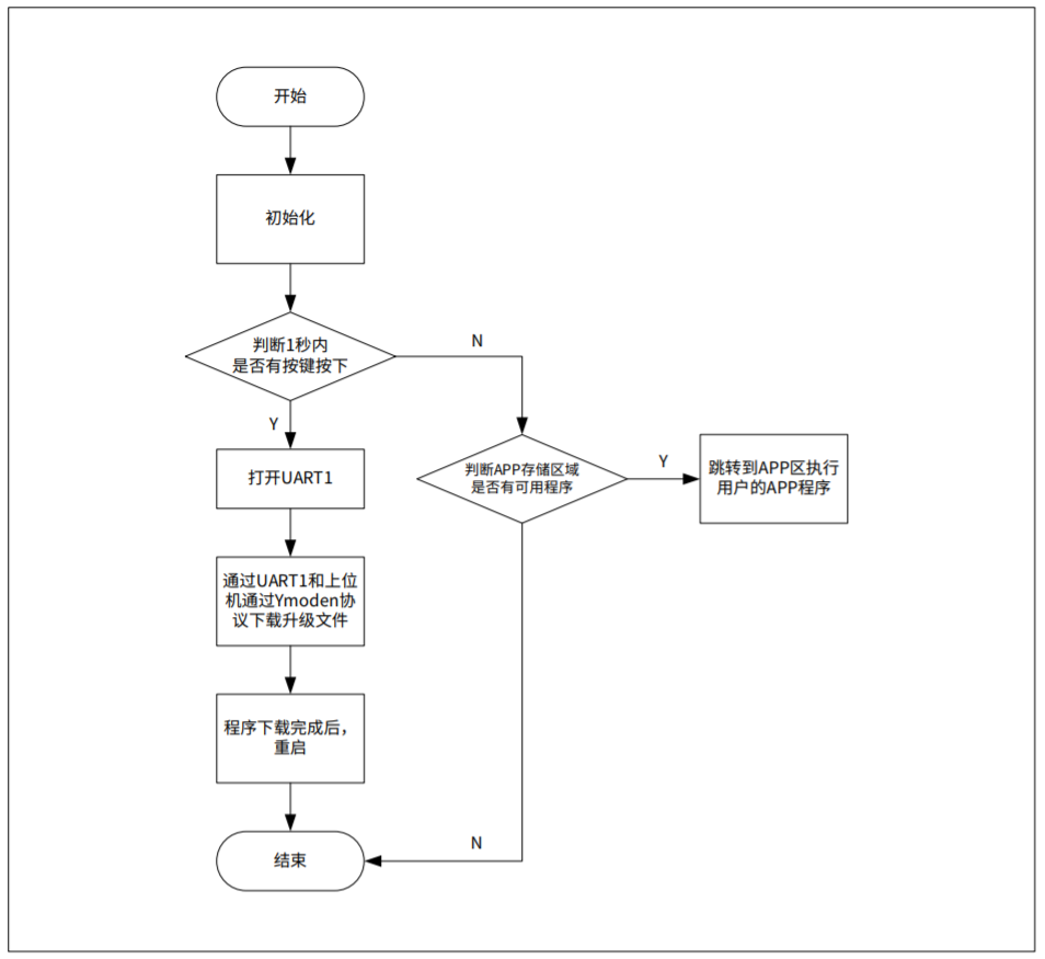
IAP 功能的实现,一般将程序分为两个部分,即:Bootloader 和 APP。Bootloader 程序用于上电时判断程 序是进入 IAP 升级流程还是进入 APP 应用程序执行过程。其一般放置在 FLASH 的开始部分,如下图示:

CW32F030 的 Flash 起始地址为 0x00000000,划分 0x00000000 ~ 0x00001FFFF 这 8Kbyte 的空间用于存放 Bootloader 程序,APP 的起始地址选择为 0x00002000。
CW32F030 采用 ARM® Cortex®-M0+ 内核,具有向量表偏移寄存器 VTOR,故其从 Bootloader 中实现向 APP 中跳转较为简单,仅设置向量表偏移即可。
本应用中 Bootloader 采用 UART1 作为 IAP 的通讯接口,以 Ymodem 协议进行文件的传输。APP 程序通过 SYSTICK 定时器计时,并通过中断的方式每 200ms 对口线 PB09 翻转一次,驱动 LED1 闪烁。
2
Bootloader 程序设计

2.1参考代码

2.2程序编译
以 MDK-ARM 为例,编译时注意如下选项:
1. 设 置 Bootloader 程 序 的 起 始 地 址 和 占 用 ROM(FLASH) 空 间 的 大 小, 本 例 中 Bootloader 从 地 址 0x00000000 处执行,占用 7.46Kbyte 的空间,故分配 8Kbyte(size=0x2000)的 FLASH 空间保留给 bootloader。如下图:

2. 链接时,使用 IDE 的对话框配置,如下图:

3
APP 程序设计
APP 程序可以先按正常程序的设计流程进行设计和调试,等调试测试通过后,需要进行如下的修改:
1. 在对系统初始化时,修改中断向量表的偏移地址
如下图将 VECT_TAB_OFFSET 修改为 0x00002000,这个偏移量就是用户的程序准备在 FLASH 中存放 的地址,本例设置为 0x00002000。这样用户程序的中断向量表就被重定位到 0x00002000 处,与 ARM® Cortex®-M0+ 内核默认的中断向量表地址 0x00000000 相区分。

2. 修改编译配置
如下图,START 填入的值,即为 APP 程序在 FLASH 中存放的起始地址,也是中断向量表需要偏移的位置。

3. 链接时,使用 IDE 的对话框配置,如下图:

4
演示
上 位 机 采 用 Windows 的 超 级 终 端, 设 置 串 口 波 特 率 为 115200bps,8 位 数 据 位,1 位 停 止 位。下 位 机 CW32F030C8T6 StarKit 复位后,按下 KEY1 后,超级终端将有如下显示:

屏幕不断显示字符“C”,提示下位机准备接受文件。选择“传送”-“发送文件”,如下图:

在出现的对话框中选取用户的 APP 文件,并将协议选择为“Ymodem”,并点击“发送”,如下图:

程序传输完成后,屏幕将有如下提示:

此时,CW32F030C8T6 StarKit 板上的 LED1 将以 200ms 的间隔闪烁,说明用户程序已正常运行。