时间:2022-09-07 10:21
人气:
作者:admin
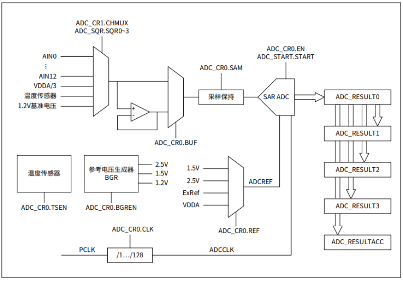
CW32F030是武汉芯源半导体推出的基于Cortex®-M0+内核32位微处理器,内部集成一个 12 位精度,最高 1M SPS 转换速度的逐次逼近型模数转换器;最多支持16通道转换;支持4路参考电压源选择:VDDA、ExRef、内置1.5V参考电压、内置2.5V参考电压;同时内置信号跟随器,能满足高阻抗信号测量需求。
功能框图如下:

在实际应用中ADC采样精度性能指标受多因素影响,要达到ADC的高性能,需要妥善处理硬件和软件。
硬件方面
1.稳定的参考电压源,推荐选用电池或者高性能的稳压源给VDDA供电;
2.VDDA引脚并接4.7uF和100nF陶瓷电容到GND,最大程度消除噪声干扰;
3.如条件许可,应将信号源和参考电压源以屏蔽线接入到ADC输入通道和VDDA引脚;
4.靠近芯片的ADC输入通道引脚附近增加100nF陶瓷电容到GND,消除空间的辐射干扰。
软件方面
1.选择VDDA为参考电压源;
2.ADC采样率尽量低,ADC工作时钟可采用128分频,采样周期选择10个;
3.在采样转换时,除了ADC模块外 ,其它外设都不要打开,采样数据先缓存在RAM中,采样到一定量的数据后再初始化串口,将数据通过串口发送出来;
4.在启动ADC转换后,MCU要进入Sleep休眠状态(MCU停止运行),最大程度的减小噪声。
5.ADC转换完成后,转换完成中断唤醒MCU,初始化串口,将ADC转换结果输出。
关键代码设计如下:
//配置ADC
__RCC_ADC_CLK_ENABLE();
//ADC初始化
ADC_StructInit(&ADC_InitStructure);
//ADC工作时钟配置
ADC_InitStructure.ADC_ClkDiv = ADC_Clk_Div128; //269Hz
ADC_WdtInit(&ADC_WdtStructure);
//配置单通道转换模式
ADC_SingleChStructure.ADC_DiscardEn= ADC_DiscardNull;
ADC_SingleChStructure.ADC_Chmux= ADC_ExInputCH0;//选择ADC转换通道,AIN1:PA00
ADC_SingleChStructure.ADC_InitStruct= ADC_InitStructure;
ADC_SingleChStructure.ADC_WdtStruct= ADC_WdtStructure;
ADC_SingleChOneModeCfg(&ADC_SingleChStructure); //初始化单通道单次采样
ADC_ITConfig(ADC_IT_EOC, ENABLE); //使能ADC的EOC中断
ADC_EnableIrq(ADC_INT_PRIORITY);
ADC_ClearITPendingAll();
ADC_Enable(); //ADC模块使能
SysTickDelay(2); //延时2S
CW_ADC->START = 0X01; //启动ADC开始转换
SCB->SCR = 0; // MCU进入Sleep状态
__WFI();
本次测试中,配置系统时钟为1M,ADC采样时钟分频比设置为128,采样时钟10个周期,计算ADC的采样率为=1000000/128/29=269Hz。
使用精密稳压电源(GPP-2323)给VDD和VDDA供电,稳压源设置输出电压为3.30V,用普通测试线双绞后接入(如有测试条件建议用同轴线接入),实测引脚电压为3.299V;待测信号源用1节干电池提供,用同轴线接入,实测引脚电压为1.615V。
测试10次,每次测试100个数据,实测结果如下:

由测试结果可以看到,10次共1000次采样,最大采样值为2006,最小采样值为2003,采样值变化仅仅4LSB,集中度非常高。如下图所示:

下面分析一下实际的测试误差。
采样值2006对应:2006*3.299/4095=1.616V
采样值2003对应:2003*3.299/4095=1.614V
和信号源电压1.615V相比,最大相差正负1mV。
可见CW32F030芯片的ADC性能非常好,能满足常规mV级别应用。