时间:2023-05-18 16:45
人气:
作者:admin
在选型运算放大器时,不少工程师朋友片面追求运放器件自身的CMRR参数,而忽视了电路整体的CMRR。电路整体的CMRR受外部选用的电阻的精度影响更大,比如在标准差分放大电路里,运放自身的CMRR参数为100dB,电路增益为10倍时,如果选用1%精度的电阻,电路整体的CMRR只有48dB,即便选用昂贵的0.1%精度的电阻,电路整体的CMRR也只能达到68dB,都远低于运放器件自身的CMRR参数。本文档通过理论计算和仿真证明所提供的计算方法非常准确有效,可以帮助设计者快速了解电路的整体CMRR水平。
共模抑制比CMRR的定义
共模抑制比,定义为电路中差模增益与共模增益的比值,其公式如下:

一般用对数形式来表述,定义为

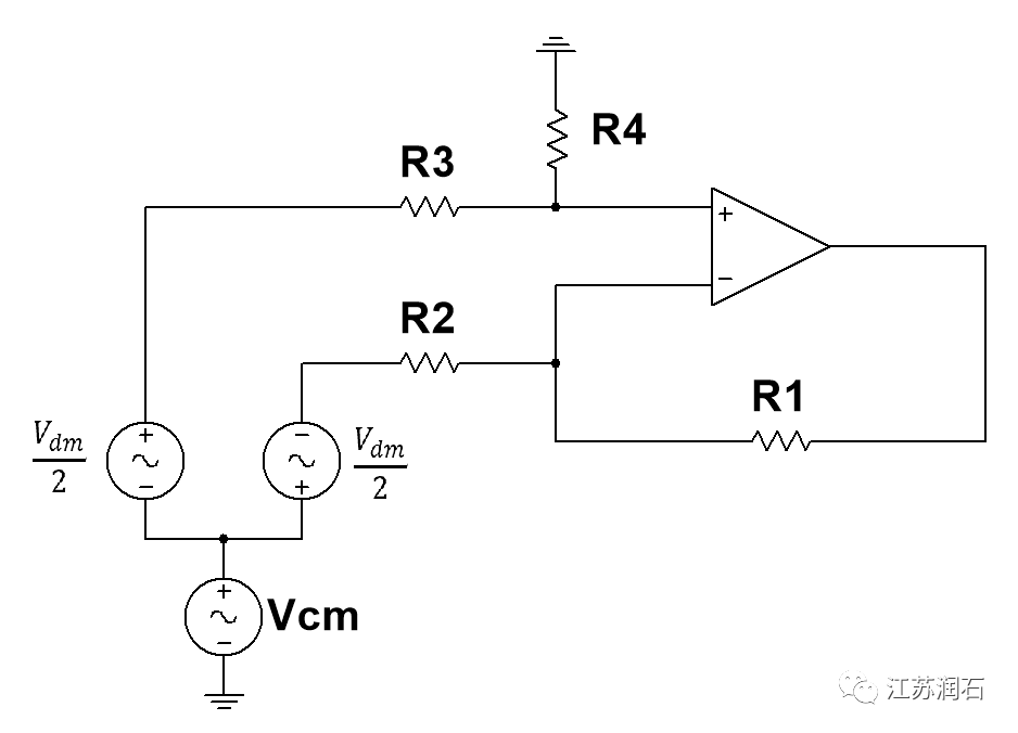
共模电压与差模电压接入电路示意图见 Figure 1:

** Figure 1共模电压与差模电压示意图**
对于运放器件自身来说,简化等效模型下,其两个输入端的电压差与输出电压存在以下关系:

Vp是同相输入端电压,Vn是反相输入端电压,CMRROPA是运放器件自身共模抑制比。
AOL是运放的开环增益,Vos是运放的失调电压。
差分放大电路的共模抑制比
CMRR****计算方法
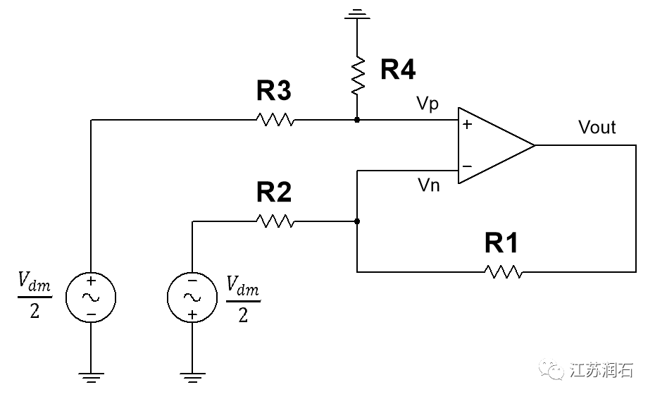
非理想运放由于共模抑制比CMRR有限,低频处CMRR值一般有80dB以上,再加上外部4个电阻的误差,差分放大电路整体的CMRR值会下降。典型的差分放大电路图如 Figure 2:

Figure 2典型的差分放大电路图
根据共模抑制比CMRR的定义,计算使用非理想运放差分放大电路的CMRR值,分为三步,第一步先计算

第二步再计算

第三步计算

1) 计算电路整体Acm_total

Figure 3 对共模电压的差分放大电路图


根据公式 ( 2-1),有

经过一系列合并同类项和化简后,得出:

此公式可以用于准确计算输入Vcm下输出的电压。

2) 计算电路整体Adm_total

Figure 4 对差模电压的差分放大电路图


根据公式( 2-1),有

经过一系列合并同类项和化简后,得出:

此公式可以用于准确计算输入Vdm**下输出的电压。

3) 计算电路整体****CMRRtotal


4) 计算由电阻值误差引起的CMRRtotal
为了方便使用市面上常用的电阻值误差百分比来计算,
设 R1=G×R×(1+K),R2=R×(1-K),R3=R×(1+K) ,R4=G×R×(1-K) ,
此时由4个电阻引起的不平衡程度是最大的。
其中G是理论上差分放大电路的增益,K是电阻的精度。

Figure 5 变更后对共模电压的差分放大器电路图
把 R1 、 R2 、 R3 、R4 代入公式 * (3-5)* ,并且经过一系列合并同类项和化简得,

其中,CMRROPA是运放器件自身给出的共模抑制比值,G是电路的理论增益,K是电阻的精度。
下表给出差分放大电路常见增益、电阻精度得出的CMRR值。假设运放自身 CMRR = 100dB 。

从上表的数据可知,差分放大电路整体的CMRRtotal 更多是外部4个电阻的精度来决定的,运放器件自身的CMRR值远远大于电路整体的值,所以一味的追求运放高CMRR值,而忽视了外部电阻网络精度带来的影响是不正确的。
**5) 计算任意输入电压下的输出电压 ** (本节内容与CMRR计算无关,仅为展示计算Vout )

Figure 6 对不同输入电压的差分放大电路图
根据公式( 2-1),得出:


其中AOL是运放的开环增益CMRROPA是运放器件自身的共模抑制比,Vos是运放的失调电压。
此公式可以用于准确计算两个输入电压 V1 、V2下输出的电压。
仿真验证
举例验证 Figure 7 电路中,G = 10,k = 1%,电路整体的CMRR值。
1) 理论计算电路的共模抑制比CMRRtotal
根据公式 (3-6),计算CMRRtotal

对数形式为

2) 仿真验证电路的共模抑制比CMRRtotal
仿真软件中设置V os =3m V ,AOL=*200* *k* ,CMRR *OPA* =100*d**B*
输入V cm =1V ,V out =-70.741mV仿真结果

Figure 7 验证电路输入 V cm =*1V 时的输出电压 *
输入V cm =11v,仿真结果V out =-442.08mV

Figure 8 验证电路输入 V cm =11V时的输出电压
所以实测

对数形式为

输入V dm =10mV ,仿真结果V out =68.222mV

Figure 9 验证电路输入 V dm =10mV 时的输出电压
输入V dm =20mV ,仿真结果V out =170.05mV

Figure 10 验证电路输入 V dm =20mV 时的输出电压
所以实测

对数形式为

实测

对数形式为

结论
通过对比CMRRtotal理论计算值(48.76dB)与仿真软件实测值(48.79dB)可知,本文档的计算方法非常准确有效,可以在短时间内帮助设计者了解电路的 CMRRtotal水平。