时间:2023-04-30 18:31
人气:
作者:admin
概述
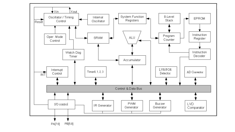
NY8B062F是以EPROM作为存储器的8位单片机,专为家电或量测等等的I/O应用设计。采用CMOS制程并同时提供客户低成本、高性能、及高性价比等显著优势。
NY8B062F核心建立在RISC精简指令集架构可以很容易地做编程和控制,共有55条指令。除了少数指令需要2个指令时钟,大多数指令都是1个指令时钟能完成,可以让用户轻松地以过程控制完成不同的应用。因此非常适合各种中低记忆容量但又复杂的应用。
NY8B062F内建高精度十一加一通道12位ADC模数转换器,与高精度电压比较器,足以应付各种模拟接口的侦测与量测。在I/O的资源方面,NY8B062F有14根弹性的双向I/O脚,每个I/O脚都有单独的寄存器控制为输入或输出脚。而且每一个I/O脚位都能通过控制相关的寄存器达成如上拉或下拉电阻或开漏(Open-Drain)输出。此外针对红外线摇控的产品方面,NY8B062F内置了可选择频率的红外载波发射口。NY8B062F有四组定时器,可用系统时钟当作一般的计时应用或者从外部讯号触发来计数。另外NY8B062F提供4组10位的PWM输出,3组蜂鸣器输出,可用来驱动马达、LED、或蜂鸣器等等。NY8B062F采用双时钟机制,高速振荡时钟或者低速振荡时钟都由内部RC振荡或外部晶振输入。
在双时钟机制下,NY8B062F可选择多种工作模式如正常模式(Normal)、慢速模式(Slowmode)、待机模式(Standbymode)与睡眠模式(Haltmode),可节省电力消耗,延长电池寿命。并且单片机在使用内部RC高速振荡时,低速振荡可以同时使用外部精准的晶振计时。可以维持高速处理同时又能精准计算真实时间。在省电的模式下,如待机模式(Standbymode)与睡眠模式(Haltmode)中,有多个中断源可以触发来唤醒NY8B062F进入正常操作模式(Normalmode)或慢速模式(Slowmode)来处理突发事件。
功能
宽广的工作电压:2.0V~5.5V@系统时钟≦8MHz。2.2V~5.5V@系统时钟>8MHz。
宽广的工作温度:-40°C~85°C。
2Kx14位的程序存储器空间。
128字节的通用数据存储器空间。
14根可分别单独控制输入输出方向的I/O脚(GPIO)、PA[7:0]、PB[5:0]。
PA[5,3:0]及PB[3:0]可选择输入时使用内部下拉电阻。
PA[7:0]及PB[5:0]可选择输入时使用内部上拉电阻。
PB[5:0]可选择开漏输出(Open-Drain)。
PA[5]可选择当作输入或开漏输出(Open-Drain)。
所有I/O脚输出可选择一般灌电流(NormalSinkCurrent)或大灌电流(LargeSinkCurrent),除PA5外。
8级深度硬件堆栈(Stack)。存取数据有直接或间接寻址模式。
一组8位上数定时器(Timer0)包含可编程的预分频器。
三组10位下数定时器(Timer1、2、3)可选自动重载或连续下数计时。
四个10位的脉冲宽度调变输出(PWM1、2、3、4)。 三个蜂鸣器输出(BZ1、2、3)。
38/57KHz红外线载波(IR)频率可供选择,同时载波之极性也可以通过寄存器选择。
内置准确的低电压侦测电路(LVD)。
内置十一加一通道12位ADC模数转换器(AnalogtoDigitalConverter)。
内置精准的电压比较器(VoltageComparator)。
内置上电复位电路(POR)。
内置低压复位功能(LVR)。
内置看门狗计时(WDT),可由配置字节(ConfigurationWord)控制开/关。
内置电阻/频率转换器(RFC)功能。
双时钟机制,系统时钟可以随时切换高速振荡或者低速振荡。
高速振荡时钟:E_HXT(超过6MHz外部高速晶振)E_XT(455K~6MHz外部晶振)I_HRC(1~20MHz内部高速RC振荡)。
低速振荡时钟:E_LXT(32KHz外部低速晶振)I_LRC(内部32KHz低速RC振荡)。
四种工作模式可随系统需求调整电流消耗:正常模式(Normalmode)、慢速模式(Slowmode)、待机模式(Standbymode)与睡眠模式(Haltmode)。
十一种硬件中断:Timer0上溢中断。Timer1下溢中断。Timer2下溢中断。Timer3下溢中断。WDT中断。PA/PB输入状态改变中断。两组外部中断。低电压侦测中断。比较器输出翻转中断。ADC模数转换完成中断。
NY8B062F在待机模式(Standbymode)下的十一种唤醒中断:Timer0上溢中断。Timer1下溢中断。Timer2下溢中断。Timer3下溢中断。WDT中断。PA/PB输入状态改变中断。两组外部中断。低电压侦测中断。比较器输出翻转中断。ADC模数转换完成中断。
NY8B062F在睡眠模式(Haltmode)下的四种唤醒中断:WDT中断。PA/PB输入状态改变中断。两组外部中断。
NY8B062F与NY8B062E,NY8B062D的主要差异

系统框图

引脚图

引脚说明