时间:2023-02-23 18:59
人气:
作者:admin
KT1025X硬件说明和设计layout注意事项

一、简介
1、简单说明
1、首先请以提供的测试DEMO为准“BT201”模块,
2、如果单独使用芯片。没测试过BT201直接LAYOUT,此时经验不是很丰富,极有可能出现底噪。所以首先对比好厂商的测试板
3、BT201的方案不带FM功能的,请留意。FM部分的电路请直接悬空,不用犹豫
2、注意事项
1、蓝牙音频类的产品,出现底噪或者杂音是很常见的,layout的时候请不要很随意,
2、没做过音频类的产品,最好网上多学习一下,不要想当然的随便,结果出来杂音就是自然而然的事情
3、核心,就是模拟地和数字地,要分地处理。不明白什么意思的请询问有经验的工程师
4、电源部分要干净,能用LDO的,尽量不用DCDC
5、蓝牙本身蓝牙属于高频射频,对外就会辐射能量,底噪只能尽可能的小,不可能没有。但是好的设计,你听起来是感受不到底噪的,除非仪器去测量。
3、天线说明
1、天线和一些元器件的封装,请直接参考DEMO模块的PCB文件,资料库里面有。
2、蓝牙天线没有什么特别的要求。参考我们给出的封装,以及参考说明即可
3、蓝牙天线,不用做阻抗匹配,铜的厚薄一般要求即可。别想神秘了,蓝牙的门槛很低
详细的layout举例说明,请看章节三
二、详细说明
2.1第1步--供电的说明
(1)、BT201测试板其实也是有底噪的,只是非常小,人耳基本很难听出来而已
(2)、可以使用手机充电器供电试试,不会有大的底噪
(3)、最好用电池供电,因为电池是觉对的直流,所以非常干净。但是要考虑电池带载能力
(4)、台式电脑的USB输出就有可能产生纹波比较大,会产生底噪。尽量不要用
(5)、板子中如果有DCDC,则也容易产生底噪,最优的供电是采用7805之类的LDO
(6)、BT201的模块,能驱动的最大扬声器为4欧姆3W。5V供电的情况下
(7)、如果要驱动扬声器,请一定注意电流是否充足,使用稳压电源测试。电流不够,很容易引起喇叭破音,震音等等。
(8)、如果有条件,网上自己多买几个功放模块,回去对比测试。我们卖的是蓝牙芯片,功放的杂音、底噪、破音等等,这个是属于延伸的知识点,很麻烦,不是几句话能说明白的。搞不掂自己多想想办法,我们不会手把手教和解决的。
2.2第2步--晶振的要求说明
(1)、由于蓝牙对频偏要求比较高,所以晶振的品质对蓝牙的性能至关重要,选型过程中
必须保证晶振的一致性和稳定性。晶振的频率偏差必须≤±10ppm,负载CL 推荐12pF。
备注:晶振对地电容C102=C103?=2*CL‐ (4pF~6pF),其中CL 为晶振负载电容。
(2)、体积无要求的,推荐我DEMO上面的晶振,成本低,性能好
(3)、体积要求小的,推荐24M-3225的,成本稍高,性能好
建议直接用我们配套的晶体,相信比外面随意采购的要优惠和质量保障
2.3第3步--音频底噪的改善方法
(1)、蓝牙天线和蓝牙模块尽量远离模拟电路
(2)、芯片的模拟地一定要接到电源地的输入端
(3)、检查芯片周围的接芯片脚的电容有没有问题,是否短路,或者虚焊
(4)、蓝牙部分的GND要多放过孔。
(1)、首先板子的供电,选一个干净的,最好电池供电,断开前级一切电源电路
(2)、然后接出芯片的耳机输出,用耳机听听,是否有底噪,如果没有就查后级功放电路
(3)、如果播放U盘无底噪,而播放蓝牙有底噪,这个不能说明什么问题。
(4)、先用耳机去听,是否有杂音或者底噪,如果没有,就说明是功放部分引起的,就去查功放。
(5)、如果耳机听都有。那么直接断开后续功放,查蓝牙芯片的外围电路。看是什么情况下产生的,是播放蓝牙有,还是播放mp3有。蓝牙有,那么注意主控周边的几个电容是否有焊好,是否距离蓝牙近,结合其他的说明,查找一下
(6)、测试底噪,一定不要用电脑的USB,也不要用充电头的USB。尽量选用干净、并且带载能力强的电源测试。测试的时候,尽量5V供电去测试,不要搞什么3.7V
2.4第4步--PCB的layout简单说明

(1)、LDO_IN [也就是芯片的18脚]的输入电压不要超过+5.5V。
(2)、芯片必须严格区分数字 GND和模拟 AGND。(请参照我们给出BT201的PCB)
(3)、PCB 走线时数字地GND 模拟地AGND 必须分开走线,最后在电池入口处短接。若方案中有功放前置地,请将AGND 接于功放前置地
(4)、主控芯片上所有退耦电容都必须尽量靠近芯片管脚放置,退耦电容地的回路尽量短
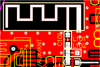
(5)、优先考虑蓝牙天线的摆放位置,RF 天线必须靠近板边(某些结构可能做不到,但必
须找一空旷的区域)。蓝牙天线匹配电路必须靠近RF 引脚放置,天线走线尽量短。 蓝牙天线的铺地,以发给天线封装里面外框黄线为基准,天线左右两边空间允许的 情况下,尽量宽点。如上图。
(6)、24M 晶振必须靠近芯片的时钟管脚(BTOSCO 和BTOSCI)放置。24M 晶振走线必须 做立体包地,远离干扰源,走线时不要与其他数据线并行走线。
(7)、DACL、DACR、AUXL、AUXR、MIC 等音频信号走线时,注意远离数字信号(LCD/LED 信号,USB,SD 等)
三、layout的举例说明
3.0 前提--元件的布局说明
1、所有的退耦电容,一定要尽量的靠近芯片
2、地线一定要重点的处理好
3、USB的硬件一定要预留出来,整理排布,方便日后升级,或者过认证
3.1第1步--蓝牙天线的说明

1、注意芯片的蓝牙天线引脚,出去,要预留安全间距
2、天线四周,一定要注意,包地处理
3、天线周边一定要隔空,不要铺绿油,背面和正面不要有金属
3.2第2步--芯片的电源部分退耦电容说明


芯片的GND出来,直接就近打过孔 ,背面也要多的过孔


芯片的LDOIN,也就是电源输入引脚,一定要就近放置退耦电容 ,正面没空间可以打过孔
3.3第3步--芯片的模拟地处理

芯片的模拟地,一定要就近放置退耦电容,然后尽量短的,回到芯片的模拟地引脚

1、最终所有的模拟地,走在一起,然后一起回到电源的负极
2、注意好安全间距,和远离数字电路部分,远离其他一切可能产生干扰的地方
上一篇:C语言常用标准库分享
下一篇:串口几种常见丢失数据的问题