时间:2023-02-09 16:38
人气:
作者:admin
本文基于Springboot利用Redis实现点赞功能的缓存和定时持久化接口。
用户对浏览内容进行【点赞/取赞】,并发送【点赞/取赞】请求到后端,这些信息先存入Redis中缓存,再每隔两小时将Redis中的内容直接写入数据库持久化存储。

用户点赞一条数据,设置状态为0,并且更新被点赞内容的likeCount+1
用户取消点赞一条数据,设置状态为1,并且更新被点赞内容的likeCount+0
选用Hash(散列)存储
点赞信息
{status: Integer, updateTime: long}点赞数量




具体实现参考该博客,不在赘述。
- https://www.cnblogs.com/caizhaokai/p/11037610.html
importjava.time.Instant;
importjava.time.LocalDateTime;
importjava.time.ZoneId;
/**
*工具类:将时间戳转化为LocalDateTime
*主要是因为redis不好存储LocalDateTime,存储timestamp方便一点,而且格式可以随意改变
*/
publicclassLocalDateTimeConvertUtil{
publicstaticLocalDateTimegetDateTimeOfTimestamp(longtimestamp){
Instantinstant=Instant.ofEpochMilli(timestamp);
ZoneIdzone=ZoneId.systemDefault();
returnLocalDateTime.ofInstant(instant,zone);
}
}
publicclassRedisKeyUtils{
/**
*
保存用户点赞内容数据的key
*@date2021/9/2614:44
*/
publicstaticfinalStringMAP_KEY_USER_LIKED="MAP_USER_LIKED";
/**
*
保存内容被点赞数量的key
*@date2021/9/2614:44
*/
publicstaticfinalStringMAP_KEY_USER_LIKED_COUNT="MAP_USER_LIKED_COUNT";
/**
*拼接被点赞的内容id和点赞的人的id作为key。格式222222::333333
*@paraminfoId被点赞的内容id
*@paramlikeUserId点赞的人的id
*@return
*/
publicstaticStringgetLikedKey(StringinfoId,StringlikeUserId){
returninfoId+
"::"+
likeUserId;
}
}
//UserLikesDTO.java
@Data
@AllArgsConstructor
@NoArgsConstructor
publicclassUserLikesDTO{
privateStringinfoId;
privateStringlikeUserId;
privateIntegerstatus;
privateLocalDateTimeupdateTime;
}
//UserLikeCountDTO.java
@Data
@AllArgsConstructor
@NoArgsConstructor
publicclassUserLikeCountDTO{
privateStringinfoId;
privateIntegerlikeCount;
}
//RedisService.java
importcom.csu.edu.redisLikeDemo.domain.DTO.UserLikeCountDTO;
importcom.csu.edu.redisLikeDemo.domain.DTO.UserLikesDTO;
importjava.util.List;
/**
*负责将数据写入Redis缓存
*/
publicinterfaceRedisService{
/**
*获取点赞状态
*@paraminfoId
*@paramlikeUserId
*/
IntegergetLikeStatus(StringinfoId,StringlikeUserId);
/**
*点赞。状态为1
*@paraminfoId
*@paramlikeUserId
*/
voidsaveLiked2Redis(StringinfoId,StringlikeUserId);
/**
*取消点赞。将状态改变为0
*@paraminfoId
*@paramlikeUserId
*/
voidunlikeFromRedis(StringinfoId,StringlikeUserId);
/**
*从Redis中删除一条点赞数据
*@paraminfoId
*@paramlikeUserId
*/
voiddeleteLikedFromRedis(StringinfoId,StringlikeUserId);
/**
*该内容的点赞数变化Δdelta
*@paraminfoId
*/
voidin_decrementLikedCount(StringinfoId,Integerdelta);
/**
*获取Redis中存储的所有点赞数据
*@return
*/
ListgetLikedDataFromRedis() ;
/**
*获取Redis中存储的所有点赞数量
*@return
*/
ListgetLikedCountFromRedis() ;
}
importcom.csu.edu.redisLikeDemo.common.CONSTANT;
importcom.csu.edu.redisLikeDemo.domain.DTO.UserLikeCountDTO;
importcom.csu.edu.redisLikeDemo.domain.DTO.UserLikesDTO;
importcom.csu.edu.redisLikeDemo.service.RedisService;
importcom.csu.edu.redisLikeDemo.util.LocalDateTimeConvertUtil;
importcom.csu.edu.redisLikeDemo.util.RedisKeyUtils;
importlombok.extern.slf4j.Slf4j;
importorg.springframework.beans.factory.annotation.Autowired;
importorg.springframework.data.redis.core.Cursor;
importorg.springframework.data.redis.core.HashOperations;
importorg.springframework.data.redis.core.ScanOptions;
importorg.springframework.stereotype.Service;
importjava.time.LocalDateTime;
importjava.util.ArrayList;
importjava.util.HashMap;
importjava.util.List;
importjava.util.Map;
@Service("redisService")
@Slf4j
publicclassRedisServiceImplimplementsRedisService{
@Autowired
privateHashOperationsredisHash;//RedisHash
@Override
publicIntegergetLikeStatus(StringinfoId,StringlikeUserId){
if(redisHash.hasKey(RedisKeyUtils.MAP_KEY_USER_LIKED,RedisKeyUtils.getLikedKey(infoId,likeUserId))){
HashMapmap=(HashMap)redisHash.get(RedisKeyUtils.MAP_KEY_USER_LIKED,RedisKeyUtils.getLikedKey(infoId,likeUserId));
return(Integer)map.get("status");
}
returnCONSTANT.LikedStatusEum.NOT_EXIST.getCode();
}
@Override
publicvoidsaveLiked2Redis(StringinfoId,StringlikeUserId){
//生成key
Stringkey=RedisKeyUtils.getLikedKey(infoId,likeUserId);
//封装value喜欢状态更新时间
HashMapmap=newHashMap<>();
map.put("status",CONSTANT.LikedStatusEum.LIKE.getCode());
map.put("updateTime",System.currentTimeMillis());
redisHash.put(RedisKeyUtils.MAP_KEY_USER_LIKED,key,map);
}
@Override
publicvoidunlikeFromRedis(StringinfoId,StringlikeUserId){
//生成key
Stringkey=RedisKeyUtils.getLikedKey(infoId,likeUserId);
//封装value喜欢状态更新时间
HashMapmap=newHashMap<>();
map.put("status",CONSTANT.LikedStatusEum.UNLIKE.getCode());
map.put("updateTime",System.currentTimeMillis());//存入当前时间戳
redisHash.put(RedisKeyUtils.MAP_KEY_USER_LIKED,key,map);
}
@Override
publicvoiddeleteLikedFromRedis(StringinfoId,StringlikeUserId){
Stringkey=RedisKeyUtils.getLikedKey(infoId,likeUserId);
redisHash.delete(RedisKeyUtils.MAP_KEY_USER_LIKED,key);
}
@Override
publicvoidin_decrementLikedCount(StringinfoId,Integerdelta){
redisHash.increment(RedisKeyUtils.MAP_KEY_USER_LIKED_COUNT,infoId,delta);
}
@Override
publicListgetLikedDataFromRedis() {
//scan读取数据,比key匹配优雅
Cursor>cursor=redisHash.scan(RedisKeyUtils.MAP_KEY_USER_LIKED,ScanOptions.NONE);
Listlist=newArrayList<>();
while(cursor.hasNext()){
Map.Entryentry=cursor.next();
Stringkey=(String)entry.getKey();
//分离出infoId,likedPostId,解析value
String[]split=key.split("::");
StringinfoId=split[0];
StringlikeUserId=split[1];
HashMapmap=(HashMap)entry.getValue();
Integerstatus=(Integer)map.get("status");
longupdateTimeStamp=(long)map.get("updateTime");
LocalDateTimeupdateTime=LocalDateTimeConvertUtil.getDateTimeOfTimestamp(updateTimeStamp);//时间戳转为LocalDateTime
//组装成UserLike对象
UserLikesDTOuserLikesDTO=newUserLikesDTO(infoId,likeUserId,status,updateTime);
list.add(userLikesDTO);
//存到list后从Redis中清理缓存
redisHash.delete(RedisKeyUtils.MAP_KEY_USER_LIKED,key);
}
returnlist;
}
@Override
publicListgetLikedCountFromRedis() {
//scan读取数据,比key匹配优雅
Cursor>cursor=redisHash.scan(RedisKeyUtils.MAP_KEY_USER_LIKED_COUNT,ScanOptions.NONE);
Listlist=newArrayList<>();
while(cursor.hasNext()){
Map.Entrymap=cursor.next();
//将点赞数量存储在LikedCountDT
Stringkey=(String)map.getKey();
UserLikeCountDTOdto=newUserLikeCountDTO(key,(Integer)map.getValue());
list.add(dto);
//从Redis中删除这条记录
redisHash.delete(RedisKeyUtils.MAP_KEY_USER_LIKED_COUNT,key);
}
returnlist;
}
}
importcom.csu.edu.redisLikeDemo.common.CommonResponse;
importcom.csu.edu.redisLikeDemo.service.LikeService;
importorg.springframework.beans.factory.annotation.Autowired;
importorg.springframework.web.bind.annotation.PostMapping;
importorg.springframework.web.bind.annotation.RequestMapping;
importorg.springframework.web.bind.annotation.RestController;
@RestController
@RequestMapping("/test/")
publicclassLikeController{
@Autowired
privateLikeServicelikeService;
@PostMapping("like")
publicCommonResponse{
returnlikeService.likeInfo(infoId,userId);
}
@PostMapping("dislike")
publicCommonResponse{
returnlikeService.dislikeInfo(infoId,userId);
}
}




#浏览内容表
DROPTABLEIFEXISTS`view_item`;
CREATETABLE`view_item`(
`id`varchar(32)CHARACTERSETutf8COLLATEutf8_general_ciNOTNULLCOMMENT'内容id(如文章、短视频等等)',
`create_user`varchar(50)CHARACTERSETutf8COLLATEutf8_general_ciNULLDEFAULTNULLCOMMENT'创建者',
`like_count`int(11)NULLDEFAULTNULLCOMMENT'点赞数',
`cmt_count`int(11)NULLDEFAULTNULLCOMMENT'评论数',
`share_count`int(11)NULLDEFAULTNULLCOMMENT'分享数',
`create_time`datetime(0)NULLDEFAULTNULLCOMMENT'创建时间',
`update_time`datetime(0)NULLDEFAULTNULLCOMMENT'更新时间',
PRIMARYKEY(`id`)USINGBTREE
)ENGINE=InnoDBCHARACTERSET=utf8COLLATE=utf8_general_ciROW_FORMAT=Dynamic;
SETFOREIGN_KEY_CHECKS=1;
#点赞-用户表
DROPTABLEIFEXISTS`user_likes`;
CREATETABLE`user_likes`(
`id`varchar(32)CHARACTERSETutf8mb4COLLATEutf8mb4_general_ciNOTNULLCOMMENT'点赞信息ID',
`info_id`varchar(32)CHARACTERSETutf8mb4COLLATEutf8mb4_general_ciNULLDEFAULTNULLCOMMENT'点赞对象id',
`like_user_id`varchar(32)CHARACTERSETutf8mb4COLLATEutf8mb4_general_ciNULLDEFAULTNULLCOMMENT'点赞人ID',
`status`tinyint(4)NULLDEFAULT0COMMENT'0点赞1取消',
`create_time`datetime(0)NULLDEFAULTNULLCOMMENT'创建时间',
`update_time`datetime(0)NULLDEFAULTNULLCOMMENT'更新时间',
PRIMARYKEY(`id`)USINGBTREE,
UNIQUEINDEX`agdkey`(`like_user_id`,`info_id`)USINGBTREE
)ENGINE=InnoDBCHARACTERSET=utf8mb4COLLATE=utf8mb4_general_ciCOMMENT='点赞记录表'ROW_FORMAT=Dynamic;



使用 Quartz redis 定时任务持久化存储到数据库
<dependency>
<groupId>org.springframework.bootgroupId>
<artifactId>spring-boot-starter-quartzartifactId>
dependency>
importcom.baomidou.mybatisplus.annotation.TableField;
importcom.baomidou.mybatisplus.annotation.TableId;
importcom.baomidou.mybatisplus.annotation.TableName;
importlombok.Data;
importjava.time.LocalDateTime;
@Data
@TableName("user_likes")
publicclassUserLikes{
@TableId
privateStringid;
@TableField("info_id")
privateStringinfoId;
@TableField("like_user_id")
privateStringlikeUserId;
privateIntegerstatus;
@TableField("create_time")
privateLocalDateTimecreateTime;
@TableField("update_time")
privateLocalDateTimeupdateTime;
}
importcom.baomidou.mybatisplus.annotation.TableField;
importcom.baomidou.mybatisplus.annotation.TableId;
importcom.baomidou.mybatisplus.annotation.TableName;
importlombok.Data;
importjava.time.LocalDateTime;
@Data
@TableName("view_item")
publicclassViewItem{
@TableId
privateStringid;
@TableField("create_user")
privateStringcreateUser;
@TableField("like_count")
privateIntegerlikeCount;
@TableField("cmt_count")
privateIntegercmtCount;
@TableField("share_count")
privateIntegershareCount;
@TableField("create_time")
privateLocalDateTimecreateTime;
@TableField("update_time")
privateLocalDateTimeupdateTime;
}
importcom.baomidou.mybatisplus.extension.plugins.pagination.Page;
importcom.csu.edu.redisLikeDemo.domain.UserLikes;
/**
*负责将Redis缓存中的数据持久化到数据库中
*/
publicinterfaceDBService{
/**
*保存点赞记录
*@paramuserLike
*@return
*/
Booleansave(UserLikesuserLike);
/**
*更新点赞记录
*@paramuserLike
*@return
*/
Booleanupdate(UserLikesuserLike);
/**
*根据内容的id查询点赞列表(即查询都谁给这个内容点赞过)
*@paraminfoId内容的id
*@return
*/
PagegetLikedListByInfoId(StringinfoId,intpageNum,intpageSize) ;
/**
*根据点赞人的id查询点赞列表(即查询这个人都给哪些内容点赞过)
*@paramlikeUserId
*@return
*/
PagegetLikedListByLikeUserId(StringlikeUserId,intpageNum,intpageSize) ;
/**
*通过被点赞内容和点赞人id查询是否存在点赞记录
*@paraminfoId
*@paramlikeUserId
*@return
*/
UserLikesgetByInfoIdAndLikeUserId(StringinfoId,StringlikeUserId);
/**
*将Redis里的点赞数据存入数据库中,True表示还需要进一步持久化,False表示数据库中已存在该数据,无需进一步持久化
*/
voidtransLikedFromRedis2DB();
/**
*将Redis中的点赞数量数据存入数据库
*/
voidtransLikedCountFromRedis2DB();
}
importcom.baomidou.mybatisplus.core.conditions.query.QueryWrapper;
importcom.baomidou.mybatisplus.core.conditions.update.UpdateWrapper;
importcom.baomidou.mybatisplus.extension.plugins.pagination.Page;
importcom.csu.edu.redisLikeDemo.common.CONSTANT;
importcom.csu.edu.redisLikeDemo.domain.DTO.UserLikeCountDTO;
importcom.csu.edu.redisLikeDemo.domain.DTO.UserLikesDTO;
importcom.csu.edu.redisLikeDemo.domain.UserLikes;
importcom.csu.edu.redisLikeDemo.domain.ViewItem;
importcom.csu.edu.redisLikeDemo.mapper.UserLikesMapper;
importcom.csu.edu.redisLikeDemo.mapper.ViewItemMapper;
importcom.csu.edu.redisLikeDemo.service.DBService;
importcom.csu.edu.redisLikeDemo.service.RedisService;
importlombok.extern.slf4j.Slf4j;
importorg.apache.commons.collections4.CollectionUtils;
importorg.n3r.idworker.Sid;
importorg.springframework.beans.BeanUtils;
importorg.springframework.beans.factory.annotation.Autowired;
importorg.springframework.stereotype.Service;
importjava.time.LocalDateTime;
importjava.util.HashMap;
importjava.util.List;
@Service("dbService")
@Slf4j
publicclassDBServiceImplimplementsDBService{
@Autowired
privateRedisServiceredisService;
@Autowired
privateUserLikesMapperuserLikesMapper;
@Autowired
privateViewItemMapperviewItemMapper;
@Autowired
privateSidsid;//Id生成器,利用idWorker产生唯一(不重复)自增式的id,可以根据需求选用其他方式,比如MyBatisPlus的自增
@Override
publicBooleansave(UserLikesuserLike){
introws=userLikesMapper.insert(userLike);
returnrows>0;
}
@Override
publicBooleanupdate(UserLikesuserLike){
UpdateWrapperupdateWrapper=newUpdateWrapper<>();
updateWrapper.set("status",userLike.getStatus());
updateWrapper.set("update_time",userLike.getUpdateTime());
updateWrapper.eq("id",userLike.getId());
introws=userLikesMapper.update(userLike,updateWrapper);
returnrows>0;
}
@Override
publicPagegetLikedListByInfoId(StringinfoId,intpageNum,intpageSize) {
//分页获取喜欢列表信息
Pageresult=newPage<>();
result.setCurrent(pageNum);
result.setSize(pageSize);
//获取内容的id查询点赞列表
QueryWrapperqueryWrapper=newQueryWrapper();
queryWrapper.eq("info_id",infoId);
result=userLikesMapper.selectPage(result,queryWrapper);
log.info("获得内容的id查询点赞列表(即查询都有谁给这个内容点赞过)");
returnresult;
}
@Override
publicPagegetLikedListByLikeUserId(StringlikeUserId,intpageNum,intpageSize) {
//分页获取喜欢列表信息
Pageresult=newPage<>();
result.setCurrent(pageNum);
result.setSize(pageSize);
//获取用户的id查询点赞列表
QueryWrapperqueryWrapper=newQueryWrapper();
queryWrapper.eq("like_user_id",likeUserId);
result=userLikesMapper.selectPage(result,queryWrapper);
log.info("获取点赞人的id查询点赞列表(即查询这个人都给哪些内容点赞过)");
returnresult;
}
@Override
publicUserLikesgetByInfoIdAndLikeUserId(StringinfoId,StringlikeUserId){
HashMapmap=newHashMap<>();
map.put("info_id",infoId);
map.put("like_user_id",likeUserId);
try{
UserLikesuserLikes=userLikesMapper.selectByMap(map).get(0);
log.info("通过被点赞人和点赞人id查询是否存在点赞记录");
returnuserLikes;
}catch(Exceptione){
log.info("当前查询的被点赞人和点赞人id不存在点赞记录");
returnnull;
}
}
@Override
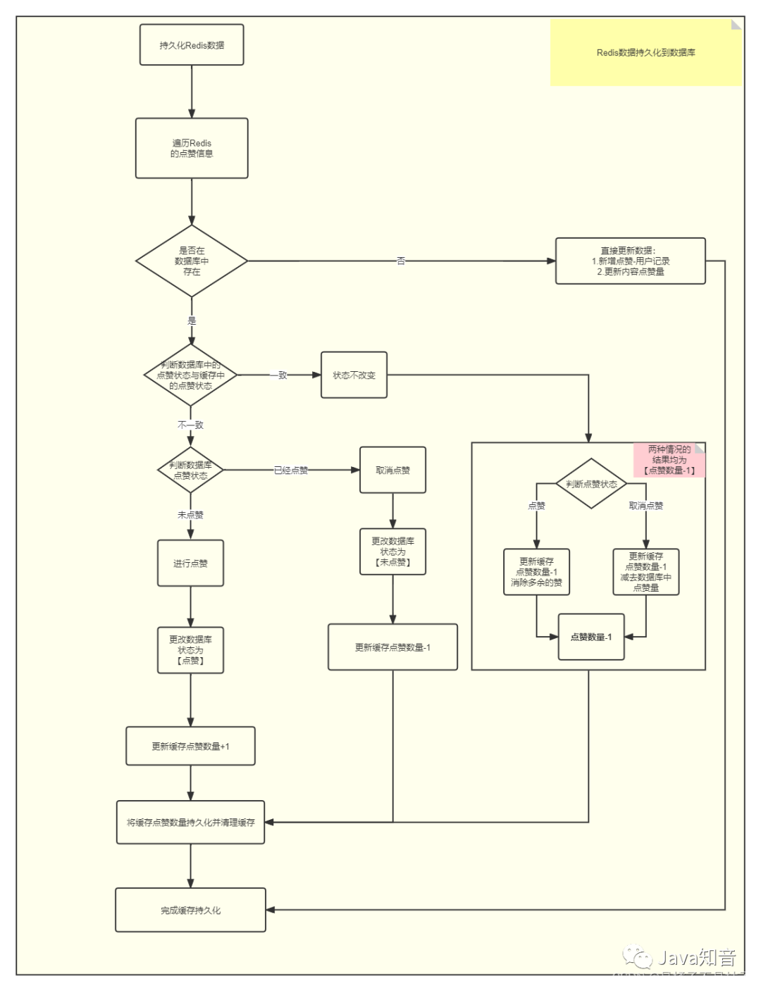
publicvoidtransLikedFromRedis2DB(){
//批量获取缓存中的点赞数据
Listlist=redisService.getLikedDataFromRedis();
if(CollectionUtils.isEmpty(list))//为空,不写入
return;
for(UserLikesDTOitem:list){
UserLikesuserLikes=getByInfoIdAndLikeUserId(item.getInfoId(),item.getLikeUserId());//在数据库中查询
if(userLikes==null){//无记录,新增
if(!save(userLikesDTOtoUserLikes(item))){
log.info("新增点赞数据失败!");
return;
//System.out.println("缓存记录写入数据库失败!请重试");
}
}else{//有记录,更新
//判断数据库中点赞状态与缓存中点赞状态一致性
if(userLikes.getStatus()==item.getStatus()){//一致,无需持久化,点赞数量-1
redisService.in_decrementLikedCount(item.getInfoId(),-1);
}else{//不一致
if(userLikes.getStatus()==CONSTANT.LikedStatusEum.LIKE.getCode()){//在数据库中已经是点赞,则取消点赞,同时记得redis中的count-1
//之前是点赞,现在改为取消点赞1.设置更改status2.redis中的count要-1(消除在数据库中自己的记录)
userLikes.setStatus(CONSTANT.LikedStatusEum.UNLIKE.getCode());
redisService.in_decrementLikedCount(item.getInfoId(),-1);
}elseif(userLikes.getStatus()==CONSTANT.LikedStatusEum.UNLIKE.getCode()){//未点赞,则点赞,修改点赞状态和点赞数据+1
userLikes.setStatus(CONSTANT.LikedStatusEum.LIKE.getCode());
redisService.in_decrementLikedCount(item.getInfoId(),1);
}
userLikes.setUpdateTime(LocalDateTime.now());
if(!update(userLikes)){//更新点赞数据
log.info("更新点赞数据失败!");
return;
//System.out.println("缓存记录更新数据库失败!请重试");
}
}
}
}
}
@Override
publicvoidtransLikedCountFromRedis2DB(){
//获取缓存中内容的点赞数列表
Listlist=redisService.getLikedCountFromRedis();
if(CollectionUtils.isEmpty(list))//为空,不写入
return;
for(UserLikeCountDTOitem:list){
ViewItemviewItem=viewItemMapper.selectById(item.getInfoId());
if(viewItem!=null){//新增点赞数
IntegerlikeCount=viewItem.getLikeCount()+item.getLikeCount();
System.out.println("内容id不为空,更新内容点赞数量");
viewItem.setLikeCount(likeCount);
UpdateWrapperupdateWrapper=newUpdateWrapper<>();
updateWrapper.set("like_count",viewItem.getLikeCount());
updateWrapper.eq("id",viewItem.getId());
introws=viewItemMapper.update(viewItem,updateWrapper);
if(rows>0){
System.out.println("成功更新内容点赞数!");
return;
}
}
System.out.println("内容id不存在,无法将缓存数据持久化!");
}
}
privateUserLikesuserLikesDTOtoUserLikes(UserLikesDTOuserLikesDTO){
UserLikesuserLikes=newUserLikes();
userLikes.setId(sid.nextShort());
BeanUtils.copyProperties(userLikesDTO,userLikes);
userLikes.setCreateTime(LocalDateTime.now());
userLikes.setUpdateTime(LocalDateTime.now());
returnuserLikes;
}
}
importcom.csu.edu.redisLikeDemo.service.DBService;
importlombok.extern.slf4j.Slf4j;
importorg.quartz.JobExecutionContext;
importorg.quartz.JobExecutionException;
importorg.springframework.beans.factory.annotation.Autowired;
importorg.springframework.scheduling.quartz.QuartzJobBean;
importjava.text.SimpleDateFormat;
importjava.util.Date;
/**
*定时任务
*/
@Slf4j
publicclassCronUtilextendsQuartzJobBean{
@Autowired
privateDBServicedbService;
privateSimpleDateFormatsdf=newSimpleDateFormat("yyyy-MM-ddHHss");
/**
*执行的定时任务
*/
@Override
protectedvoidexecuteInternal(JobExecutionContextcontext)throwsJobExecutionException{
log.info("LikeTask--------{}",sdf.format(newDate()));
//将Redis里的点赞信息同步到数据库里
dbService.transLikedFromRedis2DB();
dbService.transLikedCountFromRedis2DB();
}
}
设置每两个小时更新一次数据库
importcom.csu.edu.redisLikeDemo.util.CronUtil;
importorg.quartz.*;
importorg.springframework.context.annotation.Bean;
importorg.springframework.context.annotation.Configuration;
/**
*开启定时任务持久化存储到数据库
*/
@Configuration
publicclassQuartzConfig{
privatestaticfinalStringLIKE_TASK_IDENTITY="LikeTaskQuartz";
@Bean
publicJobDetailquartzDetail(){
returnJobBuilder.newJob(CronUtil.class).withIdentity(LIKE_TASK_IDENTITY).storeDurably().build();
}
@Bean
publicTriggerquartzTrigger(){
SimpleScheduleBuilderscheduleBuilder=SimpleScheduleBuilder.simpleSchedule()
//.withIntervalInSeconds(20)//设置时间周期单位秒
.withIntervalInHours(2)//两个小时执行一次
.repeatForever();
returnTriggerBuilder.newTrigger().forJob(quartzDetail())
.withIdentity(LIKE_TASK_IDENTITY)
.withSchedule(scheduleBuilder)
.build();
}
}
项目源码:
- https://github.com/WuYiheng-Og/redislike
参考:
审核编辑 :李倩
https://cloud.tencent.com/developer/article/1445905
https://www.cnblogs.com/caizhaokai/p/11037610.html
上一篇:高并发服务的几条优化经验
下一篇:Python的数据类型与变量赋值