时间:2023-02-15 11:41
人气:
作者:admin
又到了情人节。大家情人节快乐。有生的日子天天快乐,不管有没有情人,不管情人节怎么过。
但是,情人节仅有情人是不够的,还需要给你情人足够的安全感。那么,如何做呢?
以我过来人的经验,做到以下三点,就不会有人说你是渣男了。
1、情人转变为对象。这个身份转变非常重要,情人可以很多,但对象只能有一个。你要告诉她是你此生唯一。
2、找一个家,一个不需要太大的地方。以双方名义购买一套房,月供可以双方一块出。如果暂时无法购房,长租房也可以。关键是要给对方一个家的感觉。
3、换一把特别好的锁,最好是智能锁。大牌子,能联网,支持多种开锁方式,智能家居联动,关键是个性化,不同的人开门,都可以定制化自己的回家场景。当别人尝试破门而入,或者密码攻击,能够及时联网告警。
嗯,我说了这么多,总结就是一句话,要给对方安全感。唯一身份、家、智能锁,这些因素,都是让情人有安全感。
数据保护也是一样。
企业为了数据安全,一般都上了数据备份系统。但是,数据仅有备份是不够的,还需要考虑给数据足够的安全感。
和给情人安全感一样,做到下面三点,你的数据的安全感指数就会大大上升。
1、选择一个好的备份系统,保障数据副本唯一性。你需要确保那些数据是最新的,是否是一个时间点的。这个就像给情人一个唯一对象身份一样。
2、给备份的数据找一个好的家,即备份存储。目前,对象存储由于扩展性好,成本低廉,成为备份存储的首选。关键对象存储只能采用S3协议访问,而不是文件协议,因此没有共享目录,一般的勒索病毒都很难感染和扩散,安全性更高。这个就像给对象一个稳定的家一样重要。
3、采用不可变存储给数据加一把锁。备份软件作为一个应用,也有可能被勒索病毒攻破,删除备份的数据。不可变存储独立于备份软件,总是保留有最新备份的数据,这样勒索病毒就无可奈何。几乎所有的对象存储都支持桶级别的WORM(write once read many)锁功能,但不够智能。必须支持s3 object lock高级API,即对象级别的锁功能,这样备份软件才能根据备份策略,不同的数据采用不同的保留策略。这就像给房子加一把智能锁一样,不同的人是不同的回家场景。
目前,国外的主流备份软件和主流对象存储,都在推广基于对象锁的防勒索数据保护方案,我这里简单列举几个。
著名的备份软件Veritas NetBackup和国外的初创对象存储厂商Cloudian,推出了对象锁方案。如果我没有记错,NetBackup 需要最新的V10版本才支持对象锁。

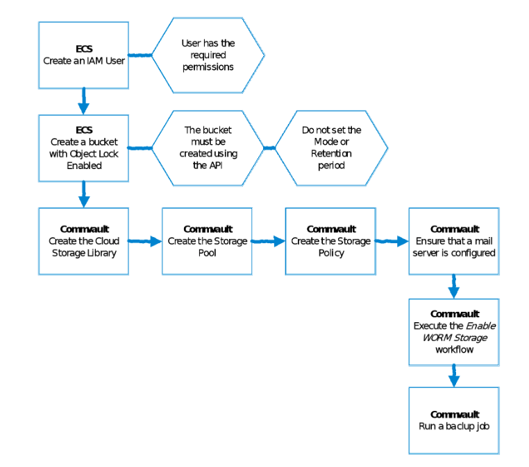
著名的备份软件厂商Commvault和Dell EMC ECS对象存储也推出了基于对象锁的方案,下面是其配置流程图。Commvault很早就支持对象锁功能,但ECS是不久前才支持的。

而以虚拟机备份闻名的Veeam也较早支持对象锁,下面是其和NetAPP的对象存储StorageGRID的对象锁联合方案。

从上面我的举例,大家可以看出,国外主流的备份软件和主流的对象存储,对象锁方案都已经是标配了。
而国内备份厂商,相对国外来说,对对象锁的支持要来得较晚一些。
据我所知,爱数刚刚在上周最新发布的AnyBackup V8才支持对象锁功能,也是国内第一个支持对象锁的主流备份厂商。

而对象存储这次这块,则好得多。
XSKY的XEOS V6在去年年中发布下一代对象的时候就已经支持对象锁了,应该也是国内率先支持的对象存储,其目前也在大力推广对象锁防勒索病毒方案。
去年年底,XSKY和Veeam已经推出了基于对象锁的防勒索病毒联合方案并且开了联合Webniar研讨会。

去年年底,XSKY还官宣联合Commvault,推出基于对象锁的防勒索病毒联合方案。

而今天情人节下午,有一个双方的Webniar,据说有具体的演示和配置步骤,感兴趣的朋友不妨马上扫码免费注册围观。
当然,据我了解,XSKY XEOS目前也在和Veritas NetBackup和爱数AnyBackup进行对象锁的联合对接测试中,更多的对象锁防勒索病毒联合方案将会到来。
其实,对象锁不仅仅用在备份场景,很多场景都可以应用。我问了目前最火的chatGPT,它说国外很多数据管理和分析软件都已经用了。

因此,如果你的S3应用也担心勒索病毒的话,不妨考虑采用最新的s3 object lock API,给你的数据也加一把锁吧。
审核编辑 :李倩