时间:2023-01-10 14:56
人气:
作者:admin
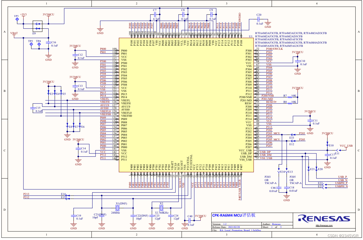
基于瑞萨RA6M4 MCU开发的CPK-RA6M4 MCU评估板 ,通过 灵活配置软件包和IDE,可帮助用户对RA6M4 MCU 群组的特性轻松进行评估,并对嵌入系统应用程序进行开发。









来源:
《开发板用户手册》
原理图:
本文将使用瑞萨的 CPK-RA6M4 开发板介绍如何在 RA 系列 MCU 上让 RT-Thread 运行起来。开发环境的搭建将分为以下几个部分:
可快速配置开发板的外设功能,请使用 v3.5.0 版本,目前可在github上下载3.5.0版本(下载地址:https://github.com/renesas/fsp/releases/tag/v3.5.0 ,注意文件名称为:setup_fsp_v3_5_0_rasc_v2021-10.exe)

<注意官网为3.8.0版本,不向前兼容,使用3.8.0版本会会导致本工程不可用>
配合 FSP 一起使用,是开发板的图形化配置支持包,请使用 v3.5.0 版本
可在Renesas官网下载:

网盘下载链接:https://cowtransfer.com/s/b9eddec169d544
已包含 上述FSP 软件和 FSP 板级支持包,从此链接下载可一步到位。
灵活配置软件包 (FSP)
1、打开链接下载 FSP,请确认下载的 3.5.0 版本,从网盘下载可忽略此下载步骤。
目前 RT-Thread 中 CPK-RA6M4 的 BSP 支持的版本是 3.5.0。可以在 BSP 的 README 中确认目前支持的 FSP 版本。
2、找到下载的文件打开(注意文件名称包含为rasc):setup_fsp_v3_5_0_rasc_v2021-10.exe

3、配置安装路径,安装完成后找到此路径,之后添加 CPK-RA6M4 板级支持包 时会用到

4、勾选 Licenese

5、点击 install 等待安装完成。

6、运行 rasc.exe,验证是否安装成功。路径:eclipse
asc.exe

7、成功启动后关闭即可,继续接下来的操作

1、此部分,你可以参考Renesas官网文档《向FSP中添加CPK评估板的BSP 》
下载 3.5.0 版本支持包。从网盘下载可忽略此下载步骤。

2、在下载的支持包中可以找到以下三个文件

3、此时找到 FSP 的安装路径,进入 internalprojectgen
a ,将文件复制到对应的文件夹中。

4、再次打开 rasc.exe,查看是否添加成功。点击 next 进入工程创建

5、确认是否存在已添加的 CPK-RA6M4 开发板的支持包,此步骤仅为验证是否添加成功,不必继续创建工程,关闭即可。

6、到此基本将瑞萨开发板相关的环境搭建完成。调试器 J-link 的安装,在下面的步骤中介绍。
下载安装必备软件环境

下载 BSP 支持包,勾选最新版即可。

PS:BSP 支持包会自动下载依赖的资源包:

1、打开 RT-Thread studio,新建 RT-Thread 项目 —> 基于开发板,创建CPK-RA6M4的工程

2、打开创建的工程,双击 RA Smart Configurator 即可打开刚刚安装的 FSP 配置工具图片

3、第一次打开需要配置 FSP 路径,选择到安装路径即可。确认可打开 FSP 即可关闭,先不做修改继续后续操作。



4、编译工程,确认工具链配置正确

5、接线:连接串口工具、USB-Jlink (跳帽恢复到normal operation以及device mode)

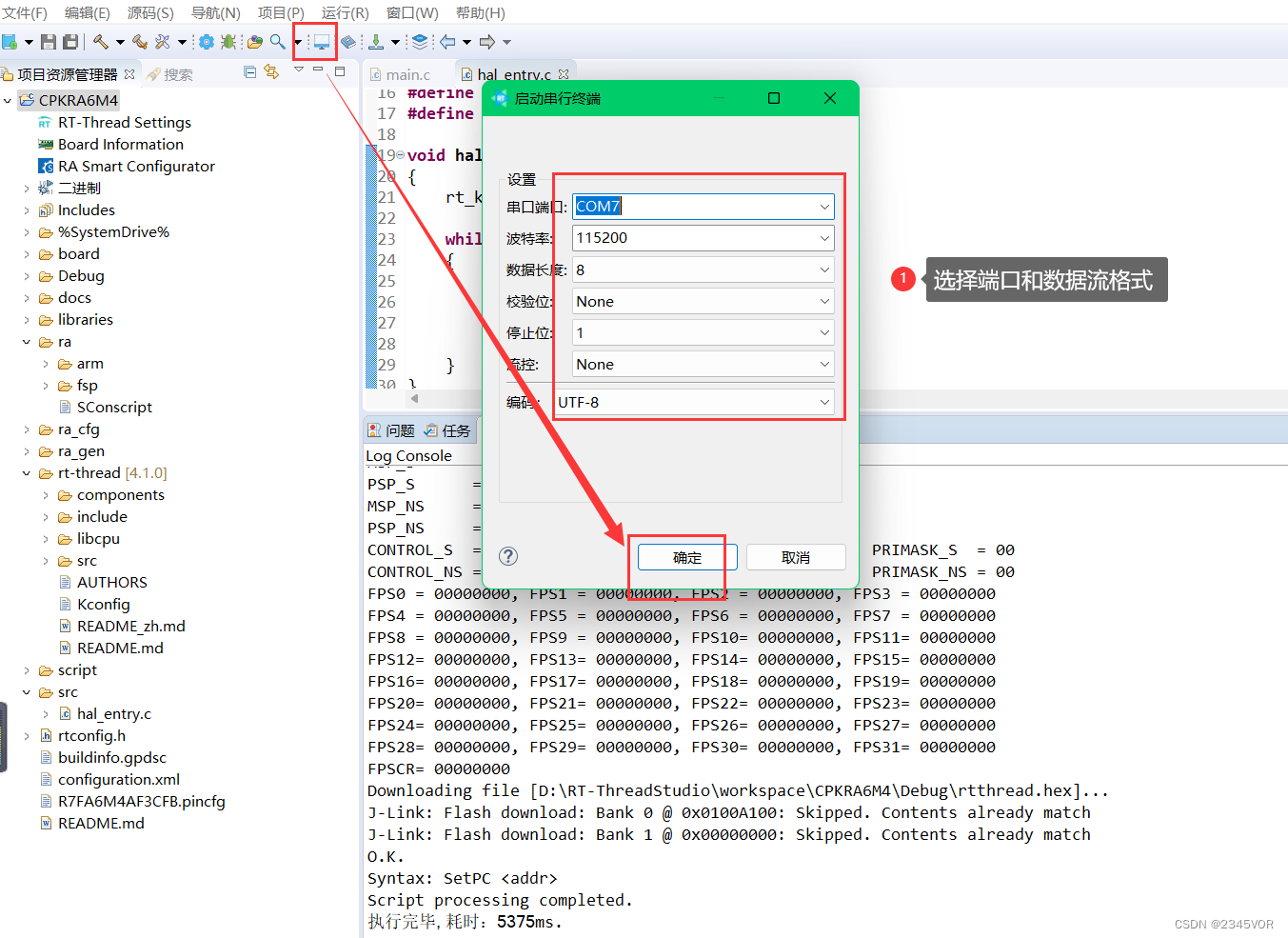
6、连接 UART7 (TX:P613; RX:P614),波特率 115200。此路串口用于 RT-Thread 系统命令行交互。

7、下载程序到开发板,注意下载的是 HEX 文件。
下载程序成功之后,系统会自动运行并打印系统信息。 连接开发板对应串口到 PC ,在终端工具里打开相应的串口(115200-8-1-N),复位设备后,可以看到 RT-Thread 的输出信息。输入 help命令可查看系统中支持的命令。
板载LED3会以1Hz频率闪烁
打开示波器

板载reset, 查看相关内置信息

打印结果如下
| /
- RT - Thread Operating System
/ | 4.1.0 build Jan 18 2022 18:48:37
2006 - 2021 Copyright by rt-thread team
Hello RT-Thread!
msh >
RT-Thread shell commands:
icu_sample - icu sample
list - list all commands in system
list_device - list device in system
list_timer - list timer in system
list_msgqueue - list message queue in system
list_mailbox - list mail box in system
list_mutex - list mutex in system
list_event - list event in system
list_sem - list semaphore in system
list_thread - list thread
version - show RT - Thread version information
clear - clear the terminal screen
hello - say hello world
free - Show the memory usage in the system.
ps - List threads in the system.
help - RT - Thread shell help.
reboot - Reboot System
msh >
8、应用入口函数
void hal_entry(void)
{
rt_kprintf("
Hello RT-Thread!
"); while (1)
{
rt_pin_write(LED3_PIN, PIN_HIGH);
rt_thread_mdelay(500);
rt_pin_write(LED3_PIN, PIN_LOW);
rt_thread_mdelay(500);
}
}
main.c 在项目文件夹地re_ge下

/* generated main source file - do not edit */
#include "hal_data.h"
int main(void) {
hal_entry();
return 0;
}
审核编辑:汤梓红