时间:2023-01-13 15:29
人气:
作者:admin

本文基于elasticsearch 7.13.2版本,es从7.0以后,发生了很大的更新。7.3以后,已经不推荐使用TransportClient这个client,取而代之的是Java High Level REST Client。
首先是,Mysql中的部分测试数据:

Mysql中的一行数据在ES中以一个文档形式存在:
{
"_index":"person",
"_type":"_doc",
"_id":"4",
"_score":1.0,
"_source":{
"address":"峨眉山",
"modifyTime":"2021-06-291925",
"createTime":"2021-05-141107",
"sect":"峨嵋派",
"sex":"男",
"skill":"降龙十八掌",
"name":"宋青书",
"id":4,
"power":50,
"age":21
}
}
简单梳理了一下ES JavaAPI的相关体系,感兴趣的可以自己研读一下源码。

接下来,我们用十几个实例,迅速上手ES的查询操作,每个示例将提供SQL语句、ES语句和Java代码。
所谓词条查询,也就是ES不会对查询条件进行分词处理,只有当词条和查询字符串完全匹配时,才会被查询到。
等值查询,即筛选出一个字段等于特定值的所有记录。
SQL:
select*frompersonwherename='张无忌';
而使用ES查询语句却很不一样(注意查询字段带上keyword):
GET/person/_search
{
"query":{
"term":{
"name.keyword":{
"value":"张无忌",
"boost":1.0
}
}
}
}
ElasticSearch 5.0以后,string类型有重大变更,移除了string类型,string字段被拆分成两种新的数据类型: text用于全文搜索的,而keyword用于关键词搜索。
查询结果:
{
"took":0,
"timed_out":false,
"_shards":{//分片信息
"total":1,//总计分片数
"successful":1,//查询成功的分片数
"skipped":0,//跳过查询的分片数
"failed":0//查询失败的分片数
},
"hits":{//命中结果
"total":{
"value":1,//数量
"relation":"eq"//关系:等于
},
"max_score":2.8526313,//最高分数
"hits":[
{
"_index":"person",//索引
"_type":"_doc",//类型
"_id":"1",
"_score":2.8526313,
"_source":{
"address":"光明顶",
"modifyTime":"2021-06-291656",
"createTime":"2021-05-141633",
"sect":"明教",
"sex":"男",
"skill":"九阳神功",
"name":"张无忌",
"id":1,
"power":99,
"age":18
}
}
]
}
}
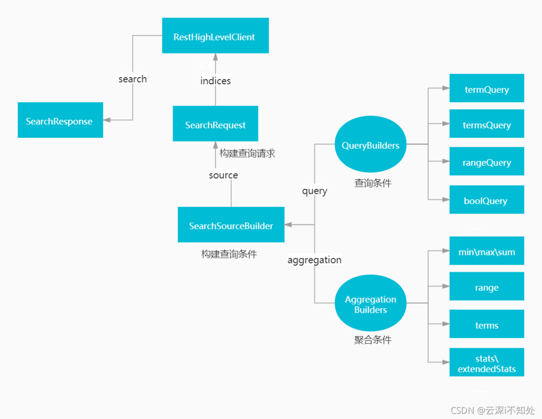
Java中构造ES请求的方式:(后续例子中只保留SearchSourceBuilder的构建语句)
/**
*term精确查询
*
*@throwsIOException
*/
@Autowired
privateRestHighLevelClientclient;
@Test
publicvoidqueryTerm()throwsIOException{
//根据索引创建查询请求
SearchRequestsearchRequest=newSearchRequest("person");
SearchSourceBuildersearchSourceBuilder=newSearchSourceBuilder();
//构建查询语句
searchSourceBuilder.query(QueryBuilders.termQuery("name.keyword","张无忌"));
System.out.println("searchSourceBuilder====================="+searchSourceBuilder);
searchRequest.source(searchSourceBuilder);
SearchResponseresponse=client.search(searchRequest,RequestOptions.DEFAULT);
System.out.println(JSONObject.toJSON(response));
}
仔细观察查询结果,会发现ES查询结果中会带有_score这一项,ES会根据结果匹配程度进行评分。打分是会耗费性能的,如果确认自己的查询不需要评分,就设置查询语句关闭评分:
GET/person/_search
{
"query":{
"constant_score":{
"filter":{
"term":{
"sect.keyword":{
"value":"张无忌",
"boost":1.0
}
}
},
"boost":1.0
}
}
}
Java构建查询语句:
SearchSourceBuildersearchSourceBuilder=newSearchSourceBuilder();
//这样构造的查询条件,将不进行score计算,从而提高查询效率
searchSourceBuilder.query(QueryBuilders.constantScoreQuery(QueryBuilders.termQuery("sect.keyword","明教")));
多条件查询类似Mysql里的IN查询,例如:
select*frompersonswheresectin('明教','武当派');
ES查询语句:
GET/person/_search
{
"query":{
"terms":{
"sect.keyword":[
"明教",
"武当派"
],
"boost":1.0
}
}
}
Java实现:
SearchSourceBuildersearchSourceBuilder=newSearchSourceBuilder();
//构建查询语句
searchSourceBuilder.query(QueryBuilders.termsQuery("sect.keyword",Arrays.asList("明教","武当派")));
}
范围查询,即查询某字段在特定区间的记录。
SQL:
select*frompesonswhereagebetween18and22;
ES查询语句:
GET/person/_search
{
"query":{
"range":{
"age":{
"from":10,
"to":20,
"include_lower":true,
"include_upper":true,
"boost":1.0
}
}
}
}
Java构建查询条件:
SearchSourceBuildersearchSourceBuilder=newSearchSourceBuilder();
//构建查询语句
searchSourceBuilder.query(QueryBuilders.rangeQuery("age").gte(10).lte(30));
}
前缀查询类似于SQL中的模糊查询。
SQL:
select*frompersonswheresectlike'武当%';
ES查询语句:
{
"query":{
"prefix":{
"sect.keyword":{
"value":"武当",
"boost":1.0
}
}
}
}
Java构建查询条件:
SearchSourceBuildersearchSourceBuilder=newSearchSourceBuilder();
//构建查询语句
searchSourceBuilder.query(QueryBuilders.prefixQuery("sect.keyword","武当"));
通配符查询,与前缀查询类似,都属于模糊查询的范畴,但通配符显然功能更强。
SQL:
select*frompersonswherenamelike'张%忌';
ES查询语句:
{
"query":{
"wildcard":{
"sect.keyword":{
"wildcard":"张*忌",
"boost":1.0
}
}
}
}
Java构建查询条件:
SearchSourceBuildersearchSourceBuilder=newSearchSourceBuilder();
//构建查询语句
searchSourceBuilder.query(QueryBuilders.wildcardQuery("sect.keyword","张*忌"));
前面的例子都是单个条件查询,在实际应用中,我们很有可能会过滤多个值或字段。先看一个简单的例子:
select*frompersonswheresex='女'andsect='明教';
这样的多条件等值查询,就要借用到组合过滤器了,其查询语句是:
{
"query":{
"bool":{
"must":[
{
"term":{
"sex":{
"value":"女",
"boost":1.0
}
}
},
{
"term":{
"sect.keywords":{
"value":"明教",
"boost":1.0
}
}
}
],
"adjust_pure_negative":true,
"boost":1.0
}
}
}
Java构造查询语句:
SearchSourceBuildersearchSourceBuilder=newSearchSourceBuilder();
//构建查询语句
searchSourceBuilder.query(QueryBuilders.boolQuery()
.must(QueryBuilders.termQuery("sex","女"))
.must(QueryBuilders.termQuery("sect.keyword","明教"))
);
布尔过滤器(bool filter)属于复合过滤器(compound filter)的一种 ,可以接受多个其他过滤器作为参数,并将这些过滤器结合成各式各样的布尔(逻辑)组合。

bool 过滤器下可以有4种子条件,可以任选其中任意一个或多个。filter是比较特殊的,这里先不说。
{
"bool":{
"must":[],
"should":[],
"must_not":[],
}
}
精度控制:
所有 must 语句必须匹配,所有 must_not 语句都必须不匹配,但有多少 should 语句应该匹配呢?默认情况下,没有 should 语句是必须匹配的,只有一个例外:那就是当没有 must 语句的时候,至少有一个 should 语句必须匹配。
我们可以通过 minimum_should_match 参数控制需要匹配的 should 语句的数量,它既可以是一个绝对的数字,又可以是个百分比:
GET/person/_search
{
"query":{
"bool":{
"must":[
{
"term":{
"sex":{
"value":"女",
"boost":1.0
}
}
}
],
"should":[
{
"term":{
"address.keyword":{
"value":"峨眉山",
"boost":1.0
}
}
},
{
"term":{
"sect.keyword":{
"value":"明教",
"boost":1.0
}
}
}
],
"adjust_pure_negative":true,
"minimum_should_match":"1",
"boost":1.0
}
}
}
Java构建查询语句:
SearchSourceBuildersearchSourceBuilder=newSearchSourceBuilder();
//构建查询语句
searchSourceBuilder.query(QueryBuilders.boolQuery()
.must(QueryBuilders.termQuery("sex","女"))
.should(QueryBuilders.termQuery("address.word","峨眉山"))
.should(QueryBuilders.termQuery("sect.keyword","明教"))
.minimumShouldMatch(1)
);
最后,看一个复杂些的例子,将bool的各子句联合使用:
select
*
from
persons
where
sex='女'
and
agebetween30and40
and
sect!='明教'
and
(address='峨眉山'ORskill='暗器')
用 Elasticsearch 来表示上面的 SQL 例子:
GET/person/_search
{
"query":{
"bool":{
"must":[
{
"term":{
"sex":{
"value":"女",
"boost":1.0
}
}
},
{
"range":{
"age":{
"from":30,
"to":40,
"include_lower":true,
"include_upper":true,
"boost":1.0
}
}
}
],
"must_not":[
{
"term":{
"sect.keyword":{
"value":"明教",
"boost":1.0
}
}
}
],
"should":[
{
"term":{
"address.keyword":{
"value":"峨眉山",
"boost":1.0
}
}
},
{
"term":{
"skill.keyword":{
"value":"暗器",
"boost":1.0
}
}
}
],
"adjust_pure_negative":true,
"minimum_should_match":"1",
"boost":1.0
}
}
}
用Java构建这个查询条件:
SearchSourceBuildersearchSourceBuilder=newSearchSourceBuilder();
//构建查询语句
BoolQueryBuilderboolQueryBuilder=QueryBuilders.boolQuery()
.must(QueryBuilders.termQuery("sex","女"))
.must(QueryBuilders.rangeQuery("age").gte(30).lte(40))
.mustNot(QueryBuilders.termQuery("sect.keyword","明教"))
.should(QueryBuilders.termQuery("address.keyword","峨眉山"))
.should(QueryBuilders.rangeQuery("power.keyword").gte(50).lte(80))
.minimumShouldMatch(1);//设置should至少需要满足几个条件
//将BoolQueryBuilder构建到SearchSourceBuilder中
searchSourceBuilder.query(boolQueryBuilder);
query和filter的区别:query查询的时候,会先比较查询条件,然后计算分值,最后返回文档结果;而filter是先判断是否满足查询条件,如果不满足会缓存查询结果(记录该文档不满足结果),满足的话,就直接缓存结果,filter不会对结果进行评分,能够提高查询效率。
filter的使用方式比较多样,下面用几个例子演示一下。
方式一,单独使用:
{
"query":{
"bool":{
"filter":[
{
"term":{
"sex":{
"value":"男",
"boost":1.0
}
}
}
],
"adjust_pure_negative":true,
"boost":1.0
}
}
}
单独使用时,filter与must基本一样,不同的是filter不计算评分,效率更高。
Java构建查询语句:
SearchSourceBuildersearchSourceBuilder=newSearchSourceBuilder();
//构建查询语句
searchSourceBuilder.query(QueryBuilders.boolQuery()
.filter(QueryBuilders.termQuery("sex","男"))
);
方式二,和must、must_not同级,相当于子查询:
select*from(select*frompersonswheresect='明教'))awheresex='女';
ES查询语句:
{
"query":{
"bool":{
"must":[
{
"term":{
"sect.keyword":{
"value":"明教",
"boost":1.0
}
}
}
],
"filter":[
{
"term":{
"sex":{
"value":"女",
"boost":1.0
}
}
}
],
"adjust_pure_negative":true,
"boost":1.0
}
}
}
Java:
SearchSourceBuildersearchSourceBuilder=newSearchSourceBuilder();
//构建查询语句
searchSourceBuilder.query(QueryBuilders.boolQuery()
.must(QueryBuilders.termQuery("sect.keyword","明教"))
.filter(QueryBuilders.termQuery("sex","女"))
);
方式三,将must、must_not置于filter下,这种方式是最常用的:
{
"query":{
"bool":{
"filter":[
{
"bool":{
"must":[
{
"term":{
"sect.keyword":{
"value":"明教",
"boost":1.0
}
}
},
{
"range":{
"age":{
"from":20,
"to":35,
"include_lower":true,
"include_upper":true,
"boost":1.0
}
}
}
],
"must_not":[
{
"term":{
"sex.keyword":{
"value":"女",
"boost":1.0
}
}
}
],
"adjust_pure_negative":true,
"boost":1.0
}
}
],
"adjust_pure_negative":true,
"boost":1.0
}
}
}
Java:
SearchSourceBuildersearchSourceBuilder=newSearchSourceBuilder();
//构建查询语句
searchSourceBuilder.query(QueryBuilders.boolQuery()
.filter(QueryBuilders.boolQuery()
.must(QueryBuilders.termQuery("sect.keyword","明教"))
.must(QueryBuilders.rangeQuery("age").gte(20).lte(35))
.mustNot(QueryBuilders.termQuery("sex.keyword","女")))
);
接下来,我们将用一些案例演示ES聚合查询。
案例:查询最大年龄、最小年龄、平均年龄。
SQL:
selectmax(age)frompersons;
ES:
GET/person/_search
{
"aggregations":{
"max_age":{
"max":{
"field":"age"
}
}
}
}
Java:
@Autowired
privateRestHighLevelClientclient;
@Test
publicvoidmaxQueryTest()throwsIOException{
//聚合查询条件
AggregationBuilderaggBuilder=AggregationBuilders.max("max_age").field("age");
SearchRequestsearchRequest=newSearchRequest("person");
SearchSourceBuildersearchSourceBuilder=newSearchSourceBuilder();
//将聚合查询条件构建到SearchSourceBuilder中
searchSourceBuilder.aggregation(aggBuilder);
System.out.println("searchSourceBuilder----->"+searchSourceBuilder);
searchRequest.source(searchSourceBuilder);
//执行查询,获取SearchResponse
SearchResponseresponse=client.search(searchRequest,RequestOptions.DEFAULT);
System.out.println(JSONObject.toJSON(response));
}
使用聚合查询,结果中默认只会返回10条文档数据(当然我们关心的是聚合的结果,而非文档)。返回多少条数据可以自主控制:
GET/person/_search
{
"size":20,
"aggregations":{
"max_age":{
"max":{
"field":"age"
}
}
}
}
而Java中只需增加下面一条语句即可:
searchSourceBuilder.size(20);
与max类似,其他统计查询也很简单:
AggregationBuilderminBuilder=AggregationBuilders.min("min_age").field("age");
AggregationBuilderavgBuilder=AggregationBuilders.avg("min_age").field("age");
AggregationBuildersumBuilder=AggregationBuilders.sum("min_age").field("age");
AggregationBuildercountBuilder=AggregationBuilders.count("min_age").field("age");
案例:查询一共有多少个门派。
SQL:
selectcount(distinctsect)frompersons;
ES:
{
"aggregations":{
"sect_count":{
"cardinality":{
"field":"sect.keyword"
}
}
}
}
Java:
@Test
publicvoidcardinalityQueryTest()throwsIOException{
//创建某个索引的request
SearchRequestsearchRequest=newSearchRequest("person");
//查询条件
SearchSourceBuildersearchSourceBuilder=newSearchSourceBuilder();
//聚合查询
AggregationBuilderaggBuilder=AggregationBuilders.cardinality("sect_count").field("sect.keyword");
searchSourceBuilder.size(0);
//将聚合查询构建到查询条件中
searchSourceBuilder.aggregation(aggBuilder);
System.out.println("searchSourceBuilder----->"+searchSourceBuilder);
searchRequest.source(searchSourceBuilder);
//执行查询,获取结果
SearchResponseresponse=client.search(searchRequest,RequestOptions.DEFAULT);
System.out.println(JSONObject.toJSON(response));
}
案例:查询每个门派的人数
SQL:
selectsect,count(id)frommytest.personsgroupbysect;
ES:
{
"size":0,
"aggregations":{
"sect_count":{
"terms":{
"field":"sect.keyword",
"size":10,
"min_doc_count":1,
"shard_min_doc_count":0,
"show_term_doc_count_error":false,
"order":[
{
"_count":"desc"
},
{
"_key":"asc"
}
]
}
}
}
}
Java:
SearchRequestsearchRequest=newSearchRequest("person");
SearchSourceBuildersearchSourceBuilder=newSearchSourceBuilder();
searchSourceBuilder.size(0);
//按sect分组
AggregationBuilderaggBuilder=AggregationBuilders.terms("sect_count").field("sect.keyword");
searchSourceBuilder.aggregation(aggBuilder);
案例:查询每个门派各有多少个男性和女性
SQL:
selectsect,sex,count(id)frommytest.personsgroupbysect,sex;
ES:
{
"aggregations":{
"sect_count":{
"terms":{
"field":"sect.keyword",
"size":10
},
"aggregations":{
"sex_count":{
"terms":{
"field":"sex.keyword",
"size":10
}
}
}
}
}
}
前面所有聚合的例子请求都省略了 query ,整个请求只不过是一个聚合。这意味着我们对全部数据进行了聚合,但现实应用中,我们常常对特定范围的数据进行聚合,例如下例。
案例:查询明教中的最大年龄。这涉及到聚合与条件查询一起使用。
SQL:
selectmax(age)frommytest.personswheresect='明教';
ES:
GET/person/_search
{
"query":{
"term":{
"sect.keyword":{
"value":"明教",
"boost":1.0
}
}
},
"aggregations":{
"max_age":{
"max":{
"field":"age"
}
}
}
}
Java:
SearchRequestsearchRequest=newSearchRequest("person");
SearchSourceBuildersearchSourceBuilder=newSearchSourceBuilder();
//聚合查询条件
AggregationBuildermaxBuilder=AggregationBuilders.max("max_age").field("age");
//等值查询
searchSourceBuilder.query(QueryBuilders.termQuery("sect.keyword","明教"));
searchSourceBuilder.aggregation(maxBuilder);
另外还有一些更复杂的查询例子。
案例:查询0-20,21-40,41-60,61以上的各有多少人。
SQL:
select
sum(casewhenage<=20then1else0end)ageGroup1,
sum(casewhenage>20andage<=40then1else0end)ageGroup2,
sum(casewhenage>40andage<=60then1else0end)ageGroup3,
sum(casewhenage>60andage<=200then1else0end)ageGroup4
from
mytest.persons;
ES:
{
"size":0,
"aggregations":{
"age_avg":{
"range":{
"field":"age",
"ranges":[
{
"from":0.0,
"to":20.0
},
{
"from":21.0,
"to":40.0
},
{
"from":41.0,
"to":60.0
},
{
"from":61.0,
"to":200.0
}
],
"keyed":false
}
}
}
}
查询结果:
"aggregations":{
"age_avg":{
"buckets":[
{
"key":"0.0-20.0",
"from":0.0,
"to":20.0,
"doc_count":3
},
{
"key":"21.0-40.0",
"from":21.0,
"to":40.0,
"doc_count":13
},
{
"key":"41.0-60.0",
"from":41.0,
"to":60.0,
"doc_count":4
},
{
"key":"61.0-200.0",
"from":61.0,
"to":200.0,
"doc_count":1
}
]
}
}
以上是ElasticSearch查询的全部内容,丰富详实,堪比操作手册,强烈建议收藏!
审核编辑 :李倩
上一篇:SpringBoot基础知识