时间:2024-03-19 15:08
人气:
作者:admin
今天说一说CAN总线终端电阻为什么是120Ω,为什么是0.25W?
CAN总线终端电阻,一般来说都是120欧姆,实际上在设计的时候,也是两个60欧姆的电阻串起来,而总线上一般有两个120Ω的节点,基本上稍微知道点CAN总线的人都知道这个道理。

终端电阻的作用
CAN总线终端电阻的作用有3个:
1、提高抗干扰能力,让高频低能量的信号迅速走掉
2、确保总线快速进入隐性状态,让寄生电容的能量更快走掉;
3、提高信号质量,放置在总线的两端,让反射能量降低。
一、提高抗干扰能力
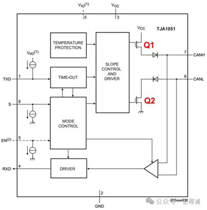
CAN总线有“显性”和“隐性”两种状态,“显性”代表“0”,“隐性”代表“1”,由CAN收发器决定。下图是一个CAN收发器的典型内部结构图,CANH、CANL连接总线。

总线显性时,收发器内部Q1、Q2导通,CANH、CANL之间产生压差;隐性时,Q1、Q2截止,CANH、CANL处于无源状态,压差为0。
总线若无负载,隐性时差分电阻阻值很大,内部的MOS管属于高阻态,外部的干扰只需要极小的能量即可令总线进入显性(一般的收发器显性门限最小电压仅500mV)。这个时候如果有差模干扰过来,总线上就会有明显的波动,而这些波动没有地方能够吸收掉他们,就会在总线上创造一个显性位出来。所以为提升总线隐性时的抗干扰能力,可以增加一个差分负载电阻,且阻值尽可能小,以杜绝大部分噪声能量的影响。然而,为了避免需要过大的电流总线才能进入显性,阻值也不能过小。
二、确保快速进入隐性状态
在显性状态期间,总线的寄生电容会被充电,而在恢复到隐性状态时,这些电容需要放电。如果CANH、CANL之间没有放置任何阻性负载,电容只能通过收发器内部的差分电阻放电,这个阻抗是比较大的,按照RC滤波电路的特性,放电时间就会明显比较长。我们在收发器的CANH、CANL之间加入一个220PF的电容进行模拟试验,位速率为500kbit/s,波形如图,这个波形的下降沿就是比较长的状态。

为了让总线寄生电容快速放电,确保总线快速进入隐性状态,需要在CANH、CANL之间放置一个负载电阻。增加一个60Ω的电阻后,波形如图,从图中看出,显性恢复到隐性的时间缩减到128nS,与显性建立时间相当。

三、提高信号质量
信号在较高的转换速率情况下,信号边沿能量遇到阻抗不匹配时,会产生信号反射;传输线缆横截面的几何结构发生变化,线缆的特征阻抗会随之变化,也会造成反射。
能量发生反射时,导致反射的波形与原来的波形进行叠加,就会产生振铃。
在总线线缆的末端,阻抗急剧变化导致信号边沿能量反射,总线信号上会产生振铃,若振铃幅度过大,就会影响通信质量。在线缆末端增加一个与线缆特征阻抗一致的终端电阻,可以将这部分能量吸收,避免振铃的产生。
别人进行了一个模拟试验(图片都是我抄过来的),位速率为1Mbit/s,收发器CANH、CANL接一根10m左右的双绞线,收发器端接120Ω电阻保证隐性转换时间,末端不加负载。末端信号波形如图所示,信号上升沿出现了振铃。

若双绞线末端增加一个120Ω的电阻,末端信号波形明显改善,振铃消失。

一般在直线型拓扑中,线缆两端即是发送端,也是接收端,故线缆两端需各加一个终端电阻。
而在实际应用过程中,CAN总线一般都不是完美的总线式的设计,很多时候是总线型和星型的混合结构,这个时候一般都将CAN终端电阻布置在线束最远的两端,来尽量的模拟CAN总线的标准结构。
为什么选120Ω?
什么是阻抗?在电学中,常把对电路中电流所起的阻碍作用叫做阻抗。阻抗单位为欧姆,常用Z表示,是一个复数Z= R+i( ωL–1/(ωC))。具体说来阻抗可分为两个部分,电阻(实部)和电抗(虚部)。其中电抗又包括容抗和感抗,由电容引起的电流阻碍称为容抗,由电感引起的电流阻碍称为感抗。这里的阻抗是指Z的模。
任何一根线缆的特征阻抗都可以通过实验的方式得出。线缆的一端接方波发生器,另一端接一个可调电阻,并通过示波器观察电阻上的波形。调整电阻阻值的大小,直到电阻上的信号是一个良好的无振铃的方波,此时的电阻值可以认为与线缆的特征阻抗一致。
采用两根汽车使用的典型线缆,将它们扭制成双绞线,就可根据上述方法得到特征阻抗大约为120Ω,这也是CAN标准推荐的终端电阻阻值,所以这个120Ω是测出来的,不是算出来的,都是根据实际的线束特性进行计算得到的。当然在ISO 11898-2这个标准里面也是有定义的。

为什么功率还要选0.25W?
这个就要结合一些故障状态也计算,汽车ECU的所有接口都需要考虑短路到电源和短路到地的情况,所以我们也需要考虑CAN总线的节点短路到电源的情况,根据标准需要考虑短路到18V的情况,假设CANH短路到18V,电流会通过终端电阻流到CANL上,而CANL内部由于限流的原因,最大注入电流为50mA(TJA1145的规格书上标注),这时候120Ω电阻的功率就是50mA*50mA*120Ω=0.3W。考虑到高温情况下的降额,终端电阻的功率就是0.5W。
审核编辑:黄飞
从profibusDP转ModbusTCP,一网打尽转换技巧!