时间:2023-09-17 14:26
人气:
作者:admin
对于硬件开发,往往有上手比较棘手的两个地方,一个是MOS驱动,另一个是运放设计。MOS驱动常常用于电机驱动、三相逆变以及其他大功率场合,而运放设计就是如何准确的采集电路流过的电流,其实两个电路在实际中都是相互相成,有MOS驱动往往就有运放设计,而这一期主要总结下我自己设计的驱动板中,用分立元件搭建的MOS驱动调试中遇到的问题、自己的分析以及解决方法。
01
如何用分立元件做MOS驱动电路

图1 分立元件MOS驱动电路
如图1所示,这是用三极管、二极管、电阻、电容分立元件搭建的MOS驱动电路。分析情况如下:
当VH为高电平,Q4就会导通是的Q1的基极为低电平,同时使得Q1导通,VCC-10V电压通过二极管D1、三极管Q1、二极管D2、电阻R1驱动MOS管Q2的G极;
当VH为低电平,Q4就不会导通,所以Q1的基极没有电流流过也处于截止状态,所以VCC-10V电压不会通过三极管Q1,那么没有电压驱动MOS管Q2的G极,由于MOS管Q2内部寄生电容和电容C2的存在,G极处存在累计电荷,要通过三极管Q3和电阻R5释放掉;
当VL为低电平,Q7基极有电流流过,所以Q5的集电极和发射极导通,导致Q5基极也流过电流,所以VCC-10V电压通过三极管Q5、二极管D3、电阻R7对MOS管的G极进行驱动;
当VL为高电平,Q7基极无电流流过,所以三极管Q7不会导通,那么导致Q5的发射极和基极处于等电位,Q5的基极也无电流流过,Q5也处于截止状态,同理三极管Q8和电阻R12组成放电电路对G极电荷进行放电。
02
分析驱动电路自举电容的作用
这里面有个元件可能刚上手分析的时候,弄不懂作用,是哪个呢?是电容C1。由于电容上的电压不能突变,这里利用电容这个特性来更好的驱动MOS管的G极,这里你肯定有所疑问,那么没有这个电容就不能驱动吗?答案:不能。
在分析电容C1的作用时,首先需要明白,MOS管导通的条件是:
G极对地电压还是GS之间的电压差?
由于MOS驱动是G极电压和S极电压的电位差,所以当MOS管导通时,VAAA电压直接加到MOS管的S极,(这里假设VAAA电压为12V,G极对地驱动电压为10V)所以MOS管的GS电压差为:10V-12V=-2V,由于GS之间为负电压,对于N沟道的MOS管,会导致DS之间处于截止状态,所以需要一个电压来抬高G极之间的电压,当然有种方法是直接用高电压电源直接驱动G极,但是通过MOS管的G极耐压都是非常有限的,那么这个时候电容的作用就体现出来了,当MOS管导通会使得S极电压为VAAA,由于电容的一端与MOS的S极连接,所以这一端电容电压瞬间为VAAA,由于电容上电压不能突变的特性,使得电容另一端电压也增加了VAAA,所以电容另一端的电压约等于VAAA+VCC-10V,如图2所示,这里用了二极管D1来隔离电容C1上电压和VCC-10V,这样的做法使得MOS管导通后,G极驱动电压克服了S极电压抬高的原因。

图2 驱动电路中自举电容电压的变化
03
实际调试中一些问题分析以及解决方法

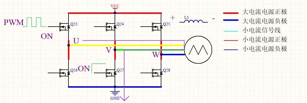
图3 BLDC驱动电路
如图3所示,这是利用六个MOS驱动三相电机的方案图,这里采用H-PWM_L-ON的方式进行各个桥臂驱动(上桥给PWM进行驱动,下桥给导通信号驱动),要使得UV导通,那么要给MOS管Q17PWM信号,同时使得MOS管Q21导通。

图4 驱动电路MOS管G极对地电压波形
如图4所示,这是测得MOS管Q17的G极对地电压,图中波形有明显的尖峰,同时在实验时MOS管容易发热,就可以分析是MOS驱动电路没有配置好。观察波形发现,这个波形不是超调类导致的,所以判断是MOS驱动连接的电阻过大导致驱动电流过小导致,这里将电路中电阻改为50Ω、15Ω、0Ω进行实验,如下图所示。

图5 三种驱动电阻变化后波形
如图5、6所示,将驱动电阻从100、50、15、0变化发现,驱动波形虽然有略微变化,但是驱动波形上升速度还是比较慢,这种上升比较慢的波形蛮像电容充电波形,这时检查MOS管的G极有无电容,检查发现有两个电容:一个是与G极直接连接的电容C2、另一个是相间电容C4,如下图所示:

图6 影响MOS管G极驱动波形电容
如图6所示,有可能是电容C2和C4的影响,所以将两个电容同时去掉后,再进行实验后,波形如下所示:

图7 去掉电容后波形
如图7所示,将两个电容去掉后,驱动波形明显上升速度有所提高,但是为什么下降电压会到负值?主要是电机内部电感的存在,电流不能马上突变到0,需要通过下桥进行续流。

图8 U+V-导通时电流走向
如图8所示,这是U上桥和V下桥导通时电流走向图,其中电流内部电感的电压为左正右负。

图9 U+不导通时电流续流走向
如图8所示,这是U上桥不导通和V下桥导通时电流续流走向图,其中电流内部电感的电压为左负右正。由于分立元件驱动电路中G极通过电压和三极管和U相直接连接,没有进行隔离,所以G极电压可以下降到负电压,这是正常的。实验中是测量G极对地电压,这是错误的,实际是测GS之间的电压,如下图所示:

图10 GS之间电压波形
如图10所示,这是将MOS管驱动电阻换为50Ω,G极电容去掉,并测量GS之间的电压波形,还是比较好的驱动波形,实际驱动电机,也没有明显的发烫。
上一篇:次谐波震荡引起的开关电源不稳定
从profibusDP转ModbusTCP,一网打尽转换技巧!