时间:2023-09-09 09:19
人气:
作者:admin
硬件工程师与软件工程师在电子项目设计开发过程中,经常会使用各种不同的通信总线,以实现不同电路功能模块互相信息交换,从而构成一个完整的电路设计;那么在电路中一些常用的通信总线有哪些呢?
常用的通信总线:
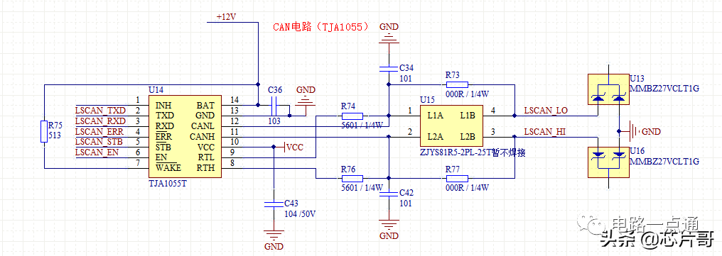
1.CAN通信:CAN通信包含CAN_H与CAN_L两个信号线,通信协议较为复杂,一个CAN通信数据帧包含地址码,数据码,校验码等信息,但安全性以及抗干扰能力较强,因此广泛被应用在安全系数较高的场景,如汽车电子,医疗设备和工业控制现场等;CAN通信最大特点是各通信节点无主次之分,且支持通信的节点数无限制;常用的CAN总线收发器芯片 NXP TJA1040与TJA1055,

2.SPI通信:SPI通信包含MISO,MOSI,SCLK以及CS四个信号线,其中MISO是主设备数据输入,从设备数据输出;MOSI是主设备数据输出,从设备数据输入;SCLK是时钟信号,由主设备输出;CS为主设备对从设备的片选信号;SPI通信特点是各通信节点包含一个主控制节点,其他均为次节点,主节点与次节点共用MISO、MOSI以及SCLK三个信号线,主节点通过控制CS的信号,选择与哪个次节点通信;常用于电机控制领域,如ON安森美NCV7708电机驱动芯片就包含SPI通信功能;


3.IIC通信:IIC通信包含SDA与SCL两个信号线,也即数据线与时钟线;通信协议较为简单,易掌握;一个IIC通信数据帧包含地址码,数据码以及校验码等;IIC通信包含一个主节点和若干个次节点,主节点通过广播地址码寻找对应的次节点实现有效通信;

介绍完CAN通信,SPI通信以及IIC通信,芯片哥把剩下的硬件与软件工程师常用的通信总线内容讲解完,如USB通信,232通信和485通信;
常用的通信总线:
1.USB通信:USB通信包含USB1.0,USB2.0以及现在主流的USB3.0协议,协议版本的不同主要区别在于数据传输速度不同,版本越高速度越快,且版本越高越能往下兼容;USB通信总计VCC电源,数据线Data+,数据线Data-以及GND四根通信线;USB通信一般用于与计算机实现通信;如U盘,鼠标以及移动硬盘等;USB通信协议数据帧由五部分组成,同步字段SYNC,包标识符字段PID,数据字段,CYC循环校验字段,包结尾字段EOP;USB的传输速度可以由数据线Data+与数据线Data-通信线上的上拉电阻来识别;


常用的USB通信芯片,如Microchip USB3341-CP QFN-24 ,市场参考价8.6RMB/PCS;
2.232通信:232通信经常用于硬件与软件工程师说的上位机与下位机上,所谓上位机也即PC电脑端,下位机也即含有232通信的电路控制板;通过操作上位机,实现控制下位机;232通信接口有DB9与DB25两种,其中DB9应用最广,含有两个数据线TXD与RXD,一个GDN和六个控制线;协议内容较简单,开发较容易;232通信最大特点是与PC电脑通信的首选,缺点是通信距离短,一般控制在15米以内;

常用的232通信芯片,如美信 MAX232ESE SOIC-16,
3.485通信:485通信是相对于232通信,硬件电路更简单,只有两个数据线A与B,且为差分信号,抗干扰能力强,传输距离远,达几千米之远;由于232通信只能是点对点,不支持点对多,因此485的组网功能就解决了此类通信问题;

常用的485通信芯片,如美信 MAX485CSA+ SOIC-8,
本文由【芯片哥】原创撰写
审核编辑:汤梓红
从profibusDP转ModbusTCP,一网打尽转换技巧!