时间:2023-08-04 17:49
人气:
作者:admin
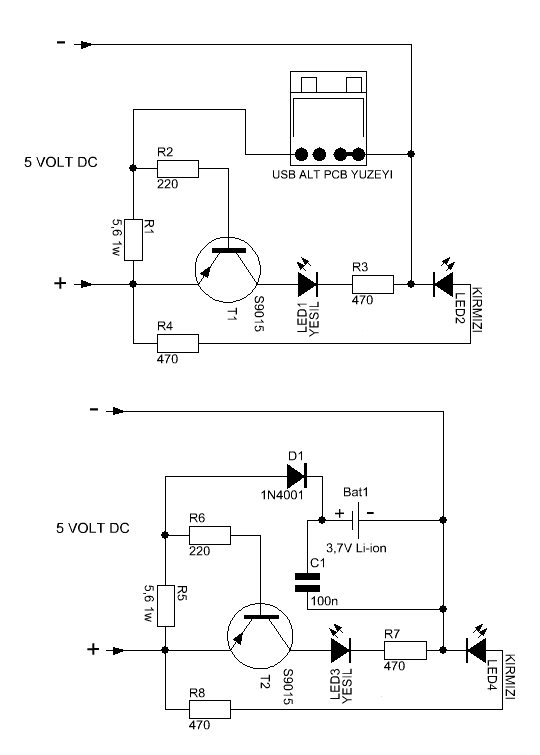
MP4、MP3播放器、手机以及各种设备都可以从电脑的USB端口充电,这些设备的充电适配器一般都是按照标准USB线设计的,带有一根可以从电脑充电的USB连接线和适配器。我评测过一款用于中国mp4播放器的充电器,其充电电路非常简单。
充电适配器由两个简单的部分组成,大致是简单的 5 个短信部分,提供充电输出和充电控制部分

如果控制部分是带有 3.7 伏锂离子电池的简单单晶体管 (S9015) 电路,则电路的 SMPS 部分为 5 伏输出,当绿色 LED 电池连接点亮时,红色 LED 持续亮起几个型号检查后控制部分是相同的,根据充电电池SMPS功率和R1的电流计数差异电阻值180..250ma锂离子电池为5.6Ω 480.. 680 ma 电池 1.5Ω 2.7 için 我看到充电适配器的 SMPS 部分与控制部分的外部从外部用 5 伏焊接我测试了它对于 mp4 播放器的充电电路来说工作得很好
如果您不打算为播放器或其他设备内部的电池充电,如果您要连接直接电池,请在第二个电路中添加 D1 和 C1 元件。
中国锂离子充电适配器电路

S9015是著名的PNP硅BJT晶体管。该晶体管主要设计用于低增益信号放大。本文将描述 S9015 晶体管的引脚排列、规格、电路、等效项和其他详细信息。
S9015晶体管的特点
类型:PNP
集电极-发射极电压,最大值:-45V
集电极-基极电压,最大值:-50V
发射极-基极电压,最大值:-5V
集电极电流 - 连续,最大值:-0.1A
集电极耗散:0.4W
直流电流增益:60至1000
最小转换频率:150MHz
工作和存储结温范围:-55 至 +150°C
封装:TO-92
从profibusDP转ModbusTCP,一网打尽转换技巧!