时间:2023-08-04 17:50
人气:
作者:admin
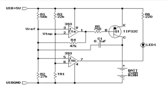
该电路能够通过安装在 LM393 运算放大器上的计算机的 USB 端口为 2 节 AA NiMH、NiCd 电池充电,电压为 5V。充电电流470mA电路PCB图及详细资料(英文)。
充电期间,R1、R2 和 R4 在 Z1a(引脚 3,Vref)的同相输入端形成 1.26V 的三路分压器。 TR1是热敏电阻。它在25°C(77°F)时的电阻为10k,每升高1C°(1.8F°),电阻约为3.7%。 R3 和 TR1 形成一个电压分压器(引脚 2,Vtmp)。在 20°C (68°F) 的温度下,TR1 约为 12k,这使得 Vtmp 约为 1.76V。
AA NiMH或NiCD为世界首创。大约 1.5 小时可为 NiCd 充电 700mAh,大约 3.5 小时为 NiMH 充电 1500mAh,大约 5.5 小时为 NiMH 充电 2500mAh。充电器具有自动充电功能。



尺寸:3.8 1.5 长 x 1.2 厘米宽 x 0.7 英寸高(9.7 厘米 x 3.0 厘米 x 1.5 厘米)。
电池:两节 AA NiMH 或 NiCd
充电电流:
充电时 470 终止方法:电池温度 (33 °C)
涓流电流:10mA
电源:台式机、笔记本电脑或集线器 USB 端口
工作条件:15 °C 至 25 °C (59 °F 至 77 °F)
电池电流充电时间
700mAh NiCd 1.5saat
1100mAh NiCd 2.5 小时
1600mAh NiMH 3.5saat
2000mAh NiMH 4.5 小时
2500mAh NiMH 5.5saat
LM393 IC 是一款低功耗、单电源、低失调电压、双路差分比较器。一般来说,常见的比较器 IC 是一个带有开关的微型电压表。用于计算两个不同端子处的电压并对比电压量的差异。
该IC的主要特点主要有以下几个。
单电源电压范围为 2.0 Vdc 至 36 Vdc
分流电源范围为 +1.0 Vdc 或 -1.0 Vdc 至 +18 Vdc 或 -18 Vdc
电流漏极独立的小电源电压为 0.4 mA
输入偏置电流低至 25nA
输入失调电流低至 5nA
差分输入范围和电源电压范围相同
输出电压非常适合 ECL、MOS、DTL、TTL 和 CMOS 逻辑电平
输入端的静电放电螺栓可增强设备的粗糙度,而不会影响其性能
上一篇:简单的USB充电适配器电路原理图
下一篇:直线模组在机械手中的应用
从profibusDP转ModbusTCP,一网打尽转换技巧!