时间:2023-07-20 16:07
人气:
作者:admin
手机充电器usb接口电路图(一)
该电路的充电电流有100mA (图中开关SB断开时)、500mA(图中开关S闭合时)两挡可供选择。电路允许的MAX1811的第1脚按图连接时,最高充电电压为4.2V;第1脚与电源负端连接时,最高充电电压为4.1V。一旦达到最高充电电压时,充电电流就急剧减少,并维持最高充电电压不变。图中,VD1作为电源指示,VD2作为充电指示,灯亮表示正在充电,灯灭表示充电结束。

手机充电器usb接口电路图(二)
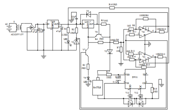
充电电路是由电源单元,电池采样单元,逻辑处理单元,恒流恒压转换单元,电池过充保护电路构成;电源通过变压器降压然后经整流管整流把交流变直流,然后经LM317三端调整管,保持输出一个稳定的电流,即输出电流为恒流I=1.25×(1+R3/R4)+Iq;Iq为三端调整管输出电流可忽略。

上一篇:认识一下78xx电源芯片
从profibusDP转ModbusTCP,一网打尽转换技巧!