时间:2023-07-04 10:02
人气:
作者:admin
组织内局部用药具有起效快、药物生物利用度高和侵入性小(微创)等优点,可以在抑制肿瘤生长、减少器官疾病或加速创伤愈合等方面提供快速、有效的治疗手段。然而,这种给药方法的全面应用仍有许多问题有待解决。例如,当应用于口服或腹腔给药时,与给药到干燥并且坚硬的组织表面相比,药物载体对被体液或渗出液润湿的软组织表面的粘附更具有挑战性,从而增加药物损失的可能性。
与此同时,如何将药物穿透粘液或渗出液等障碍并输送到目标给药区域也值得考虑的问题。此外,在很多情境下,例如抗炎、抗心绞痛以及抗肿瘤治疗等,也需要对药物释放的浓度进行控制,从而实现药物的快速起效,并维持长期治疗效果。目前,相关研究虽然已经开发出一些具有穿刺能力并实现药物在组织中受控释放的给药平台,以及其它可以粘附在组织表面的表面给药湿粘附平台,但是仍然很少有配方能表现出足够优异的性能,以满足组织内局部用药的所有临床需求。
蓝环章鱼以其精致的外观和致命的毒性而闻名,它可以在潮湿的环境中牢牢抓住猎物,将其送到嘴里,咬穿猎物的外壳并喷出毒液杀死猎物。据麦姆斯咨询报道,受蓝环章鱼捕食行为的启发,来自浙江大学和四川大学华西口腔医院口腔疾病国家重点实验室的研究人员开发了一种具有可控药物输送能力的湿粘附微针贴片——丝素蛋白(SF)-普朗尼克F127(F127)-聚(N-异丙基丙烯酰胺)(PNIPAm)微针(SFp MNs)贴片,以实现组织表面粘附和有效的局部用药。

图1 受蓝环章鱼启发的药物输送微针贴片
具体而言,研究人员采用间接3D打印技术制备了完整的SFp微针贴片。简单来说,研究人员模仿蓝环章鱼的触手,设计了具有吸盘的SFp贴片系统的基底层,然后将仿生微针集成到该SFp贴片系统的中心(图2A)。其中,SFp微针贴片的高度和尺寸的设计主要是为了能够同时保证基于微针的药物输送以及吸盘与组织粘附的顺利达成。

图2 完整的SFp微针贴片及其粘附能力
考虑到微针在生物电传感中的潜在优势,研究人员在完整的SFp微针贴片和没有吸盘结构的SFp平面微针贴片上分别涂覆了纳米银层,以构建智能可穿戴设备(图3A),并对其感知能力进行了评估。为了评估该可穿戴设备对重量的感知能力,研究人员将水凝胶鱼(重量为15 mg)分别放置在完整的SFp微针贴片和没有吸盘结构的SFp平面微针贴片上,研究结果发现,完整的SFp微针贴片对水凝胶鱼的放置足够敏感,而没有吸盘结构的SFp平面微针贴片对水凝胶鱼的放置几乎没有感知(图3B)。
随后,为了评估SFp微针贴片的生物安全性,研究人员将不同的无毒SFp微针贴片植入大鼠背部。研究结果表明,与手术对照组相似,植入SFp微针贴片组的大鼠的生长没有受到任何负面影响,并且两个组别中大鼠的体重增长趋势一致(图3E)。此外,SFp微针贴片植入部位的周围组织在3周后仍保持良好的健康状态(图3F)。同时,在长时间观察中,大鼠各主要脏器未见病理损伤(图3G)。并且,在血红蛋白和红细胞、白细胞、血小板计数方面,SFp微针贴片组与对照组没有显著差异。此外,在SFp微针贴片组与对照组中,用于表示大鼠不同器官状况的众多指标水平均在正常范围内。

图3 SFp微针贴片感知灵敏度试验及生物相容性评价
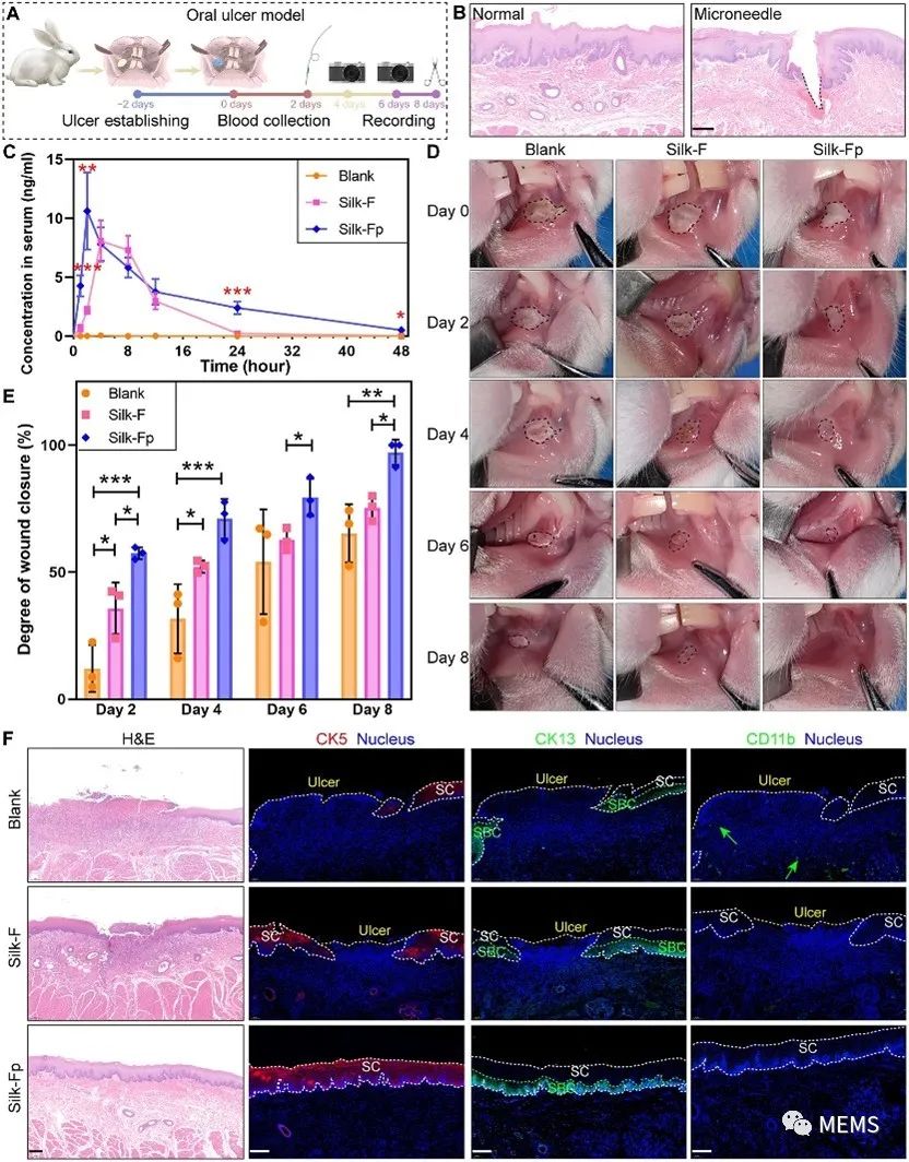
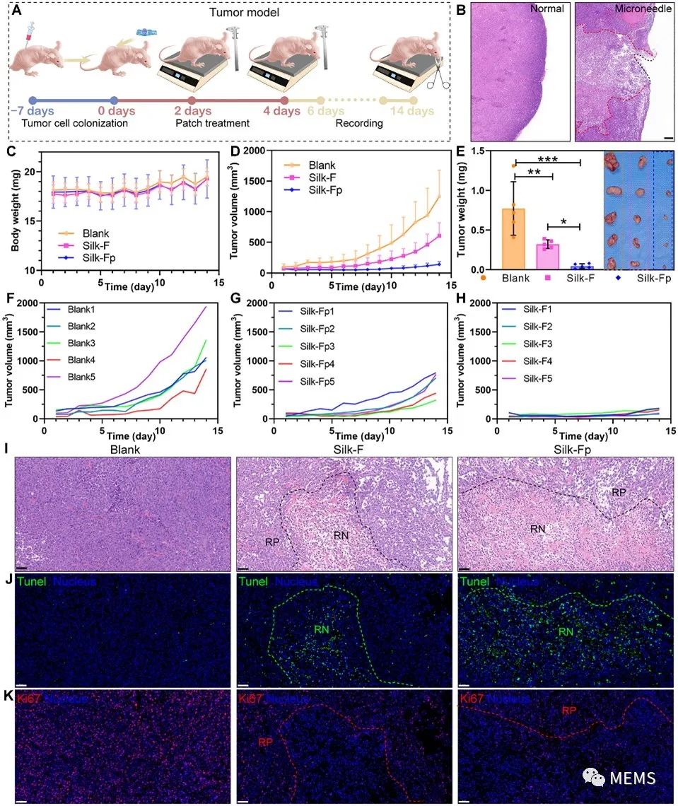
最后,该研究对SFp微针贴片的疾病治疗能力进行了评估。研究结果显示,基于所装载的抗炎药物地塞米松磷酸钠(DEX)或经典抗癌药物5-氟尿嘧啶(5-FU),SFp微针贴片可以用于治疗口腔溃疡或早期体表肿瘤。具体而言,SFp微针贴片可以穿透组织表面的粘液层或软屏障,然后依次激活快速起效和长期维持治疗两种给药模式。简而言之,由于其高纵横比结构和可靠的强度,SFp微针贴片被观察到可以在体内刺入溃疡或肿瘤。随后,在进入目标组织后,收缩的SFp微针贴片可以注射部分药物溶液,这是因为PNIPAm在加热到相变温度以上时会由亲水状态转变为疏水状态。
因此,SFp微针贴片可以在治疗早期(<2小时)提供足够的药物浓度。然后,在接下来的2天内,SFp微针贴片将逐渐输送剩余的药物,并以水凝胶状态维持治疗效果。因此,仿生SFp微针贴片具有稳定的湿粘附和可控的组织内给药功能,能够通过释放地塞米松磷酸钠加快口腔溃疡的愈合速度,或者在载药5-氟尿嘧啶后几乎完全阻滞肿瘤的生长。

图4 丝素蛋白-普朗尼克F127(SFp)-聚(N-异丙基丙烯酰胺)微针(SFp MNs)贴片,用于口腔溃疡治疗

图5 丝素蛋白-普朗尼克F127(SFp)-聚(N-异丙基丙烯酰胺)微针(SFp MNs)贴片,用于治疗早期黑色素瘤
综上所述,为了实现有效的组织内给药,该研究以蓝环章鱼的牙齿和毒液分泌为灵感制备了主动注射微针贴片。该微针贴片具有温度敏感的疏水和收缩变异性所诱导的按需释药功能,可以在疾病治疗早期实现足量的药物输送,并随后实现药物的长期释放。同时,该研究开发了仿生吸盘,以帮助微针贴片在潮湿环境中可以牢固粘附在所处位置上(>10 kPa)。总体而言,该研究开发的微针贴片具有湿粘附能力和多种药物输送方式,在加快溃疡愈合速度或阻滞早期肿瘤进展等方面取得了令人满意的效果。
审核编辑:刘清
从profibusDP转ModbusTCP,一网打尽转换技巧!