时间:2023-06-29 16:51
人气:
作者:admin
一、N-MOS管和P-MOS管的对比

二、N-MOS的开关条件
N-MOS管的导通调节是G极与S极中间的电压差超过阈值时,D极和S极导通。
在实际的使用中,将控制信号接到G极,S极接在GND,从而达到控制N-MOS管的开和关的效果,在D极和S极导通后,导通电阻Rds(on)极小,一般是几十毫欧级,电流流通后,形成的压降很小。
三、N-MOS的应用
3.1 防止电源接反的保护电路
下面就是一个应用这个特性做的一个防止电源接反的保护电路,这样应用要比使用二极管好很多,如果直接使用二极管,会有约0.7V的压降。
仿真电路如下:


N-MOS管作为防止电路反接方案中,VCC=5V的电源加在10K阻性负载上,电压表、电流表分别测量,记录值是5V、500uA;切换Key开关,模拟电源反接时,测得记录值是-49.554mV、-4.955uA。
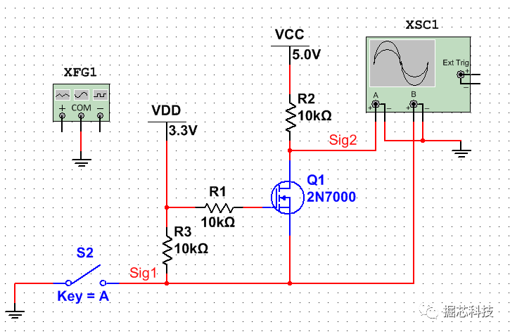
3.2 电平转换电路
Sig1,Sig2为两个信号端,VDD和VCC分别是3.3V和5.0V电平信号的高电压。
另外限制条件为:
1,VDD <= VCC
2,Sig1的低电平门限大于0.7V左右(视NMOS内的二极管压降而定).
3,Vgs <= VDD
4,Vds <= VCC

以下截图是在Multisim中仿真效果,利用开关提供信号。

四、P-MOS开关条件
P-MOS管的导通调节是G极与S极中间的电压差低于阈值时,S极和D极导通。
在实际的使用中,将控制信号接到G极,S极接在VCC,从而达到控制P-MOS管的开和关的效果,在S极和D极导通后,导通电阻Rds(on)极小,一般是几十毫欧级,电流流通后,形成的压降很小。
五、P-MOS的应用
5.1 电源通断控制
P-MOS管的通断控制,其实就是控制其Vgs的电压,从而达到控制电源的目的。


Key开关闭合前,P-MOS管输出电压0.0164V,闭合后,P-MOS管输出电压5V。
但在实际电路中,一般都用MCU的GPIO代替Key开关来控制,同时MCU高电平时3.3V,因此GPIO输出控制信号时需要使用三极管,在这里三极管的选择也有区别。
有时候我们想要一个GPIO控制几个信号时,这就考虑到电平匹配的问题。
5.2 高电平控制电源导通,用一个NPN三极管


5.3 低电平控制电源导通 ,用一组PNP+NPN三极管


从profibusDP转ModbusTCP,一网打尽转换技巧!