时间:2022-03-16 17:15
人气:
作者:admin
MxxxT系列工业远程以太网I/O数据采集模块按照苛刻的工业应用环境需求而设计,广泛应用于各种工业自动化生产、安防监控系统、自动化测量与控制系统中。用户可以采用不同的I/O模块以及通过Modbus RTU扩展功能,灵活地组合成不同I/O组合需求的场合,为用户提供完整的解决方案。
MxxxT工业远程以太网I/O数据采集模块内嵌32位高性能微处理器MCU,集成1个工业级10/100M自适应以太网接口支持标准的Modbus协议,可轻松地实现与第三方SCADA软件、PLC、HMI设备整合应用。自带一路RS485接口使其具备良好的扩展性,可通过RS485总线级联标准的Modbus RTU I/O设备,以实现各种数字量、模拟量、热电阻IO模块的组合,节省成本。同时,本设备具有丛机寄存器映射的功能,丛机的数据均自动采集到本机的映射存储区,上位机查询时无需等待便可快速响应,满足了工业现场苛刻及时性功能需求。
钡铼技术M120T,一个综合型混合IO模块,支持Modbus RTU协议,支持Modbus TCP协议,支持MQTT协议,自带4路模拟量接入口,兼容4-20mA,0-5V,0-10V,0-20mA类型接入,计算出传感器真实值,4路DO输出,可以控制继电器,支持脉冲输出,4路数字量输入支持干湿接点,支持高速脉冲输入,2路模拟量输出,输出0-10V,可用于电机转速,调光控制等!
M120T可以广泛用于西门,欧姆龙PLC,台达,三菱PLC扩展,通过Modbus RTU协议或者Modbus TCP协议作为从站接入PLC。同时可以做远程IO数据采集,可以远程控制,同时可以直接接入SCADA,MES,ERP系统,可以通过MQTT接入第三方云端平台。如果客户没有自己平台,可以直接使用金鸽云做远程数据监控和报警及远控。
l智能化农业温湿度数据采集以及监控;
l智能化养殖温湿度数据采集以及监控;
l仓储以及图书馆等场合的温湿度数据采集以及监控;
l气象台信息的数据采集以及监控;
l冷库、果蔬存储室、工业机房、变电柜等温度监控;
l其他监控点分布零散的场合;
l太阳能监控系统的数据传输;
l充电桩数据采集以及传输;
lATM、POS、电表、PLC、DAQ等设备的数据传输;
l智能电网数据采集控制;
l智能交通数据采集控制;
l工业自动化数据采集控制;
l环境保护数据采集控制;

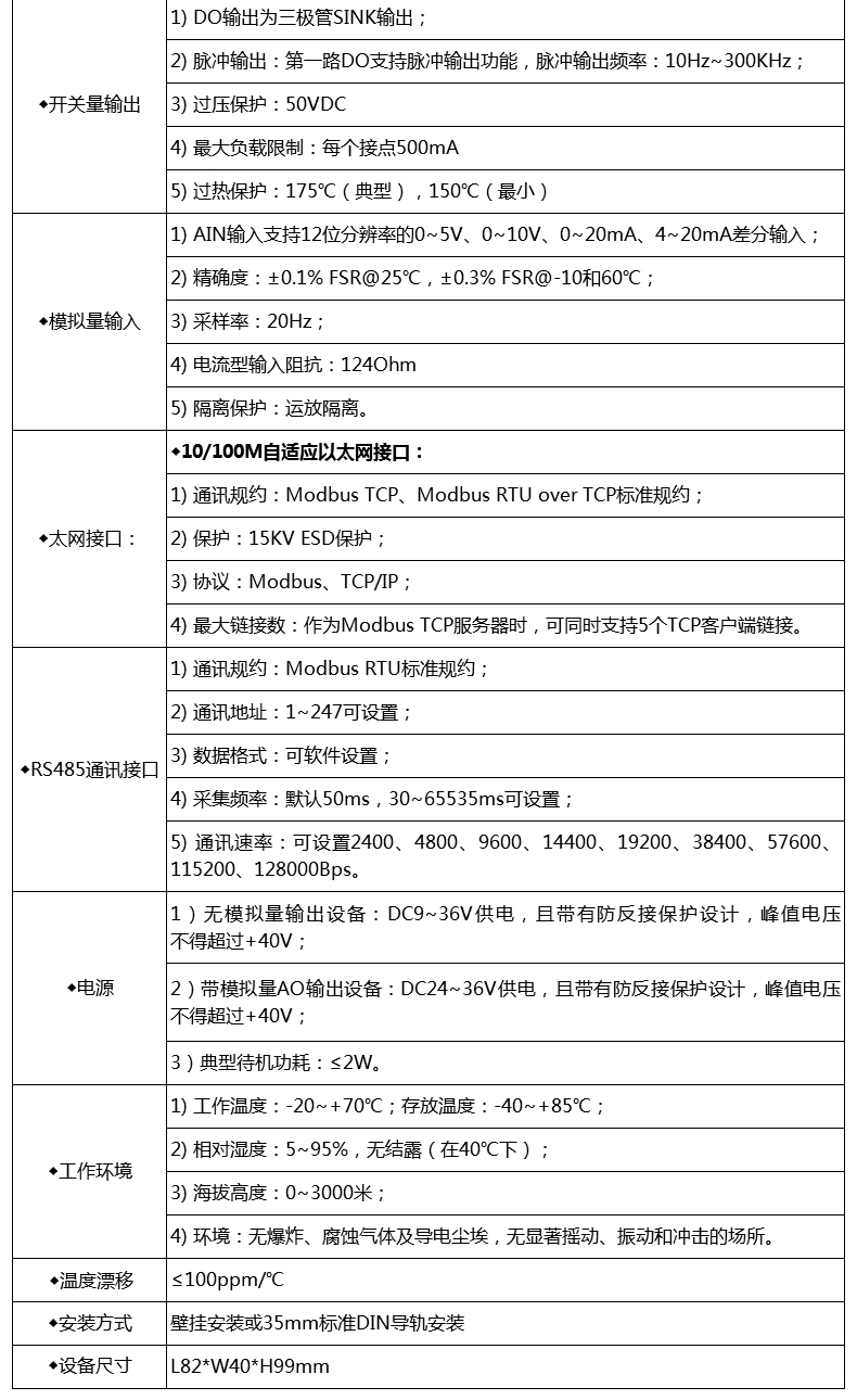
Ø通信规约采用标准Modbus TCP协议、Modbus RTU over TCP协议、MQTT协议;
Ø宽工作电压DC9-36V,并具防反接保护功能;
Ø采用工业级32位芯片,内置看门狗,并具有完善的防雷抗干扰措施,保证可靠性;
Ø1路隔离的10/100M自适应以太网接口,带15KV ESD保护;
Ø光耦隔离数字量输入,支持干湿接点输入,其中一路可用作脉冲计数,支持高速脉冲和低速脉冲模式,默认为高速脉冲频率高限为700KHz,可选低速脉冲频率高限为10KHz;
Ø支持DIN2~DIN12作为低速脉冲计数器,可设置防抖动时间1~2000ms,默认1ms,对应脉冲频率高限为1KHz;
ØDO输出支持三极管Sink输出,其中一路可用作高速脉冲输出,支持脉冲频率10Hz~300KHz;
Ø支持隔离的12位分辨率模拟量输入:0~5V、0~10V、0~20mA、4~20mA差分输入;
Ø1路RS485通信接口,支持标准的Modbus RTU协议,用于扩展;
Ø热电阻RTD输入支持PT100以及PT1000两种类型;
Ø1路DC电源输出给现场其他设备,减小现场布线难度以及成本;
Ø可通过局域网连接配置软件进行管理和配置,易于操作维护;
Ø带LED指示工作状态,具备复位按键进行复位,便于现场安装调试;
Ø采用金属外壳,防护等级IP30,金属外壳和系统安全隔离,特别适合于工控现场的应用;
Ø体积小,尺寸L82*W40*H99mm,支持壁挂安装或DIN35mm工业导轨安装方式。























从profibusDP转ModbusTCP,一网打尽转换技巧!