时间:2023-03-28 11:03
人气:
作者:admin
三种常见的串行数据标准RS-232、RS-422和RS-485按规格和电气接口进行描述。介绍了电缆端接技术、多个负载的使用、RS-232 的菊花链连接、RS-232 到 RS-485 的转换、RS-485 到 RS-232 的转换以及 RS-232 端口供电的 RS-485 转换。
介绍
“标准的伟大之处在于有这么多可供选择。这一声明是在最近的一次光纤会议上发表的,也适用于电接口标准。由于串行数据标准往往在特定行业中单独发展,因此我们拥有比我们应该更多的标准。
也许PC和电信应用最成功的串行数据标准是RS-232。同样,RS-485和RS-422是工业应用中最成功的标准之一。这些标准不直接兼容。然而,对于控制和仪表应用,通常需要在标准之间进行通信。本文讨论不同的标准(电气物理层规范),解释如何从一个标准转换为另一个标准,并演示如何在同一应用中组合不同的标准。
RS-232 电气规格和典型连接
RS-232链路最初旨在支持IBM PC上的调制解调器和打印机应用程序,但是,它现在使各种外围设备能够与PC通信。RS-232标准被定义为以低波特率(<20kbps)增加串行通信距离的单端标准。多年来,标准不断变化,以适应更快的驱动器,如MAX3225E,它提供1Mbps的数据速率能力。为了符合RS-232标准,MAX3225E等收发器必须满足表1所列的电气规格。典型的连接(图1)显示了使用硬件握手来控制数据流。
| 参数 | 条件 | 最小值 | 麦克斯 | 单位 |
| 驱动器输出电压,开路 | 25 | V | ||
| 驱动器输出电压,负载 | 3kΩ < RL < 7kΩ | ±5 | ±15 | V |
| 驱动器输出电阻,断电 | -2V < V < 2V | 300 | ||
| 压摆率 | 4 | 30 | V/μs | |
| 最大负载电容 | 2500 | pF | ||
| 接收器输入电阻 | 3 | 7 | 千分 | |
| 接收器输入阈值: | ||||
| 输出 = 标记(逻辑 1) | -3 | V | ||
| 输出 = 空间(逻辑 0) | 3 | V | ||

图1.典型的 RS-232 连接。
典型的RS-232信号(图2,CH1)摆幅为正和负。请注意左轴上 0V 迹线标记的相对位置。尽管RS-232数据是反转的,但从TTL/CMOS到RS-232并返回TTL/CMOS的整体转换可以恢复数据的原始极性。典型的RS-232传输很少超过100英尺,原因有两个。首先,发射电平(±5V)和接收电平(±3V)之间的差异仅允许2V的共模抑制。其次,较长电缆的分布电容会通过超过最大额定负载(2500pF)来降低压摆率。由于RS-232设计为点对点接口而非多点接口,因此其驱动器的额定值为3kΩ至7kΩ的单负载。因此,菊花链方案通常用于多点接口应用(图 3)。

图2.RS-232接收器接受双极性输入信号(顶部迹线,CH1)并输出反相TTL/CMOS信号(底部迹线,CH2)。

图3.菊花链允许在一条RS-232线路上安装多个从属收发器。
菊花链器件及其局限性
在菊花链配置中,RS-232信号通过一个接收器进入并环通到发射器。对于数据传输线上的后续设备重复此配置。电缆断裂是这种技术的一个主要问题。从机1和从机2之间的中断会阻止所有下游设备发送或接收数据。其他多点RS-232技术包括预缓冲或升压RS-232输出驱动(使其能够并联驱动多个5kΩ输入)。
为了消除菊花链网络的相关问题,Maxim开发了MAX3322E/MAX3323E,专门设计用于多点应用。这些独特的器件采用 5k 的逻辑开关输入电阻。未选择器件时,其输入电阻保持高阻抗状态,允许沿共享总线与其他器件进行通信。
菊花链网络问题的另一种解决方案是将RS-232 Rx和Tx信号转换为RS-422信号(见表2)。RS-422是一种差分标准,允许在更远的距离上进行传输。RS-422 输入具有更高的输入电阻,加上更高的驱动能力,允许连接多达 4 个节点(图 422)。RS-3162的另一个优点是发射和接收路径分开,不需要方向控制。设备之间的任何必要的握手都可以使用软件(XON/OFF握手)或硬件(一组单独的双绞线)执行。MAX232提供了一种经济的RS-422和RS-232信号转换方式。
| 参数 | 条件 | 最小值 | MAX | 单位 |
| 驱动器输出电压,开路 | ±10 | V | ||
| 驱动器输出电压,负载 | RL= 100Ω | 2 | ±10 | V |
| -2 | ||||
| 驱动器输出电阻 | A 到 B | 100 | Ω | |
| 驱动器输出短路电流 | 每个输出到公共 | 150 | 马 | |
| 驱动器输出上升时间 | RL= 100Ω | 10 | 位宽的百分比 | |
| 驱动器共模电压 | RL= 100Ω | ±3 | V | |
| 接收器灵敏度 | V厘米 <±7V | ±200 | 毫伏 | |
| 接收器共模电压范围 | -7 | 7 | V | |
| 接收器输入电阻 | 4 | 千分 | ||
| 差分接收器电压 | 操作 | ±10 | V | |
| 承受 | ±12 | V |

图4.典型的RS-422系统允许差分传输线路上多达<>个从机收发器。
RS-485和RS-422之间的差异及其在应用中的使用
RS-422和RS-485收发器经常相互混淆;一个假定是另一个的全双工版本。然而,其共模范围和接收器输入电阻的电气差异使这些标准适用于不同的应用。由于RS-485符合所有RS-422规范(表3),因此RS-485驱动器可用于RS-422应用。然而,事实并非如此。RS-485驱动器的共模输出范围为-7V至+12V,而RS-422驱动器的共模范围仅为±3V。RS-4驱动器的最小接收器输入电阻为422kΩ,RS-12驱动器的最小接收器输入电阻为485kΩ。
| 参数 | 条件 | 最小值 | MAX | 单位 |
| 驱动器输出电压,开路 | 1.5 | 6 | V | |
| -1.5 | -6 | V | ||
| 驱动器输出电压,负载 | RL= 100Ω | 1.5 | 5 | V |
| -1.5 | -5 | V | ||
| 驱动器输出短路电流 | 每个输出到公共 | ±250 | 马 | |
| 驱动器输出上升时间 | RL= 54Ω | 30 | 位宽的百分比 | |
| CL= 50pF | ||||
| 驱动器共模电压 | RL= 54Ω | ±3 | V | |
| 接收器灵敏度 | -7V < V厘米< 12V | ±200 | 毫伏 | |
| 接收器共模电压范围 | -7 | 12 | V | |
| 接收器输入电阻 | 12 | 千分 |
为了降低布线费用并实现更长的线路长度,RS-485收发器已成为销售点、工业和电信应用中的流行标准。RS-485 更宽的共模范围还支持更长的线路长度和更高的每个节点输入电阻,从而允许将更多节点连接到总线(图 5)。

图5.与RS-422相比,RS-485连接具有更高的输入阻抗和更宽的共模范围,可实现更长的线路长度。
差分RS-485传输(图6)沿双绞线电缆的每一段(导线)产生相反的电流和磁场,从而通过交叉消除每根导线周围的相反场来最大限度地减少发射的电磁干扰(EMI)。对于通过长电缆或高数据速率传输,电缆显示为传输线,应以电缆的特性阻抗端接。RS-485连接的这一方面会引起混淆。线路是否需要端接,如果需要,应如何端接?如果设计人员不是最终用户,这些问题是否应该留给安装程序来解决?对于大多数RS-485收发器,数据手册指出了当电缆充当传输线时,可以在无端接和简单的点对点端接之间进行简单的选择(图7)。A-B 端子上的端接电阻是无害的。默认情况下,传输线应端接在线路上的最后一个收发器(总线)。

图6.RS-485线路上的相反极性信号通过交叉抵消彼此各自的磁场来最小化EMI。上述示波器照片上的GND参考已被移动(偏移),以清楚地显示RS-485输出信号的反极性。

图7.传输线端接电阻器的选择取决于应用。
故障安全
决定是否需要终端电阻只是实现RS-485系统的一部分问题。通常,如果A>B+485mV或更高,则RS-1接收器输出为“200”,如果B>A为0mV或更高,则为“200”。在半双工RS-485网络中,主收发器在向从机发送消息后对总线进行三态处理。然后,在没有信号驱动总线的情况下,接收器的输出状态不确定,因为A和B之间的差值趋于0V。如果接收器输出RO为“0”,则从机将其解释为新的起始位,并尝试读取以下字节。结果是成帧错误,因为停止位从未发生。公共汽车无人认领,网络停滞不前。
遗憾的是,对于0V差分输入,不同的芯片运行可以在RO上产生不同的输出信号。原型可以完美地工作,但是,某些节点将在以后的生产运行中失败。要解决此问题,请偏置总线,如图7所示,在多点/故障安全端接下。对总线进行偏置可确保当总线处于三态时,接收器输出保持“1”。或者,也可以使用“真正的故障安全”接收器,如MAX3080 (5V)和MAX3070 (3V)系列。这些器件通过将接收器的阈值更改为-1mV来确保RO输出为“0”,以响应50V差分输入。
RS-232/RS-485 协议转换器
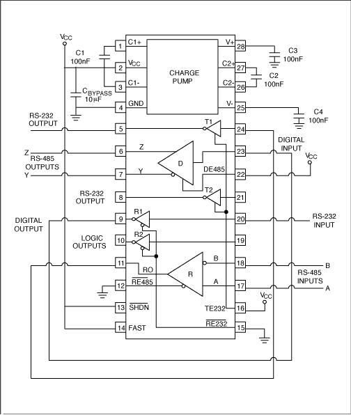
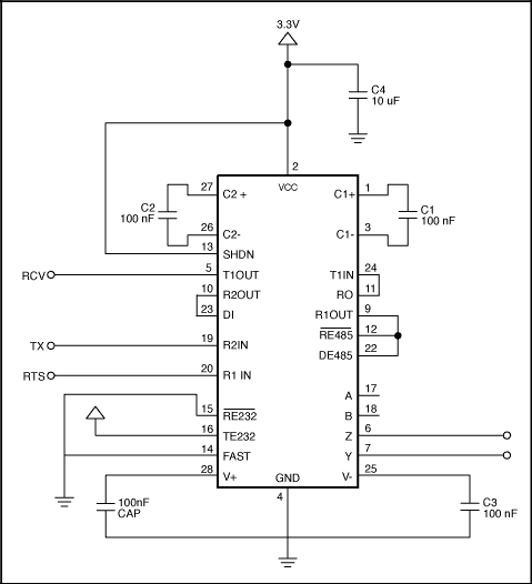
MAX3162是一种独特的器件,它包含RS-232和RS-485接收器和发送器。单个IC中包含的各种通信设备使个人能够在RS-232和RS-485信号之间进行双向转换。图8所示电路给出了MAX3162,配置为在点对点应用中双向转换RS-232和RS-485信号。

图8.MAX3162在点对点应用中在RS-232和RS-485信号之间进行双向转换。
图9所示为MAX3162配置为RS-232/RS-485多点协议转换器。平移方向通过RTS信号R1IN控制。单端RS-232接收器输入信号转换为差分RS-485发射器输出。类似地,差分RS-485接收器输入信号被转换为单端RS-232发射器输出。在R232IN上接收的RS-2数据在Z和Y上作为RS-485信号传输,在A和B上接收的RS-485信号在T232OUT上作为RS-1信号传输。
RTS线路是在从RS-232转换为RS-485的电路中控制总线方向的常用方法。RS-232 端口上的这条线控制 RS-485 收发器是充当发射器还是接收器(图 9)。请注意,除非系统监视RS-485驱动程序输入DI,否则系统无法确定UART发送缓冲区中的数据字节是否已传输。也就是说,在使用DE输入改变总线方向之前,系统必须允许固定的时间延迟或主动监控DI输入。
其他方向控制技术包括使用微控制器并用数据驱动DE输入,同时将A-B线拉开(将上拉电阻从A连接到5V,并将下拉电阻从B连接到地)。这些电阻的值随电缆电容而变化,但典型值为1kΩ。

图9.MAX3162在多点应用中可在RS-232和RS-485信号之间进行双向转换。
端口供电设备
从RS-232到RS-485的许多转换器都是“端口供电转换器”,其中 RS-485 电源来自 RS-232 RTS 线路(有时是 RTS 和 CTS (DTR) 线路的组合)。由于RS-232端口的可用功率有限,因此当使用端口供电的转换器(例如485个RS-485端接)时,无法实现RS-200启动电压。然而,低接收器门限(<>mV)允许相当的误差余量。这种技术在短线路长度且 A-B 端子上没有端接电阻的系统中是可以接受的。
热插拔
当电路板插入热背板或通电背板时,数据总线的差分干扰可能导致数据错误。在初始电路板插入时,数据通信处理器会经历自己的上电顺序。在此期间,处理器的逻辑输出驱动器为高阻抗,无法将MAX3060E/MAX3080E的DE和/RE输入驱动至定义的逻辑电平。处理器逻辑驱动器的高阻抗状态漏电流高达±10mA,可能导致标准CMOS使能收发器的输入漂移到不正确的逻辑电平。此外,寄生电路板电容可能导致VCC或GND耦合到使能输入。如果没有热插拔功能,这些因素可能会使能收发器的驱动器或接收器。
审核编辑:郭婷
从profibusDP转ModbusTCP,一网打尽转换技巧!