时间:2023-03-31 11:14
人气:
作者:admin
IrDA是一种标准化的无线红外数据通信方法。现代产品通常支持RS-232和IrDA,满足传统要求。本应用笔记描述了使用单个UART实现两个接口的方法。
背景
术语数据通信接口是模棱两可的,但它可以解析为三个易于理解的层:物理层定义电气特性和硬件通信速度,协议层定义数据格式,应用层使用这种数据格式在给定设备中执行任务。例如,IrDA中的应用层IrTran-P用于数码相机和其他成像设备中以传输图像。
RS-232仅包含物理层,但IrDA包含所有三个层(物理,协议和应用)。IrDA包括几个不同的物理层:SIR(115kbps),MIR(1Mbps),FIR(4Mbps)和VFIR(16Mbps)。由于RS-232和IrDA SIR使用相同的数据成帧器(通常称为UART),因此本文仅考虑RS-232和IrDA SIR物理层。
由于RS-232(直到最近)在过去三十五年中几乎包含在每台计算机中,因此它是异步串行通信中使用最广泛的物理层。大多数个人计算机正在用通用串行总线(USB)取代RS-232,但RS-232在网络设备、工业控制设备和销售点设备中仍然很常见(表1)。
| 规范 | 最低 | 最大 |
| 每条数据线的变送器数量 | 1 TX | |
| 每条数据线的接收器数量 | 1 个接收 | |
| 电缆长度 | C < 2500pF | |
| 数据速率 | 20k比特/秒* | |
| 负载驱动器输出范围 (0V 失调) | ±5V | ±15V |
| 最大驱动器短路电流 | 100毫安 | |
| TX 负载电阻 | 3kΩ | 7kΩ |
| 最大压摆率 | <30V/us | |
| 接收输入范围 | -25V | +25V |
| 接收输入灵敏度 | -3V | +3V |
| 接收输入电阻 | 3kΩ | 7kΩ |
| * 尽管有此规格,但某些器件支持高达 1Mbit/s 的数据速率。 | ||
红外数据协会(IrDA)成立于1993年,其目标是定义一个允许红外设备之间通信的3层接口。IrDA SIR成立于1994年,此后不久,微软在Windows 95中增加了对IrDA的支持。IrDA现在可用于笔记本电脑,手机,数码相机,个人数字助理(PDA)和寻呼机等设备。表 2 列出了对 IrDA SIR 物理层重要的一些规格。®®
| 规范 | 最低 | 最大 |
| 传输 | ||
| 峰值波长 | 850纳米 | 900纳米 |
| 角度范围内的强度 | 40毫瓦/秒 | 500毫瓦/秒 |
| 半角 | ±15° | ±30° |
| 数据速率 |
115.2千字节 |
|
| 脉冲持续时间 @ 2.4kbps | 1.41us | 88.55us |
| 脉冲持续时间 @ 115.2kbps | 1.41us | 2.23us |
| 上升和下降时间 | 600ns | |
| 收到 | ||
| 角范围内的辐照度 | 4uW/厘米2 | 500毫瓦/厘米2 |
| 半角 | ±15° | |
| 接收器延迟 | 10毫秒 |
传统方法
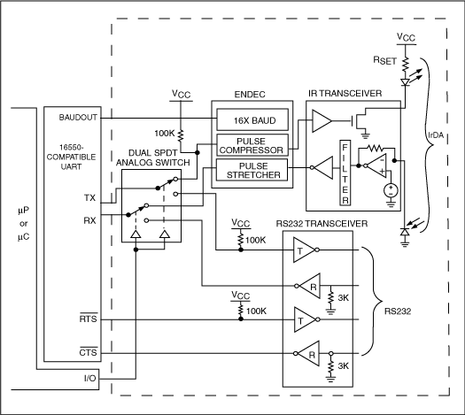
在只有一个UART的系统中实现IrDA和RS-232通常需要四个IC:双通道SPDT模拟开关、编码器/解码器(ENDEC)、RS-232收发器和IR收发器(图1)。表3显示了适合所得电路的IC。

图1.这种传统的单UART方法使用四个IC实现IrDA和RS-232。
| 双单刀双掷模拟开关 | |
| 美信集成 | MAX4567 |
| 恩德克 | |
| 安捷伦 | HSDL-7000 |
| 德州仪器 | TIR1000 |
| RS232 收发器 | |
| 美信集成 | MAX232、MAX232A*、MAX3232E** |
| 红外收发器 | |
| 美信集成 | MAX3120 |
|
* 改进的规格。 ** 其他改进的规格。 |
|
模拟开关由 μP 或 μC 的通用输出控制,并将发送 (TX) 和接收 (RX) 信号引导至相应的收发器或从相应的收发器发出。为了满足 IrDA SIR 操作的标准,TX 信号必须通过 ENDEC 的编码器部分,该部分将传统的 UART NRZ 信号压缩为 IR 收发器所需的单个 RZ 脉冲(图 2-3)。RX信号需要相反的处理,因此从红外收发器路由到ENDEC的解码器部分。解码器将单个脉冲拉伸为UART可以识别的传统NRZ信号。然后,红外收发器仅在红外光谱中发送和接收信息。

图2.编码器(脉冲压缩机)前的UART帧。

图3.编码器(脉冲压缩机)之后的红外帧。
更直接的是RS-232操作,其中模拟开关将TX和RX信号引导到RS-232收发器或从RS-232收发器引出。由于RS-232收发器不需要ENDEC,因此可以直接接受进出UART的TTL/CMOS信号。RS-5收发器只不过是一个电平转换器,其中TTL/CMOS电平反转,然后使用内部电荷泵转换为大于+5V和小于-<>V的电平。
替代方法
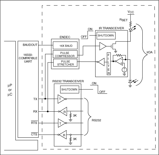
图1的常用替代方案是无需使用模拟开关。这种方法也在单UART系统中实现了IrDA和RS-232,只需要三个IC:编码器/解码器(ENDEC),RS-232收发器和IR收发器。IR 和 RS-232 收发器的 TX 线连接在一起,因此无需模拟开关。类似的连接适用于两个收发器的 RX 线路。
通用TX线同时向IR和RS-232变送器传输数据,但同时激活两个变送器会浪费功率,并且在应用中很少需要。许多设计人员试图通过以电子方式断开未使用的收发器的电源来解决这个问题,但这种安排是无效的,因为未使用的收发器仍然通过内部保护二极管由发射器输入线路上的电压供电。因此,替代方法需要仔细选择两种发射器,使其不如传统方法万无一失。因此,您应确保图 232 中的 IR 和 RS-4 收发器具有关断功能,无需断开电源即可启用(图 4)。表4列出了适合该电路的IC。

图4.这种替代的单UART方法使用三个IC实现IrDA和RS-232。
| 恩德克 | |
| 安捷伦 | HSDL-7000 |
| 德州仪器 | TIR1000 |
| RS232 收发器 | |
| 美信集成 | MAX3222 |
| 红外收发器 | |
| 美信集成 | MAX3120 |
更好的方法
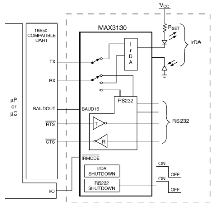
在只有一个UART的系统中实现IrDA和RS-232不再需要三个或四个IC。相反,图1中的传统电路现在可以通过单个IC实现(图5)。该IC (MAX3130)在单个28引脚SSOP封装中包含了四个必要的功能。施加到/IRMODE引脚的逻辑信号控制双通道SPDT型的内部模拟开关。该开关在高电平时将信号引导至 RS-232 收发器/从 RS-16 收发器引导信号,在低电平时将信号引导至 IR 收发器。内部 ENDEC 借助 UART 的 BAUDOUT 信号提供的波特 232 时钟压缩和拉伸这些信号。独立的RS-3130和IR关断电路可在不使用时关闭IC的某些部分,从而延长便携式应用中的电池寿命。MAX4与图1所示的<>-IC电路相当,因为它还包括边缘检测电路,用于监测未使用接口上的活动。

图5.更好的单UART方法仅使用一个IC实现IrDA和RS-232。
改进了其他常见问题的解决方案
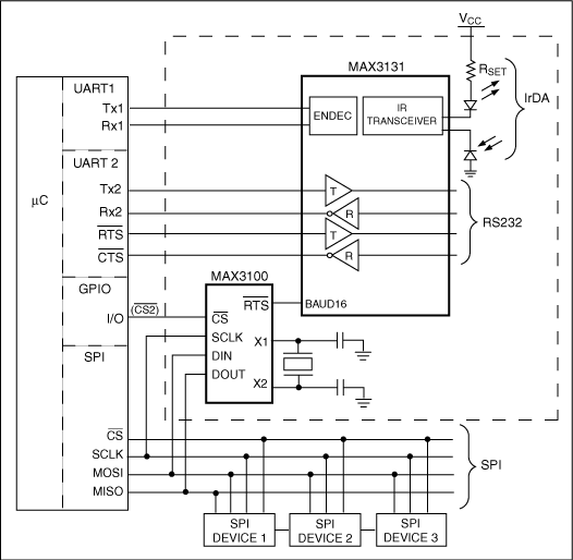
当今的许多微处理器和微控制器(μP和μC)都包含多个内部UART,如果系统处理器中有两个UART可用,则不需要双SPDT模拟开关。对于此类系统,MAX3131在单个232引脚SSOP封装中集成了ENDEC、IR收发器和RS-28收发器,具有独立的关断电路(无模拟开关)(图6)。这种方法不需要μP I/O引脚,因为它不包括要控制的模拟开关。

图6.更好的双UART方法仅使用一个IC实现IrDA和RS-232。
某些μC内部的UART无法提供与行业标准16550 UART产生的BAUDOUT信号等效的信号。(波特率信号只是一个比所选波特率快 16 倍的时钟。所有 ENDEC 在某个时候都需要这个波特 16 时钟,为 9600 波特以外的速率创建这样的时钟并非易事。首先,在任何通信之前都必须存在波特16时钟,并且第一次通信是9600波特。当时,两个连接的 IrDA 系统就每个系统支持的最快数据速率达成一致。然后必须相应地调整(增加)波特16时钟,以更快和当前的波特率构建所有新通信。您不能简单地用一些触发器和跳线来划分晶体振荡器信号;系统必须通过软件控制波特16时钟。
图7所示为配置MAX3100和现有SPI的方法™端口,因此只需使用一个额外的 I/O 引脚 (/CS16) 即可通过软件修改 Baud2 时钟。作为世界上最小的带有SPI前端的UART,MAX3100还可以通过SPI端口产生软件可调的波特16时钟。看起来很奇怪,但时钟实际上是从MAX3100的/RTS引脚中产生的。图7所示为MAX3100向MAX16发送波特3131字节时钟,但其它需要波特16字节时钟的ENDEC IC(包括MAX3130)也可以。

图7.MAX3100电路仅需一个额外的μC I/O即可实现软件可调波特16时钟发生器。
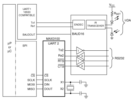
某些应用要求每个通信接口使用单独的UART,但设计人员可能迫于成本或现有设计限制,只能使用一个内部UART的μP。这种情况会产生一个昂贵而复杂的系统。更糟糕的是,如果μP上没有八个I/O引脚来连接到第二个并行硬件UART,则选项很快就会耗尽。图8显示了世界上最小的硬件UART(MAX3100)如何通过SPI端口连接到1P或1C,从而提供第二个UART。

图8.世界上最小的硬件UART(MAX3100)通过SPI端口连接到微处理器(或微控制器),以提供第二个UART。
结论
电子设备通常包含多个数据通信接口,将IrDA SIR添加到已经支持RS-232的设备中可以增加便利性,而不会增加太多成本。另一方面,将RS-232添加到仅支持IrDA的系统中,使该系统与其他类型的设备兼容。此外,已经支持RS-232和IrDA的旧系统是升级以减少关键电路板空间和成本的绝佳前景。因此,在将RS-232和IrDA SIR设计到单个设备中时,了解模块如何组合在一起以及您的选择会非常有帮助。
审核编辑:郭婷
从profibusDP转ModbusTCP,一网打尽转换技巧!