时间:2022-08-23 11:47
人气:
作者:admin
前言
如果当前节点有网络管理,我给的答案很明确,不是!之所以要写这个主题,是因为实际工作中,接触的很多工程师对这两个概念有点混淆,因此本文侃侃这两个概念。注意,本文基于节点有网络管理的前提进行讨论。
Autosar EcuM
Autosar的模块划分很细,分工也很明确,也正因如此才使得软件有了层次,即分层。同时,也使得抽象模块具有更好的跨平台移植性。
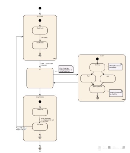
这里说一下EcuM模块,本文不讲EcuM功能,但为什么提EcuM呢?EcuM即Ecu Manager,这样直白的解释,我们应该清楚了,EcuM就是管理Ecu的。Autosar中,EcuM使用Phase、Mode、State表示Ecu各个状态,每个层级对内对外可见性不同,EcuM状态图如下所示:

由上图是不是可以看出什么?这既是我们常说的“
节点唤醒
说的更具体一点就是EcuM切换到Run Phase时,节点唤醒。如果要从外部评判节点唤醒,就是外设功能供电且正常工作,可以在电源中看到电流达到正常的工作电流。但此时网络唤醒了吗?
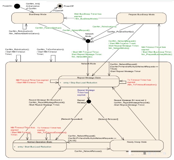
Autosar xxNM
这里xx指总线类型,CAN/Flexray/Ethernet等。本例以CANNM为例讨论。刚才提到EcuM进入RUN Phase阶段即我们常说的“节点唤醒”,和网络唤醒等价吗?说到这里,我们应该都清楚了,这本就不是一回事。节点唤醒不能看作是网络唤醒。而且Autosar也给了我们很明确的答案,不然为什么又会分出CANNM呢?

如上图,这个答案给的是不是更明确一些,CANNM和EcuM干的就不是一件事,因此也就不能将两者等价。由上图可以看出,EcuM上电,网络从Bus Sleep Mode切换到Network Mode需要有附加条件,一般是如下两种情况满足其一,第一有网络主动请求(CanNm_NetworkRequest()),第二网络有被动唤醒请求(CanNm_PassiveStartup())。如果没有外部请求,网络会一直在Bus Sleep Mode状态呆着,如果用Canoe等设备监控,可以看到当前节点不发任何报文到总线上,只能接收总线报文(EcuM在RUN Phase阶段时)。
总结来说,就是EcuM处于RUN Phase阶段是网络能进入Network Mode的充分必要条件。换成我们常说的就是:
节点唤醒是网络唤醒的充分必要条件
说到这里我们应该对这两个概念有了一定认知,如果当前节点有网络管理,且收到网络管理报文唤醒网络,那么总线必须先有一帧报文唤醒Ecu,Ecu进入了RUN Phase阶段,收到的网络管理报文才能送到上层模块(如EcuM,BswM,ComM,NM等),进而上层才能决定开启通信,报文才能外发到总线。如果收到非网络管理报文,Ecu会唤醒,也可以理解为Ecu被供电(主程序被周期调度),因为不是有效唤醒源,之后Ecu走下电流程。至于Ecu收到非网络管理报文保持Ecu唤醒多久取决于系统需求。
审核编辑:刘清
从profibusDP转ModbusTCP,一网打尽转换技巧!