时间:2022-08-23 20:29
人气:
作者:admin
Modbubs 485转Profinet网关连接台达变频器的配置案例,用到的设备为西门子1200PLC一台,耐特森Modbus 485转Profinet网关一个,台达变频器一台。
Modbus 485转Profinet网关配置方法:打开博图,新建项目并添加gsd文件。

建立Profinet连接,设定Modbus 485转Profinet网关的IP地址和设备名称,IP要和Modbus 485转Profinet网关保持在同一网段。

进入Modbus 485转Profinet网关设备视图选择输入输出的总数据长度,

从右侧硬件目录中添加所选长度,

下载配置到PLC,打开Modbus 485转Profinet网关配置软件进行modbus参数配置,点击红圈中的新建,选择PN2MM。

设置Modbus 485转Profinet网关的IP地址和设备名称,要和PLC组态保持一致。


设置Modbus 485转Profinet网关的485参数波特率,数据位,奇偶校验要和从站要保持一致。

响应等待和轮询延时需要根据从站设备调整时间间隔,如果从站回复速度慢则将响应等待时间调大,如果从站回复后要求等待一段时间再接收下条命令,那么需将轮询延时调大。在Modbus RTU上右键选择插入,在下级菜单中点击Node填写从站站号。


继续右键点击插入,

根据不同需求选择所需功能,

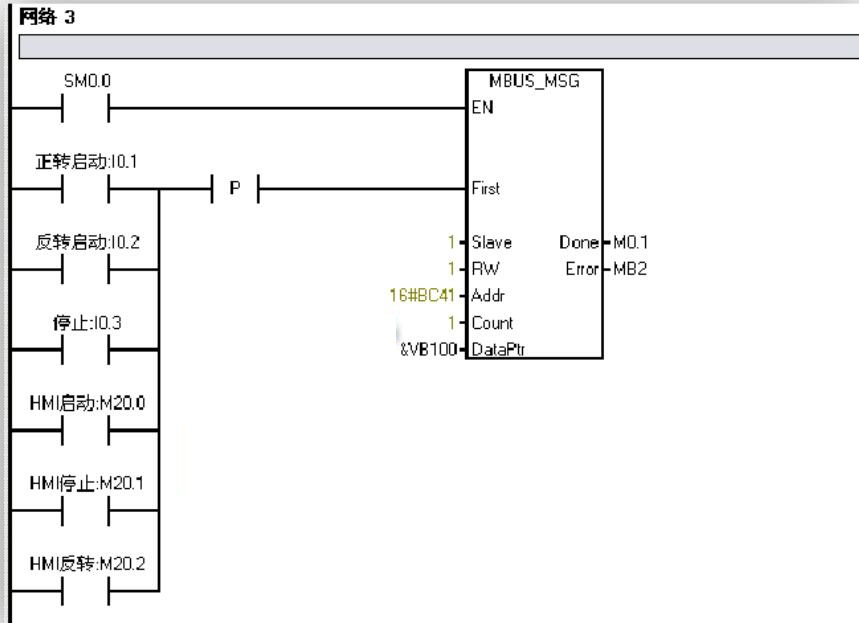
下面是一个客户改造现场,之前客户使用西门子200PLC连接台达变频器,现改用1200PLC通过Modbus转Profinet网关连接。客户的485参数为波特率9600 偶校验 8个数据位一个停止位,输出命令轮询模式可根据从站要求改为连续输出或缝变输出。

注意:在Modbus 485转Profinet网关配置软件中如果校验位不是无的情况下数据位要选择9,此处可以看到地址为16#BC41(十进制48193)站地址为1。

但是台达通讯手册地址为2000H(8192)这是因为西门子PLC中加入了4XXXX的地址区并且由于PLC起始地址有40001开始所产生了偏移由。此可知命令寄存器地址区为4区,对应功能码为06或10(具体看从站要求)。

依次填入Modbus参数,

在NODE上点击右键选择插入选择,本例以06功能码为例。

填写从站地址,注意要写十进制数并且不用加地址区。

内存映射起始地址为1500对应PLC的Q地址起始地址,输入对应的数据即可启动 停止变频器(注意:有些设备数据高低字节会交换,可根据需要选择字节交换功能)。
从profibusDP转ModbusTCP,一网打尽转换技巧!