时间:2022-08-24 09:27
人气:
作者:admin
USB Type-C™ 规范引入了通过 USB 提供可扩展电力传输的新选择,但该规范错综复杂,开发人员面临着安全和布局问题。
本文将介绍 USB Type-C(也称为 USB-C)插座解决方案,并指导开发人员如何在新设计中集成和布设这些 USB-C 插座连接器,以便为外部设备安全地提供可扩展 USB 电源。
USB-C 简介
最初的 USB 1.1 标准规定最大电流为 500 毫安 (mA) @ 5 V(2.5 W),USB 2.0 允许的最大电流相同。而 USB 3.1 规范有所改变,其允许最大 900 mA 的电流。所有这些标准都使用常见的矩形 USB 连接器。但是,随着 USB 变得无处不在,其应用及相关需求在连接器兼容性和电力传输能力方面也随之增加。
这些需求促成了 USB Type-C™ 标准的发展。USB-C 不是数据传输规范,而是一种新的微型 USB 连接器标准。纵观其历史,USB 一直受到连接器兼容性问题的困扰。只要插入标准矩形 USB Type-A 连接器,必定会受到墨菲定律的困扰:无论用户如何插入该极化连接器,总是插反(图 1)。即使以正确的方向插入,该连接器也可能无法正确就位,导致需要不断地颠倒连接器并重新插入。

图 1:自 USB 1.1 诞生以来,类型众多的 USB 连接器一直困扰着开发人员和用户。消费类计算机上最常见的连接器是 USB Type-A 连接器,用于 USB 1.1、2.0、3.0 和 3.1。(图片来源:维基百科)
鉴于极化 Type-A 连接器的大尺寸,为了更容易地集成在小型消费类设备上,开发人员开发了尺寸较小的极化连接器类型:梯形的微型和迷你型连接器。即使是这些连接器,对于开发人员和用户来说也有与 Type-A 相同的方向问题。
新型 USB-C 连接器(图 1 右下方)仅略大于 Android 智能手机和物联网 (IoT) 设备上的 USB micro-B 连接器。它同时取代了计算机(主机)和设备连接器,从而只需一条线就可以连接各种设备。此外,USB-C 连接器没有锁扣且没有首选方向,无论如何插入,都可实现稳固连接。
USB-C 连接器引脚排列和功率级
USB-C 连接器支持 USB 2.0 和 USB 3.1。当用于 USB 3.1 时,标准要求其同时支持向后兼容 USB 2.0,并且在新设计中推荐使用这种方式。但是,对于低数据速率设计,该连接器也可仅用于 USB 2.0。

图 2:该 USB-C 24 针插座连接器是非极化型且支持正反插,无论插入方式如何,都可以轻松连接插头。(图片来源:STMicroelectronics)
观察 USB-C 连接器插座的引脚排列,四个接地引脚 (GND) 布置在连接器的外侧(图 2)。这有助于提高抗噪性,并且还可以轻松连接到金属接地连接器外壳。中间是两对标准 USB 2.0 双向数据引脚 D+ 和 D-,它们对于所有 USB-C 数据传输应用都是必需的。USB 3.1 具有独立的高速数据发送和接收路径,接收引脚 RX1+ 和 RX1 与 RX2+ 和 RX2- 相对排在两侧。USB 3.1 发送数据路径同样是 TX1+ 和 TX1- 与相对的 TX2+ 和 TX2-。
USB-C 连接器标准还支持视频传输,包括 DisplayPort 和 HDMI。该标准称之为交替模式,本文不做介绍。
在这种背景下,重要的是 USB-C 连接器标准规定的最大传输电流高达 5 V 下 3.0 A,功率高达 15 W。USB 电力传输标准 v2.0 更进一步,它规定支持 USB 3.1 的 USB-C 连接器可以提供高达 100 W 的功率(20 V,5 A)。该功率由四个 VBUS 引脚输出。这使 USB 接口从辅助电源成为主电源。
实施 USB-C 连接器设计可能会非常棘手
若要在项目中支持高达 100 W 的功率,需要谨慎执行电路板布局步骤,确保用户和开发人员的安全。大多数项目都不需要如此高的功率;例如,对于电流非常高的智能手机充电器,其额定电流可能为 3.0 A。但是,多数商用 USB-C 连接器的常见最佳设计是 VBUS 和 GND 引脚之间为 5.0 A。Amphenol FCI 的 USB 3.1 10137062-00021LF Gen 1 直角型 USB-C 连接器支持这种设计。
该 USB-C 插座连接器可支持最大 5 A 的电流,因此,100 W 的输出将需要 20 V DC。但是,对于大多数项目而言,25 W(5 V,5 A)就足够并且还安全。该 USB-C 连接器支持每秒 5 千兆比特 (Gbit/s) 的 USB 3.1 Gen 1 数据速率,最大额定电压为 100 V DC 或 AC,根据 100 W 最大功率规格,可提供最大 1 A 的电流。
该连接器支持表面贴装或通孔组装,其位于印刷电路板的顶部。不锈钢连接器外壳比铝更坚固,并且通过电气连接至 GND 引脚。
外壳必须使用四个窄卡舌接地,而卡舌会滑入印刷电路板的插槽内,连接器每侧各两个。务必使用大量焊料将这些卡舌焊接到电路板电源接地层,以确保牢固连接。
USB-C 连接器信号布线
USB 3.1 高速差分信号必须仔细布线,使它们彼此相邻且长度完全相同。保持差分信号的走线尽可能短,以最大限度地降低 EMI。为获得最佳抗噪性,请将差分信号置于印刷电路板的内层。如果在印刷电路板外层上布线,则用接地走线包围差分对走线来隔离来自其他数据线的信号。此外,务必在实心接地面上布设差分信号,以最大限度地降低 EMI。
设计印刷电路板时,需使差分走线阻抗为 90 欧姆 ±10%,以匹配 USB 电缆差分阻抗。另外,每条走线的布设方式要使每对的单端阻抗相同。一般说来,在这种情况下,差分对的阻抗是其中一对阻抗的两倍。因此,布设走线时应使每个单端阻抗等于或接近 45 欧姆 ±10%。
如何安全地布设 USB-C 功率信号
布设功率信号更为关键。为防止与项目外壳或用户发生意外短路,必须小心谨慎,确保安全地输出 5 A 电流。该电流可以布设在印刷电路板的顶层或底层,但不应太靠近印刷电路板的边缘。这样有助于防止由于项目外壳受冲击或损坏而导致与外壳意外连接。
要通过厚度为每平方英尺 2 盎司的铜覆层在印刷电路板上提供 5 A 的电流,需要 44.6 密耳的走线宽度。更安全的方法是通过在印刷电路板内层布设 5 A 电流,以隔离电流免受任何外部干扰,这需要在相同铜密度下使用 116 密耳的走线宽度(基于 IPC-2221 标准计算)。在 VBUS 连接器引脚附近的覆铜应尽可能多,以防止电流损失。
垂直安装 USB-C 连接器
如果印刷电路板空间非常宝贵,可以垂直安装 USB-C 插座连接器。为此,Amphenol FCI 提供了 USB 3.1 10132328-10011LF 垂直安装 USB-C 连接器。
这款垂直 USB-C 连接器支持 10 Gbit/s 的 USB 3.1 Gen 2 数据传输标准。它还支持 100 W 的电力输出,其最大额定电压为 100 V DC 或 AC,并且能够提供高达 5 A 的电流。该产品采用与直角型连接器相同的不锈钢外壳构造。如同直角型连接器,需使用大量焊料确保外壳上的四个卡舌通过印刷电路板上的孔实现安全接地。
与直角型插座不同的是,它只是表面贴装在连接器的小端,使 VBUS 电源触点更靠近信号触点。其中必须谨慎布设电源触点,使其远离信号触点。若空间狭窄,最安全的方法是将数据对和 VBUS 电源触点放置在不同的印刷电路板层上。
在为上述插座连接器供电时,USB 主机和设备之间有一个简短的握手协议,决定了提供多大的电源。IC 可以处理 USB 灌入至拉出连接,使得这个过程对开发人员来说是透明的。
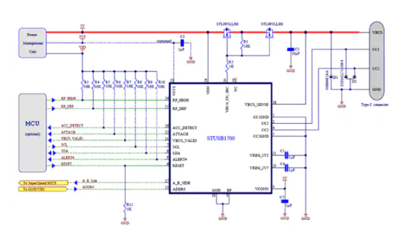
STMicroelectronics 的 STUSB1700 USB-C 源控制器就是一个很好的例子。这可以安全地管理 5 V USB-C 主机与设备的连接。在供电时,STUSB1700 可以检测并防止电源短路、电流消耗超过设置的限值、过热高于 145°C、欠压和过压状况,以及反向电流和反向电压状况。这极大地简化了 USB-C 系统的安全设计,同时为开发人员降低了复杂性。

图 :此电路中的 STUSB1700 输出 3 A 电流,可独立工作。如果由带有 I2C 接口的可选微控制器管理,则必须添加上拉电阻 R3 至 R10。(图片来源:STMicroelectronics)
STUSB1700 用于 USB-C 主机连接器,可以检测主机与设备之间的新连接。该产品可以确定设备的电源需求并提供必要的电流。此外,还可确定设备是否为数字音频附件,以便可以向微控制器发出信号,通过 USB-C 端口提供数字音频。它可以与 USB 设备协商,以确定电源需求为 USB 默认值(最高 900 mA)、USB 中电流(最高 1.5 A)还是 USB 高电流(最高 3.0 A)。
总结
新 USB-C 标准可以轻松安全地为设计适当的设备提供高达 100 W 的电力。随着所有智能手机、数码相机、计算机和电子配件都标准化为一种易于使用的连接器,开发人员不必再为使用哪种尺寸和类型的连接器而烦恼,这也是不会过时的设计。
从profibusDP转ModbusTCP,一网打尽转换技巧!