时间:2022-08-04 09:15
人气:
作者:admin
德州仪器 (TI) 推出了 0 级无刷直流 ( BLDC) 电机驱动器,用于 48 V 大功率电机控制系统,例如轻度混合动力汽车 (MHEV) 中的牵引逆变器和启动发电机。TI 提供的电机驱动器可实现支持 ASIL-D 系统级认证的功能安全。在 TI 的媒体简报中,发言人 Kannan Soundarapandian,电机驱动事业部总经理,强调了这种DRV3255-Q1解决方案如何通过提供高栅极驱动电流和集成安全功能,帮助将电路板尺寸减小多达 30%。
汽车电气化正在许多国家成为主流。至关重要的是,全球倡议是到 2030 年实现与 1990 年相比减少约 40% 的温室气体排放,以实现能效目标。“调整现有车辆制造以实现排放目标的一种方法是将燃气或内燃机与 48 伏电力系统配对,”Soundarapandian 说。
由于这是动力传动系统和牵引系统的一部分,因此变得必要的另一件事是安全性。“功能安全在这个领域几乎是既定的。因此,我们推向市场的任何类型的硅产品都必须能够在系统级支持 ASIL-D 认证,”Soundarapandian 说。
除了安全之外,另一个需要考虑的因素是耐受性。如果您考虑在振动和高温下的传动系统,它必须能够承受这些极端条件,并且在所有外部环境下都不会出现任何故障。
减少温室气体 (GHG) 排放的全球倡议引发了汽车行业的发展,以增加新车的动力总成电气化。轻度混合动力电动汽车 (MHEV) 采用 48V 动力系统来帮助减少内燃机 (ICE) 温室气体排放。
在轻度混合动力系统中,与热力发动机相连的是可逆交流发电机/起动机 (BES),可提供额外动力以降低油耗和排放。配备轻度混合动力技术的汽车越来越受欢迎,因为它可以降低油耗和排放,尤其是延长柴油发动机的使用寿命。
在最先进的型号中,系统的工作电压为 48 伏,以提供高达 30 千瓦的功率并最大限度地减少电缆中的散热;此外,电动发电机可以水冷。大多数其他车载系统保持在 12 伏。
48V MHEV技术非常方便高效:当驾驶员以55至160公里/小时的速度将脚从油门上移开时,汽车可以在发动机完全关闭的情况下继续惯性行驶长达40秒,进入所谓的暴涨模式。然而,在较低的速度下,启动/停止阶段最早在 22 公里/小时时开始。牵引力管理系统使用来自导航系统和车载传感器的信息来决定何时关闭发动机或回收能量最方便。
导致 48V 电机驱动系统设计成功的因素是大功率电机、安全性和小尺寸。优化大功率电机的驱动对于帮助实现温室气体减排非常重要。
安全性很重要,因为 48 V 电机可提供 10 kW 至 30 kW 的功率,并且如果用作启动发电机,则可为电机提供启动辅助。小尺寸便于实施,因为这些设备位于发动机舱内靠近 ICE 的有限空间内。
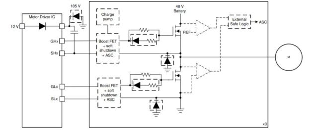
48 V 大功率电机驱动器有多种电源架构。Soundarapandian 重点介绍了图 1 和图 2 所示的通用架构。48 V 电池和 DC/DC 降压稳压器为电机驱动器供电。12 V 电池支持基本的电机控制功能。
一个 48 V 大功率电机驱动器驱动外部 MOSFET 以转动电机。为了支持 10 kW 至 30 kW 的功率,这些外部 MOSFET 必须支持 200 A 至 600 A 以上的电流。降低开关损耗以确保满足电磁兼容性 (EMC) 规范至关重要。

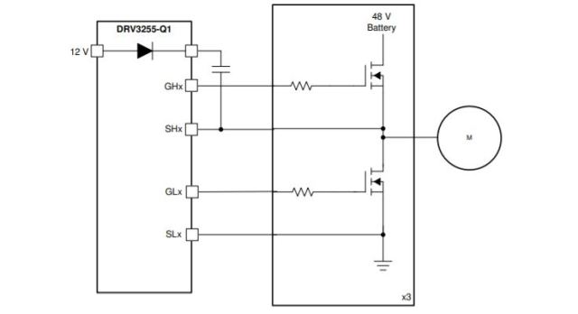
48 V 电机驱动系统的一个重要问题是电机会产生不需要的功率,从而导致过压情况。“图 2 显示了用于电机驱动系统的典型 48 V 大功率电机驱动框图。通过移除图 3 中所示的虚线块,可以使用 DRV3255-Q1 实际实施 48 V 大功率电机驱动系统,”


TI 符合功能安全标准的 DRV3255-Q1 使制造商能够设计电机驱动器系统,以帮助实现高达 ASIL D 的 MHEV 系统,提供高达 30 kW 的功率并提高 48 V 电机驱动器系统在重型环境中的响应时间- 值班车辆。
DRV3255-Q1 是业界首款 48V 三相 BLDC 电机驱动器,在高端和低端集成有源短路逻辑,无需外部晶体管和控制逻辑。通过结合有源短路逻辑和动态故障响应,新型电机驱动器可提供高达 30 kW 的电机功率,同时减少 48 V 电机驱动系统的电路板空间和材料成本。
主动短路逻辑功能有助于防止由于过压导致的灾难性系统故障。动态故障响应在过压条件下自动将电机驱动器切换到主动短路模式,保护车辆电机和电气元件免受过压应力并优化系统性能。
审核编辑:刘清
从profibusDP转ModbusTCP,一网打尽转换技巧!