时间:2021-10-15 14:29
人气:
作者:admin
芯力特3.3V逻辑输入电源的高性能CAN With Flexible Data-Rate收发器芯片,总线耐压达到±70V以上,支持5Mbps CAN With Flexible Data-Rate灵活数据速率,具有在总线与CAN协议控制器之间进行差分信号传输的能力……
近年来,随着5G时代的到来,对于数据传输速率的提高,传统CAN芯片只有1Mbps传输速率,需要更高速率的CAN芯片,而芯力特3.3V逻辑输入电源的高性能CAN With Flexible Data-Rate收发器芯片,支持5Mbps CAN With Flexible Data-Rate灵活数据速率,是CAN总线标准的升级版。

芯力特CAN With Flexible Data-Rate芯片的具体参数如下:
一、芯片引脚

图 1 SIT1051T/3引脚图
二、相关型号参数对比

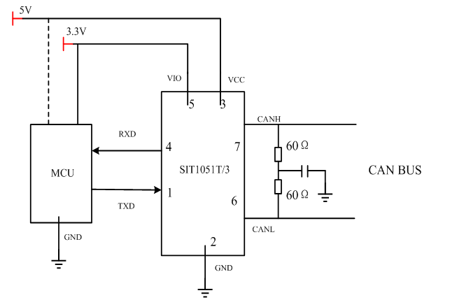
三、芯片典型应用电路

图 2 芯片连接示意图
SIT1051T/3是一款满足国际标准的高性能Can With Flexible Data-Rate收发器芯片。其典型应用电路如下:

图 3 1051T/3典型应用电路
1、分裂终端
分裂终端(split termination)的概念如图所示,总线端节点的终端电阻都被分成两个等值的电阻,即用两个 60Ω的电阻代替一个 120Ω的端电阻,在终端的中间分接点处通过一个电容 C(1nF~100nF)连接到地。这种接法可以有效减少辐射,使系统有更好的抗干扰性。总线上的其它 Stub 节点也可以选用相似的分裂终端配置。Stub 节点的电阻选择必须使包括所有终端电阻的总线负载在 50Ω~65Ω的规定范围中。例如,有 10 个节点时,8 个 stub节点和 2 个总线终端节点,典型 Stub 节点的电阻值是 1.3kΩ。
如果使用了分裂终端后的 EMC 性能仍不足够,也可以选择使用对地匹配电容和共模电感(电感扼流器)。
如不需要使用分裂终端,可直接接终端电阻。
2、对地匹配电容
CANH 和 CANL 输出到 GND 的一对匹配电容用于提高抗电磁干扰的性能。相应噪声源的阻抗和 CANH 和 CANL 对地的电容组成了一个 RC 低通滤波器。电容值必须由节点的数量和数据传输频率决定。一般选取《100pF,如果外接 ESD 保护器件,该电容值可适当减小或省掉。图中串联电阻可调整与对地电容形成的低通滤波器性能,但电阻值不应过大,导致显性差分电压值降低明显。
3、共模电感
共模电感对共模信号有高阻抗,对差动信号有低阻抗。因此,由 RF 噪声和/或收发器驱动器的不理想对称产生的共模信号都被显著地衰减。所以,电感扼流器可以减少辐射以提高抗干扰性。
如果首先要提高抗干扰性, 建议将对地电容放置在收发器和普通模式扼流器之间。 如果,另一方面,要减少辐射,则建议将电容放置在扼流器和分裂终端之间。
4、ESD 保护器件
如果系统需要在-30V~+30V 共模范围内正常工作,需选用双向 ESD 保护器件。如果共模变化范围为正,可选用单向二极管 ESD 保护器件。在系统通讯速率较高时,最好选用响应速度快且电容值小的 ESD 保护器件。
从profibusDP转ModbusTCP,一网打尽转换技巧!