时间:2021-09-10 15:25
人气:
作者:admin
直播神器,无线领夹麦克风(MIC),应用于网红直播,***,视频会议等各个场景,火爆直播行业。
从图片中可以看到,插在手机端的蓝牙接收器是需要通过手机供电的,那么当手机电量不足的时候,就尴尬了。所以,需要一款能够支持USB Type-c手机一边充电一边使用无线领夹麦克风(MIC)的直播方案,让手机能够续航,让直播得以继续下去。

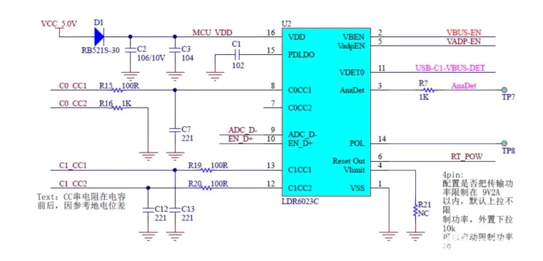
LDR6023C,乐得瑞科技发布的USB Type-C PD控制芯片,具备 Power Negotiation 数据包透传功能,切换 Data Role 功能,轻松实现让Type C手机一边充电一边传输数据,达到一边充电一边使用无线领夹麦克风(MIC)的目的,并针对各大手机品牌的 USB-C 兼容性进行了特别优化,兼容性数年时间市场验证。

从profibusDP转ModbusTCP,一网打尽转换技巧!