时间:2021-04-14 12:17
人气:
作者:admin
本应用笔记介绍了迈来芯增强型单线CAN收发器应用提示。它描述了推荐的应用电路,包括储能电容器的特殊应用电路以及解决方案,例如,向储能电容器添加反向保护二极管和/或串联电阻。
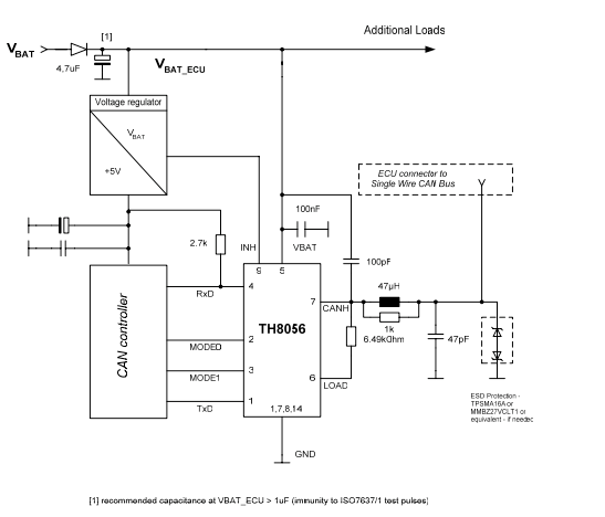
推荐应用电路

TH8056的推荐应用电路完全满足GMLAN设备测试规范GME6718GS修订版1.7。
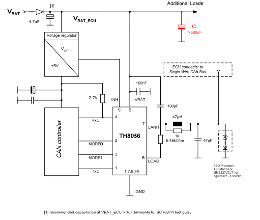
特殊应用电路,包括一个> 500 µF的存储电容器
以下应用电路在Vbat引脚上使用了一个额外的> 500 µF的储能电容器。这与《单线CAN物理层规范GMW3089 V2.3》第3.12.1节中推荐的应用电路不同。

TH8056的这种特殊应用电路符合GMLAN设备测试规范GME6718 Rev 1.7(第2.11.5节(与电池短路的总线))。在以下条件下,将无法满足第2.11.6节中所述的测试要求。
使用大于500 µF的储能电容器
CANH引脚上的电压上升时间非常短
没有可用的电源电流限制
为了完全遵守GMLAN设备测试规范GME6718GS Rev 1.7,必须对外部组件进行少量改动。
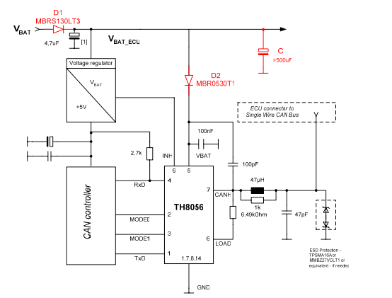
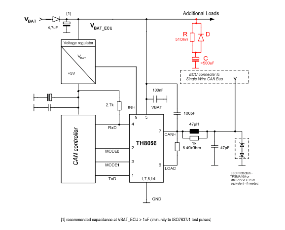
可能有三种不同的解决方案:
在储能电容器和TH8056之间增加反向保护二极管
在存储池中增加一个大于51Ω的串联电阻
将一个大于51Ω的串联电阻与一个二极管并联至储能电容器
解决方案1:在储能电容器和TH8056之间增加反向保护二极管D

该模块将通过第一反极性保护二极管由电池供电。电容器将被充电至电池电压。只有收发器将通过具有附加压降的第二反极性二极管供电。为了符合GM3089,增加的二极管D2应该提供低的正向压降。同样,原始的反向保护二极管D1也应由肖特基二极管代替。
解决方案2:在储能电容器上增加一个串联电阻R> 51Ω
在正常应用模式下,51Ω串联电阻R对模块行为没有影响(根据GMW3089)。该模块将通过反极性保护二极管由电池供电。电容器C将被充电至电池电压。对于启动脉冲,模块将由电容器C供电。收发器的电流消耗约为5mA,启动期间无总线流量。估计其他组件的电流消耗约为50mA,并且由电阻器R引起的压降为2.5V。这会影响所连接微控制器将内容保存到EEPROM或其他时间紧迫活动的可用时间。可以通过增加电容器C的值来改善此限制。
解决方案3 –将并联电阻R> 51Ω与二极管D并联添加到储能电容器

在正常应用模式下,51Ohm串联电阻不会影响模块性能(根据GMW3089)。该模块将通过反极性保护二极管由电池供电。电容器将被充电至电池电压。如果发生启动脉冲,则模块将由电容器供电。
由于正向偏置的二极管,由模块的电流消耗引起的通过电阻器的压降将被钳位在0.4至1.0V。在这种情况下,仅损失了10%的可用电压裕量。建议增加的二极管应与反极性二极管相同。
编辑:hfy
从profibusDP转ModbusTCP,一网打尽转换技巧!