时间:2019-09-23 16:12
人气:
作者:admin
许多商业和工业应用都面临一个难题,即如何通过接口将低压微控制器及数字信号处理器 (DSP) 连接至高压传感器开关和其他数字、高压电路。大多数情况下,需要通过这些接口获取二进制(1/0,或者高/低)状态信息形式的反馈。
新一代的接口器件,被称作数字输入串行器 (DIS),其在连接低功耗微控制器的同时能够以最高能效方式对数字输入电压进行检测,检测范围最低可达 6Vdc,最高可达300 Vdc。
工作原理为了更好地理解DIS的工作原理,我们以完整的接口设计为背景来对这种器件进行研究(请参见图 1)。一般而言,高压总线为一组传感器开关即 S0 – S7 供电,其开/关状态由器件的八个现场输入即 IP0 – IP7 来检测。内部信号处理将输入信号转换为低伏电平,并将其应用于并行输入、串行输出移位寄存器的输入。由于微控制器的负载脉冲作用于 /LD 输入,因此内部输入数据被锁闭到移位寄存器中。微控制器向 CLK 输入施加一个时钟信号,根据该信号以串行方式将数据从 DIS 中移位,然后通过数字隔离器进入一个控制器寄存器,这样便完成了移位寄存器内容的读取。
高压接口要求使用数字隔离器,目的是将剧烈变化的远距离传感器开关接地电位,同控制器电子器件的局部接地电隔离。
图 1 数字输入串行器的典型结构
适用于高伏接口的一些传感器开关包括接近开关、继电器触点、限位开关、按钮开关等等。就高输入电压而言,输入电阻器 RIN0 到 RIN7 的实施对于将输入开关阈值升至更高电平来说是必要的,而低输入电压的系统一般无需输入电阻器。
图 1 表明高达 34V 的电源电压可以直接作用于电源接线端和八个输入端,无需保护电阻器。在使用这种电源电压的情况下,内部线性稳压器可以提供稳定的 5V 输出,以为器件内部电路和外部隔离器或者微控制器供电。另一个辅助功能是片上温度传感器,其在结温达到 150oC 时便向控制器发出报警。
通过可调节输入电流限制,让在器件输入端直接使用高达 34V 的高压成为可能。就纯电阻输入的高压接口而言,由于输入电流增加带来输入电压上升,从而导致其功耗急剧上升。与之相比,由于将输入电流限制在某个恒定电平,而这一电平可以通过使用一个外部精密电阻器来进行调节,因此 DIS 的输入极大地降低了功耗。
另外,每条通道都对其输入信号进行强度和耐力检查。这种电流、电压检测功能具有一些内部信号阈值,用于确保通道不会被漏电流或者残留电压触发。
在导通状态(开关关闭)的情况下,电流比较器检测输入电流是否高于预定义的漏电流阈值,而电压比较器则检测输入电压是否高于内部设定的基准电压。如果两个比较器输出均为逻辑高电平,则可编程去抖动滤波器检查输入状态的新变化是否由噪声瞬态或者真输入信号所引起。
导通状态时,滤波器输出为高电平,同时电流限制器输出连接至信号返回输出(Rex)。每个 RE-输出均有一个发光二极管 (LED) 连接接地层,从而实现传感器开关状态的可视化指示。因此,如果某个开关关闭,则 LED 亮起。在断开状态(开关打开)下,滤波器输出为低电平,同时电流限制器的输出接地,则 LED 不亮。
输入配置针对某种应用对数字输入串行器进行配置时,只有两个重要的参数,即输入电流限制 IIN-LIM 和导通阈值 VIN-ON。这两个参数均通过外部电阻器 RLIM以及 RIN0 到RIN7 来进行调节。尽管 RLIM 定义所有八条输入通道的电流限制,但也可以通过使用不同的 RIN 值,来单独设定每条通道的导通阈值。
电流限制器内部实现比较器功能,其阈值电流 ITH 与最大输入电流 IIN-LIM 完全相同。利用一个反射系数为 n = 72 的电流镜,通过基准电流 IREF 推导出 ITH。由于 IIN-LIM 与 ITH 相同,因此最大输入电流可以表示为:
方程式 1
IREF 反过来又由内部 1.25V 带隙基准与外部电阻器 RLIM 的比计算得到:
方程式 2
将方程式 2 插入到方程式 1 中,得到 IIN-LIM 为 RLIM 的函数:

方程式 3
求解方程式 3 得到 RLIM,即设置理想电流限制所需的电阻器值:
方程式 4
现场输入导通阈值电压 VIN-ON,与电流限制、输入电阻器以及器件输入的导通阈值电压 VIP-ON 有关。VIP-ON 等于内部电压检测比较器的固定 5.2V 基准电压。因此,VIP-ON 可以表示为:

方程式 5
插入 VIP-ON 的数值,然后代入方程式 3 的 IIN-LIM 计算结果,得到:
方程式 6
然后求解 RIN,得到设置规定电流限制条件下理想导通阈值所要求的输入电阻器值:
方程式 7
因此,针对各种应用对 DIS 进行完全配置只需要两个方程式,即方程式 3 用于设置电流限制,而方程式 7 用于达到理想导通阈值电压。根据这两个方程式,表 1 列出了不同输入阈值电压和电流限制的各种电阻器组合情况。
表 1 各种输入配置

表1 中的星号表示非常高的输入电压会超出最大器件电压 34V。这种情况下,IPx 和接地之间连接的 30V 齐纳二极管可防止器件输入毁坏。将开关阈值设定在输入电压范围的中间,即 VIN-ON = VIN-max/2,这时最大齐纳电流将等于输入电流限制,即 IZ-max = IIN-LIM,同时总输入电流将为电流限制的两倍。
若想节能,需将电流限制设定为 0.5mA。很明显,在这种低输入电流情况下,将指示器 LED 连接至 Rex 输出没有意义,因为其不会亮起。相反,我们应该将它们放置在 CMOS 输出可以很容易地实现 LED 驱动功能的控制器端。
串行接口图 1 表明对于高达 24V 标称值、或者 34V 最大值的总线电源来说,数字输入串行器可以将总线电压调低到 5V,以为数字隔离器或者微控制器提供充足的电源。但是,在高压条件下,在DIS之前调低总线电源电压,会极大地降低总功效。在非隔离应用中,使用一个微型充电泵,并通过控制器电源为 DIS 提供备用电源,这样做更利于提高能效。但是,在隔离式应用中,要求一个隔离式 DC-DC转换器来穿过隔离层提供控制器电源。
实施电气隔离的原因是,数字输入串行器一般用于检测远距离安装传感器和信号源的输出电压,例如:AC 整流器的输出,其接地电位明显不同于本地控制器接地。将各种接地电位相互连接会引起大量接地环路电流流动。使用数字隔离器可以防止出现这种情况。
如前所述,DIS 数字接口的控制很容易实施。系统控制器只需通过其通用输出端之一,向 DIS 的/LD 输入端发送一个短且低活跃度的负载脉冲,旨在将当前的现场输入状态锁存至 DIS 移位寄存器中。之后,它向 CLK 线路施加一个时钟信号,以串行方式移出寄存器内容。
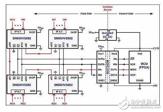
如图 2 所示,DIS 的移位寄存器结构通过简单地将前面器件的串行输出 SOP 连接至后面器件的串行输入 SIP,实现以菊花链方式连接多个器件。这种方法允许进行高通道数目的紧凑型数字输入模块设计,同时其仅使用了一个串行接口。
一次读取多个 DIS 器件的内容时,较短的读取周期时间便为基本要求,而标准微控制器 SPI 接口的最大速度已经可以达到 10 MHz 或者 20 Mbps。但是,DIS 的串行接口可以支持高达 300 Mbps的数据速率,其甚至超出了一些高速隔离器的数据速率。因此,若想将读取周期时间缩短至绝对最小值,便要求极高的时钟频率,同时还必须消除隔离器的传播延迟。
正因如此,微控制器常常被现场可编程门阵列 (FPGA) 所取代,因为它不仅仅具有高时钟频率,而且还允许实现接收时钟输入(如图 2 蓝色线条所示)。然后,由 FPGA 发送的相同时钟信号,经过隔离器延迟,开始将寄存器内容移出 DIS,同时与 SOP 信号一起通过另一个隔离器通道获得反馈,从而保持接收时钟和数据之间的相位关系。

图 2 隔离32-通道数字输入模块
数字输入串行器是低功耗控制器与高DC电压接口连接的最通用解决方案。SN65HVS88x系列数字输入串行器支持低压控制器和高压应用之间的接口设计,拥有各种各样的特性,例如:欠压检测、电流限制、去抖动滤波、散热保护、奇偶发生以及单 5V 电源等。
来源;电子工程网
从profibusDP转ModbusTCP,一网打尽转换技巧!