时间:2019-03-26 14:42
人气:
作者:admin
ICSP接口电路
在线串行编程ICSP,是PIC单片机的特点之一,它可以把程序直接烧写到单片机中,并对单片机进行在线串行编程与调试。
ICSP接口电路只有五根线,依次为: VPP、VDD、VSS、PGD、PGC,它们与PIC单片机的连接如下图:

为保证ICSP安全正常工作,烧写时序线PGD和PGC、烧写电压VPP要与其它电路完全隔离。
USB接口电路
本设计中的USB接口图如下,PIC18F4550采用总线供电模式,应用的所有电源均来自USB。USB四根接线中,D+,D-是USB通信的两个数据线。
PIC18F4550内置有3.3V 稳压器,为内部收发器和内部/外部上拉电路提供电源。使用USB功能时,要设置内部稳压器使能。外接电容Cusb是为PIC单片机稳定运行而加的。

A/D转换
A/D转换模块集成在PIC18F4550内部,是数据采集电路的主要组成部分。40 引脚的PIC18F4550内置的模数转换器,具有13 路输入,10位数字信号输出,可以直接使用。
I2C总线接口、SPI接口、I/O接口
1)I2C总线
I2C总线是一种两线制串行总线,通过SDA和SCL在连到总线上的器件之间传送数据,根据唯一地址识别每个器件,用于连接微控制器及其外围设备。
2)SPI接口
SPI总线系统是一种同步串行外设接口,它可以使微控制器与各种外围设备以串行方式进行通信。
3)I/O接口
以上三个模块是PIC18F4550本身具有的功能,都可以作为数据采集系统的输入端,把外界数据传输给单片机进行转换、处理。它们的使用拓展了数据采集功能,使采集的数据不仅仅局限于模拟信号,还可以是传感器采集到的数字信号,可以是串行输入的信号,也可以是并行输入的信号。
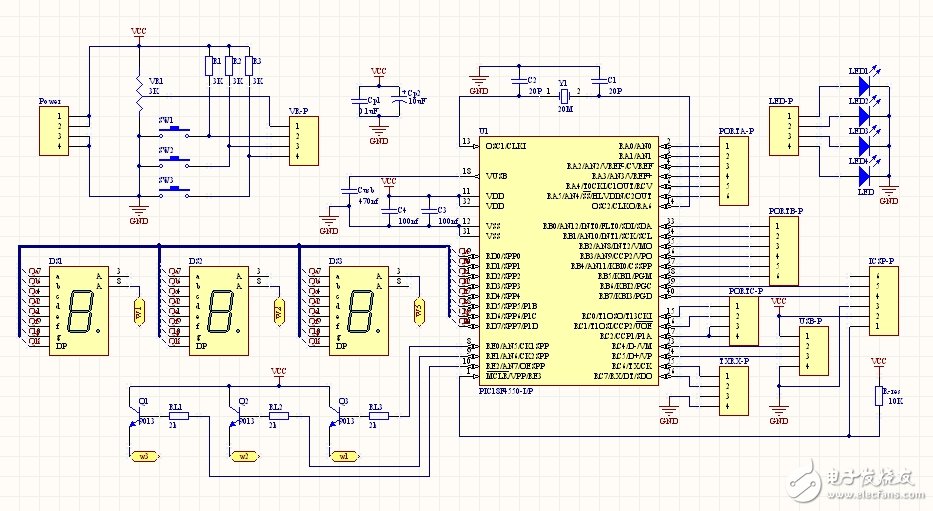
电路原理图:

从profibusDP转ModbusTCP,一网打尽转换技巧!