时间:2019-05-14 15:07
人气:
作者:admin
一、在电机驱动电路的设计中,主要考虑一下几点:
功能:电机是单向还是双向转动?需不需要调速?对于单向的电机驱动,只要用一个大功率三极管或场效应管或继电器直接带动电机即可,当电机需要双向转动时,可以使用由4个功率元件组成的H桥电路或者使用一个双刀双掷的继电器。如果不需要调速,只要使用继电器即可;但如果需要调速,可以使用三极管,场效应管等开关元件实现PWM(脉冲宽度调制)调速。
性能:对于PWM调速的电机驱动电路,主要有以下性能指标。
1)输出电流和电压范围,它决定着电路能驱动多大功率的电机。
2)效率,高的效率不仅意味着节省电源,也会减少驱动电路的发热。要提高电路的效率,可以从保证功率器件的开关工作状态和防止共态导通(H桥或推挽电路可能出现的一个问题,即两个功率器件同时导通使电源短路)入手。
3)对控制输入端的影响。功率电路对其输入端应有良好的信号隔离,防止有高电压大电流进入主控电路,这可以用高的输入阻抗或者光电耦合器实现隔离。
4)对电源的影响。共态导通可以引起电源电压的瞬间下降造成高频电源污染;大的电流可能导致地线电位浮动。
5)可靠性。电机驱动电路应该尽可能做到,无论加上何种控制信号,何种无源负载,电路都是安全的。
二、 三极管-电阻作栅极驱动

1.输入与电平转换部分:
输入信号线由DATA引入,1脚是地线,其余是信号线。注意1脚对地连接了一个2K欧的电阻。当驱动板与单片机分别供电时,这个电阻可以提供信号电流回流的通路。当驱动板与单片机共用一组电源时,这个电阻可以防止大电流沿着连线流入单片机主板的地线造成干扰。或者说,相当于把驱动板的地线与单片机的地线隔开,实现“一点接地”。
高速运放KF347(也可以用TL084)的作用是比较器,把输入逻辑信号同来自指示灯和一个二极管的2.7V基准电压比较,转换成接近功率电源电压幅度的方波信号。KF347的输入电压范围不能接近负电源电压,否则会出错。因此在运放输入端增加了防止电压范围溢出的二极管。输入端的两个电阻一个用来限流,一个用来在输入悬空时把输入端拉到低电平。
不能用LM339或其他任何开路输出的比较器代替运放,因为开路输出的高电平状态输出阻抗在1千欧以上,压降较大,后面一级的三极管将无法截止。
2.栅极驱动部分:
后面三极管和电阻,稳压管组成的电路进一步放大信号,驱动场效应管的栅极并利用场效应管本身的栅极电容(大约1000pF)进行延时,防止H桥上下两臂的场效应管同时导通(“共态导通”)造成电源短路。
当运放输出端为低电平(约为1V至2V,不能完全达到零)时,下面的三极管截止,场效应管导通。上面的三极管导通,场效应管截止,输出为高电平。当运放输出端为高电平(约为VCC-(1V至2V),不能完全达到VCC)时,下面的三极管导通,场效应管截止。上面的三极管截止,场效应管导通,输出为低电平。
上面的分析是静态的,下面讨论开关转换的动态过程:三极管导通电阻远小于2千欧,因此三极管由截止转换到导通时场效应管栅极电容上的电荷可以迅速释放,场效应管迅速截止。但是三极管由导通转换到截止时场效应管栅极通过2千欧电阻充电却需要一定的时间。相应的,场效应管由导通转换到截止的速度要比由截止转换到导通的速度快。假如两个三极管的开关动作是同时发生的,这个电路可以让上下两臂的场效应管先断后通,消除共态导通现象。
实际上,运放输出电压变化需要一定的时间,这段时间内运放输出电压处于正负电源电压之间的中间值。这时两个三极管同时导通,场效应管就同时截止了。所以实际的电路比这种理想情况还要安全一些。
场效应管栅极的12V稳压二极管用于防止场效应管栅极过压击穿。一般的场效应管栅极的耐压是18V或20V,直接加上24V电压将会击穿,因此这个稳压二极管不能用普通的二极管代替,但是可以用2千欧的电阻代替,同样能得到12V的分压。
3.场效应管输出部分:
大功率场效应管内部在源极和漏极之间反向并联有二极管,接成H桥使用时,相当于输出端已经并联了消除电压尖峰用的四个二极管,因此这里就没有外接二极管。输出端并联一个小电容(out1和out2之间)对降低电机产生的尖峰电压有一定的好处,但是在使用PWM时有产生尖峰电流的副作用,因此容量不宜过大。在使用小功率电机时这个电容可以略去。如果加这个电容的话,一定要用高耐压的,普通的瓷片电容可能会出现击穿短路的故障。
输出端并联的由电阻和发光二极管,电容组成的电路指示电机的转动方向。
4.性能指标:
电源电压15~30 V,最大持续输出电流5A/每个电机,短时间(10秒)可以达到10A,PWM频率最高可以用到30KHz(一般用1到10KHz)。电路板包含4个逻辑上独立的,输出端两两接成H桥的功率放大单元,可以直接用单片机控制。实现电机的双向转动和调速。
5.布线:
大电流线路要尽量的短粗,并且尽量避免经过过孔,一定要经过过孔的话要把过孔做大一些(》1mm)并且在焊盘上做一圈小的过孔,在焊接时用焊锡填满,否则可能会烧断。另外,如果使用了稳压管,场效应管源极对电源和地的导线要尽可能的短粗,否则在大电流时,这段导线上的压降可能会经过正偏的稳压管和导通的三极管将其烧毁。在一开始的设计中,NMOS管的源极于地之间曾经接入一个0.15欧的电阻用来检测电流,这个电阻就成了不断烧毁板子的罪魁祸首。当然如果把稳压管换成电阻就不存在这个问题了。
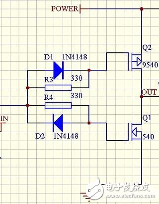
三、 低压驱动电路的简易栅极驱动
一般功率场效应管的最高栅源电压为20V左右,所以在24V应用中要保证栅源电压不能超过20V,增加了电路的复杂程度。但在12V或更低电压的应用中,电路就可以大大简化。

左图就是一个12V驱动桥的一边,上面电路的三极管部分被两个二极管和两个电阻代替。(注意,跟上图逻辑是反的)由于场效应管栅极电容的存在,通过 R3,R4向栅极电容充电使场效应管延缓导通;而通过二极管直接将栅极电容放电使场效应管立即截止,从而避免了共态导通。
四、L298N电机驱动电路
1、工作原理分析:
在步进电机驱动模块中,采用了带光耦隔离,抗干扰能力强的TLP521作为隔离电流保护芯片,其中L297的17脚通过给高低电平来控制步进电机的正反转,而18脚为步进时钟输入端,控制每个步数的时间增量,19脚步进电机的半步或者整步的选择,10脚为使能控制端,来控制电机的启停,而经过内部包含 4 信道逻辑驱动电路、高压、大电流双 H 桥式驱动器L298来控制电机的正反转;利用L298实现电机驱动及其正反转,并采用二极管进行续流保护,利用7805提供5v电源给控制器和l298芯片供电,这个电路在工作时间长的情况下容易发热,造成电路不稳定性缺点。

主要功能特点是:
关键芯片:L298N 双H 桥直流/步进电机驱动芯片
L298N 芯片工作电压:DC 4.5~5.5V。
电机驱动电源电压DC 5--35V。
电源输入正常时有LED 灯指示。
PCB尺寸:4.4*5.0cm
最大输出电流2A(瞬间峰值电流3A),最大输出功率25W。
输出正常时电机运转有LED 灯指示。
具有二极管续流保护。
可单独控制2台直流电机或1台两相4 线(或6 线)步进电机。
可以采用并联接法控制一台高达3A 的直流电机。
可实现电机正反转。
2. 模拟电路PWM的实现

上图为一个使用游戏手柄或者航模摇杆上的线性电位器(或线性霍尔元件)控制两个底盘驱动电机的PWM生成电路。J1是手柄的插座,123和456分别是 x,y两个方向的电位器。U1B提供半电源电压,U1A是电压跟随。x,y分量经过合成成为控制左右轮两个电机转速的电压信号。在使用中,让L= (x+1)y/(x+1.4),R=(x-1)y/(x-0.6),经过试验有不错的效果(数字只是单位,不是电压值)。经过U1C和U1D组成的施密特振荡器把电压转换为相应的PWM信号,用来控制功率驱动电路。以U1D为例,R1,R2组成有回差的施密特电路,上下门限受输入电压影响,C1和R3组成延时回路,如此形成振荡的脉宽受输入电压控制。Q1,Q2是三极管,组成反相器,提供差分的控制信号。具体振荡过程参见对555振荡器的分析。
编辑点评:本文主要介绍了电机驱动电路的设计,该方案实现的电路,可以采用独立的单片机或CPLD加场效应管驱动电路以及电流采样反馈电路。
从profibusDP转ModbusTCP,一网打尽转换技巧!